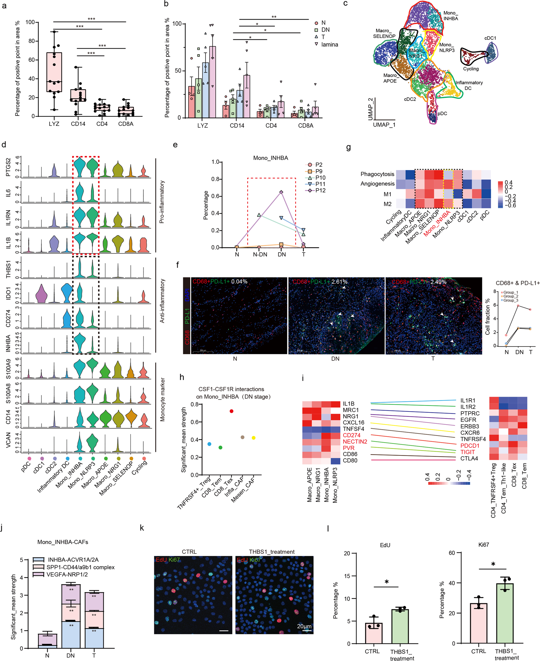
Fig. 4: Mono_INHBA was enriched in DN stage and interacted frequently with other stromal cells.

a, b Statistics showing percentage of positive points for LYZ, CD14, CD4, and CD8A in whole regions (including N, DN, T, and lamina region) (a) and separate regions (b) of the five representative spatial feature plots. A two-tailed paired Student’s t-test for the P values. *P < 0.05, **P < 0.01, ***P < 0.001. c UMAP representation of single myeloid cells colored by subclusters. Those irregular markers represent different identified cell types. d Violin plots showing expression levels of selected inflammation-associated genes and monocyte markers across different myeloid cell types from scRNA-seq data. e The line charts showing changes of Mono_INHBA cell proportions in each individual from N, DN to T stages. f mIHC staining of CD68 and PD-L1 in one patient of diverse initiation stages. Scale bars: 200 μm. Note that the statistic quantification was the average results of several representative pictures (left). The quantitation of CD68+ & PD-L1+ cell fractions in each group were provided (right). (n = 3 groups). g Enriched M1/M2/angiogenesis/phagocytosis pathways in different myeloid cell types done with QuSAGE. h CSF1–CSF1R interactions on Mono_INHBA in DN stage. Significant mean and significance (P < 0.05) were calculated based on the interaction and the normalized cell matrix achieved by Seurat Normalization. i Z-scored mean log expression heatmap of lymphatic ligands in monocytic cells (left) and receptors in T subclusters (right) from scRNA-seq data. Colored lines connect matching ligands for receptor. j Bar plots showing the significant_mean strength of representative interactions between Mono_INHBA and CAFs in N, DN, and T stages of OSCC initiation. Two-sided Wilcoxon rank-sum tests were used to calculate the statistical significance. **P < 0.01. k Representative images of EdU and Ki67 staining in OLK organoids upon THBS1 treatment. Scale bars: 20 μm. l Quantification of EdU (left)/Ki67(right)-positive cell proportions in OLK organoids with THBS1 treatment. Three representative pictures of each group were used for quantification. A two-tailed unpaired Student’s t-test for the P values. *P < 0.05.