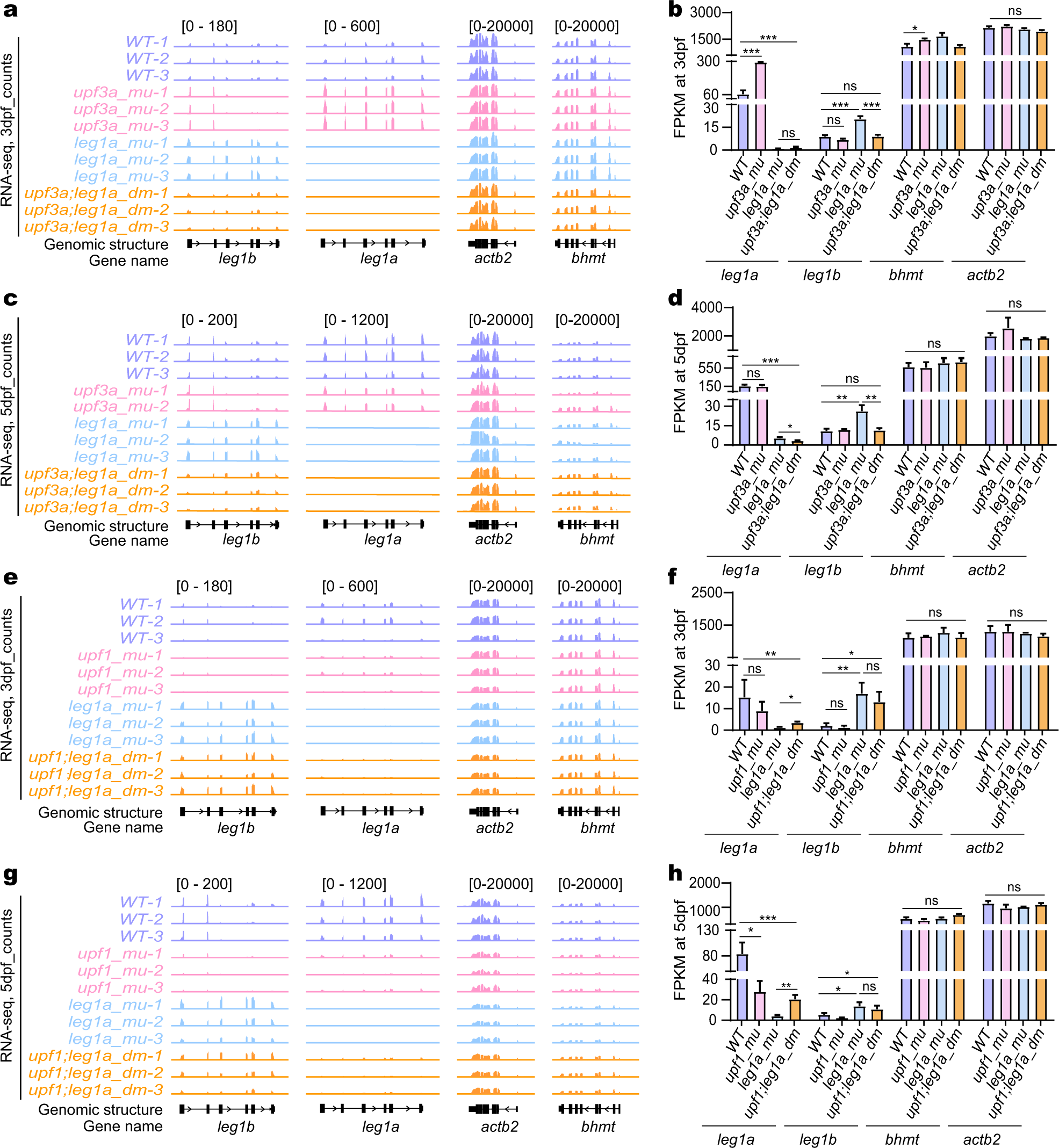
Fig. 5: RNA-seq analysis showed that the upregulated leg1b transcript level in leg1azju1/zju1 was downregulated by Upf3a depletion but was unaffected by Upf1 depletion.

a–d Showing genome browser view (a, c) and statistical analysis (b, d) of leg1a and leg1b transcript counts (FPKM) together with actb2 and bhmt two control genes in RNA-seq samples obtained from WT, upf3a−/− (upf3a_mu) single, leg1azju1/zju1 (leg1a_mu) single and upf3a−/−leg1azju1/zju1 (upf3a;leg1a_dm) double mutant embryos at 3 dpf (a, b) and at 5 dpf (c, d), respectively. e–h Genome browser view (e, g) and statistical analysis (f, h) of leg1a and leg1b transcript counts (FPKM) together with actb2 and bhmt two control genes in RNA-seq samples obtained from WT, upf1−/− (upf1_mu) single, leg1azju1/zju1 (leg1a_mu) single and upf1−/−leg1azju1/zju1 (upf1;leg1a_dm) double mutant embryos at 3 dpf (e, f) and at 5 dpf (g, h), respectively. ns, no significance; *P < 0.05; **P < 0.01; ***P < 0.001.