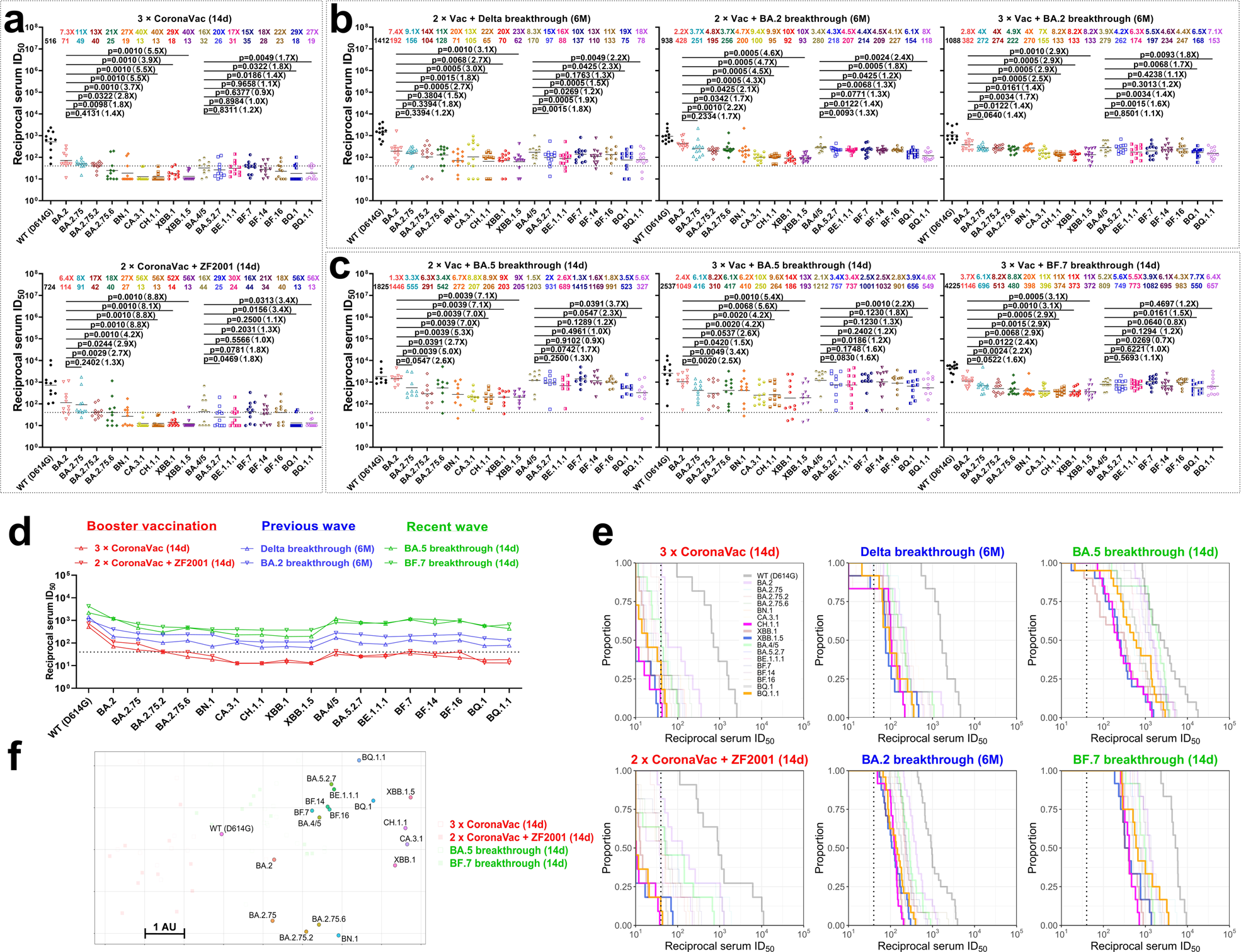
Fig. 1: Neutralization of the Omicron subvariants by booster vaccination or breakthrough infection sera from previous or recent waves in China.

Neutralization of pseudotyped WT (D614G) and Omicron sub-lineage viruses by sera collected from (a) individuals at day 14 after vaccinated with a CoronaVac or ZF2001 following two doses of CoronaVac; (b) individuals at 6 month after infection with Delta virus post two doses of inactivated vaccine, or from those infected with BA.2 virus post two or three doses of inactivated vaccine in previous waves in China; (c) individuals at day 14 after infection with BA.5 virus post two or three doses of inactivated vaccine, or from those infected with BF.7 virus post three doses of inactivated vaccine in recent wave in China. The neutralization titer (ID50) was defined as the reciprocal value of the sample dilution at which 50% neutralization was attained. d In parallel comparison of neutralization GMTs against distinct Omicron subvariants. e Cumulative distribution function plots of titers against Omicron subvariants, showing the proportion of samples at or above a given titer. f Antigenic map based on the day 14 serum neutralization data. Virus positions are represented by closed circles whereas serum positions are shown as open or closed squares. Both axes represent antigenic distance with one antigenic distance unit (AU) in any direction corresponding to a 2-fold change in neutralization ID50 titer. Values above the symbols denote GMTs and the fold-change was calculated by comparing the titer to WT. For each BA.2 or BA.5 descendant, comparison was also done with BA.2 or BA.5. Dotted lines indicate the threshold of detection (40 for all the cohorts). P values were determined by using Multiple Mann–Whitney tests. WT wild-type.