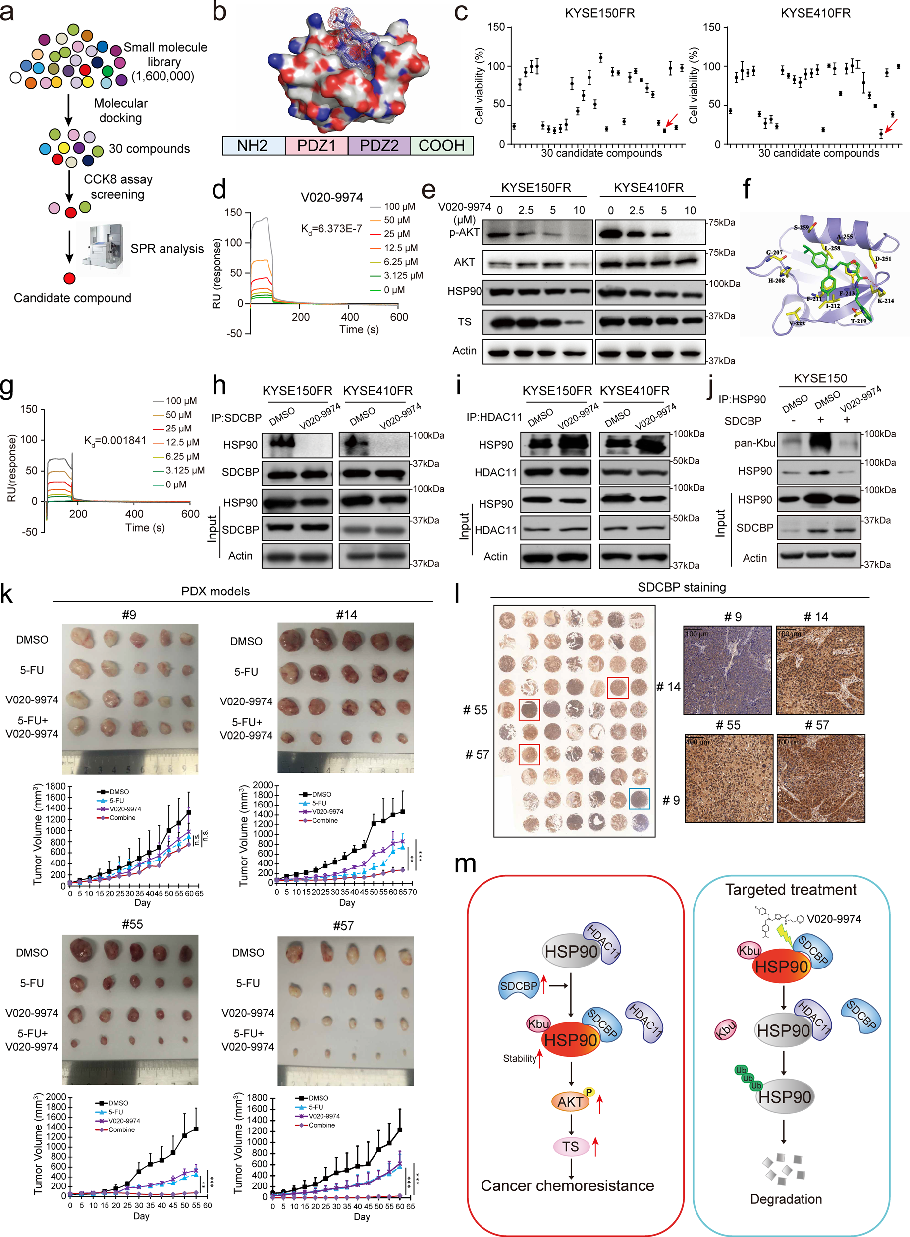
Fig. 6: Identification of a lead compound targeting HSP90 Kbu to suppress chemoresistance.
From: Lysine butyrylation of HSP90 regulated by KAT8 and HDAC11 confers chemoresistance

a Flow chart showing the strategy used to screen SDCBP inhibitors. b 3D structure of the SDCBP protein. c Comparison of the survival inhibitory activity of 30 candidate compounds. d Biacore analysis showing the binding between V020-9974 and the SDCBP protein. e Western blot analysis of p-AKT, AKT, HSP90 and TS in ESCC cells treated with different concentrations of V020-9974. f Predicted model of V020-9974 binding to the PDZ2 domain of SDCBP. g The mutant SDCBP protein was purified and subjected to Biacore analysis to evaluate its binding to V020-9974. h, i IP assay showing that V020-9974 disrupted the SDCBP-HSP90 interaction but enhanced the HDAC11-HSP90 interaction. j V020-9974 decreased Kbu modification of HSP90. k The establishment of the PDX models and the treatment strategy. Representative images are shown, and tumor growth was monitored. l Representative images showing the expression of SDCBP in PDX#9, #14, #55 and #57 (right panel). m Summary diagram. Bars, SDs; *P < 0.05; **P < 0.01; ***P < 0.001.