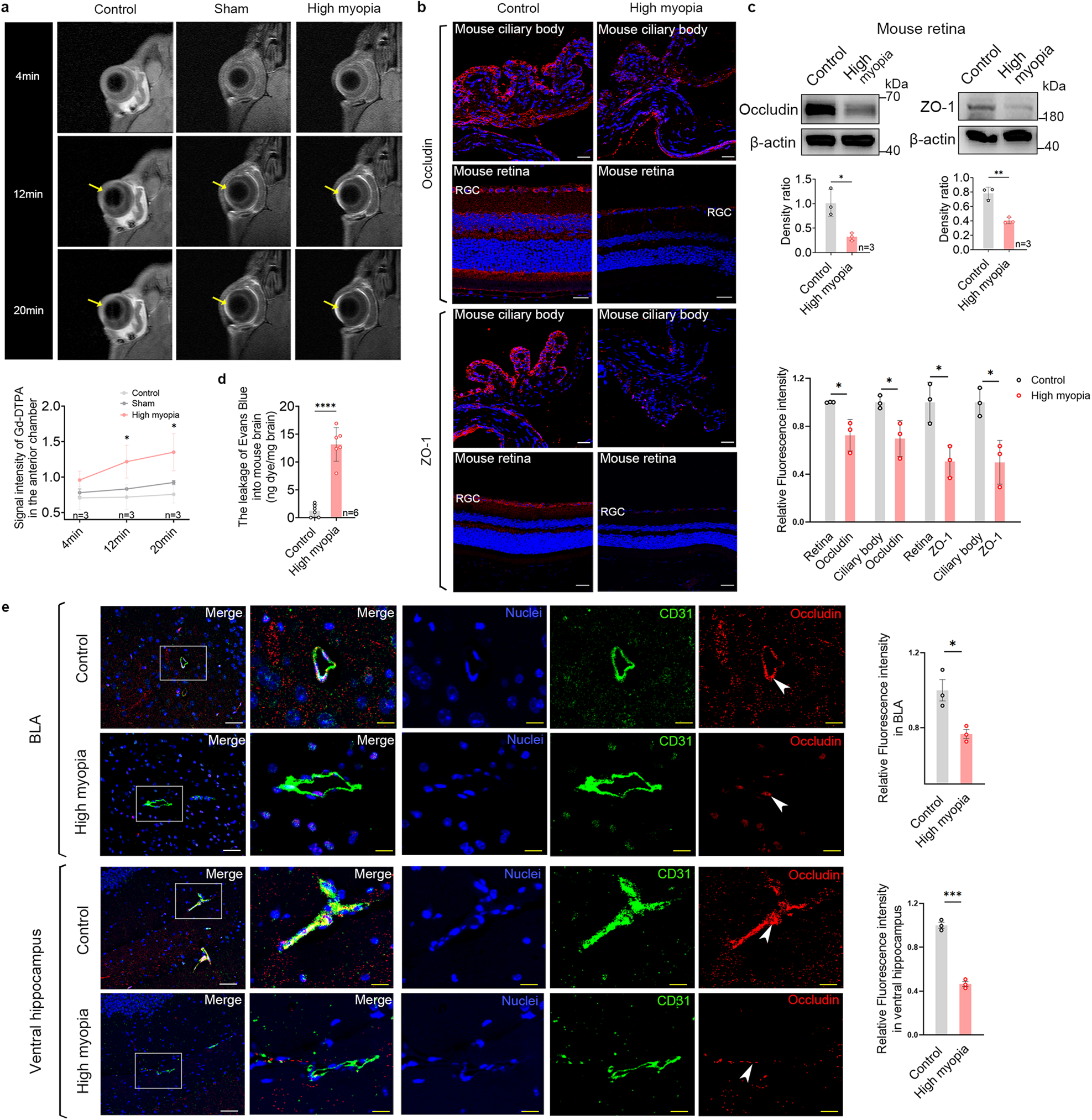
Fig. 4: Increased monocyte/macrophage infiltration further disrupts the BOB/BBB in highly myopic mice.
From: CCL2-mediated inflammatory pathogenesis underlies high myopia-related anxiety

a Representative enhanced MRI images (coronal) showed faster leakage of contrast agents into the anterior chamber (yellow arrows) of highly myopic eyes than those into eyes of the control or sham eyes at both 12 min and 20 min after Gd-DTPA injection. b Immunofluorescent images of tight junction proteins occludin and ZO-1 in the ciliary body and retina of mice. Scale bars: 25 μm. Fluorescence intensity normalized to the averaged value of the control for quantification analyses. c Examination of occludin and ZO-1 expression in mouse retina with western blotting. Band density normalized to that of the loading control for statistical analysis. d Leakage of EB into the mouse brain (ng dye/mg brain tissue). e Immunofluorescent images of tight junction protein occludin (red) and vessel marker CD31 (green) in the BLA and ventral hippocampus of mice. Enlarged images of CD31-labeled vessels (square) showing downregulated occludin (arrowheads) in highly myopic mice. Scale bars: 40 μm in white and 20 μm in yellow. Fluorescence intensity normalized to the averaged value of the control for quantification analyses. Data are mean ± SD. n = 3 in each group (a–c, e); n = 6 in each group (d). Level of significance was detected with one-way repeated measures ANOVA (a) or Student’s t test (b–e). ****P < 0.0001, ***P < 0.001, **P < 0.01, *P < 0.05.