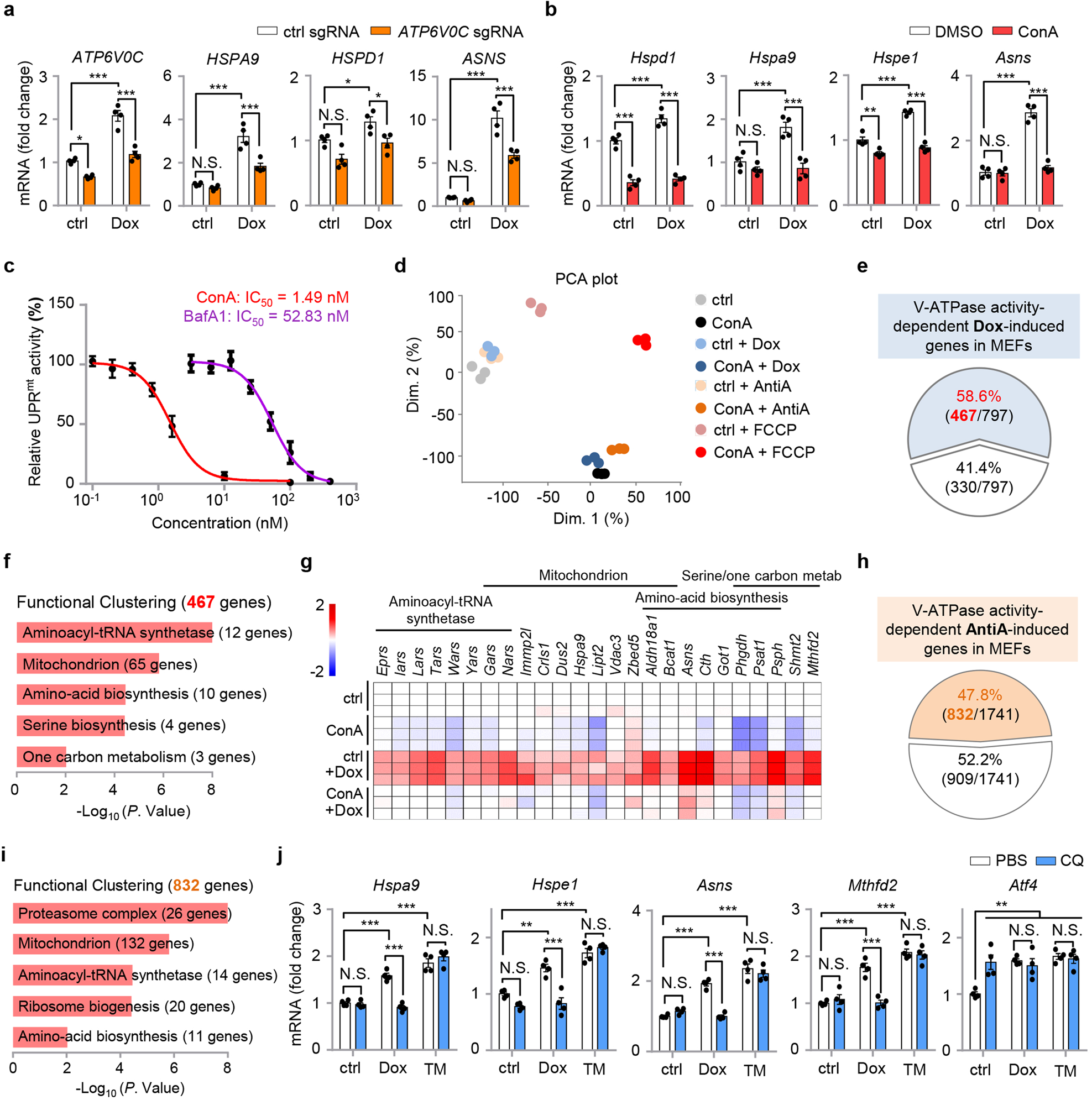
Fig. 1: Suppression of lysosomal acidification inhibits UPRmt activation in mammalian cells.
From: Lysosomes mediate the mitochondrial UPR via mTORC1-dependent ATF4 phosphorylation

a qRT-PCR results (n = 4 biologically independent samples) of HEK293T cells expressing control (ctrl) or ATP6V0C sgRNA, and treated with or without Doxycycline (Dox) (30 μg/mL) for 24 h. b qRT-PCR results (n = 4 biologically independent samples) of MEFs pretreated with DMSO control or v-ATPase inhibitor Concanamycin A (ConA) (200 nM) for 1 h, and then co-treated with or without Dox (30 μg/mL) for 24 h. c The dose-response curve and IC50 of ConA (red) and BafA1 (purple) on inhibiting Dox-induced UPRmt activation in MEFs. The relative UPRmt activity was normalized to the mRNA induction level of Hspa9 (n = 4 biologically independent samples) in response to Dox (30 μg/mL, 24 h), and with ConA or BafA1 co-treatment. d Principal Component Analysis (PCA) of the RNA-seq profiles of MEFs treated with Dox, Antimycin A (AntiA), FCCP, and/or ConA. e Diagram of the UPRmt genes that are dependent (red) on v-ATPase activity for induction upon Dox treatment, according to the RNA-seq dataset. f Functional clustering of the 467 v-ATPase activity-dependent genes as indicated in (e). g Heatmap of the relative expression levels of representative v-ATPase activity-dependent UPRmt genes in MEFs treated with Dox and/or ConA in log2 fold change, based on the RNA-seq dataset. See Supplementary Table S1 for detailed gene expression changes. h Diagram of the UPRmt genes that are dependent (orange) on v-ATPase activity for induction upon AntiA treatment. i Functional clustering of the 832 v-ATPase activity-dependent genes as indicated in (h). j qRT-PCR results (n = 4 biologically independent samples) of MEFs pretreated with PBS control or 50 μM Chloroquine (CQ) for 1 h, and then co-treated with or without Dox (30 μg/mL) or Tunicamycin (TM, 1.5 μg/mL) for 24 h. Error bars denote SEM. Statistical analysis was performed by ANOVA followed by Tukey post hoc test (*P < 0.05; **P < 0.01; ***P < 0.001; N.S. not significant).