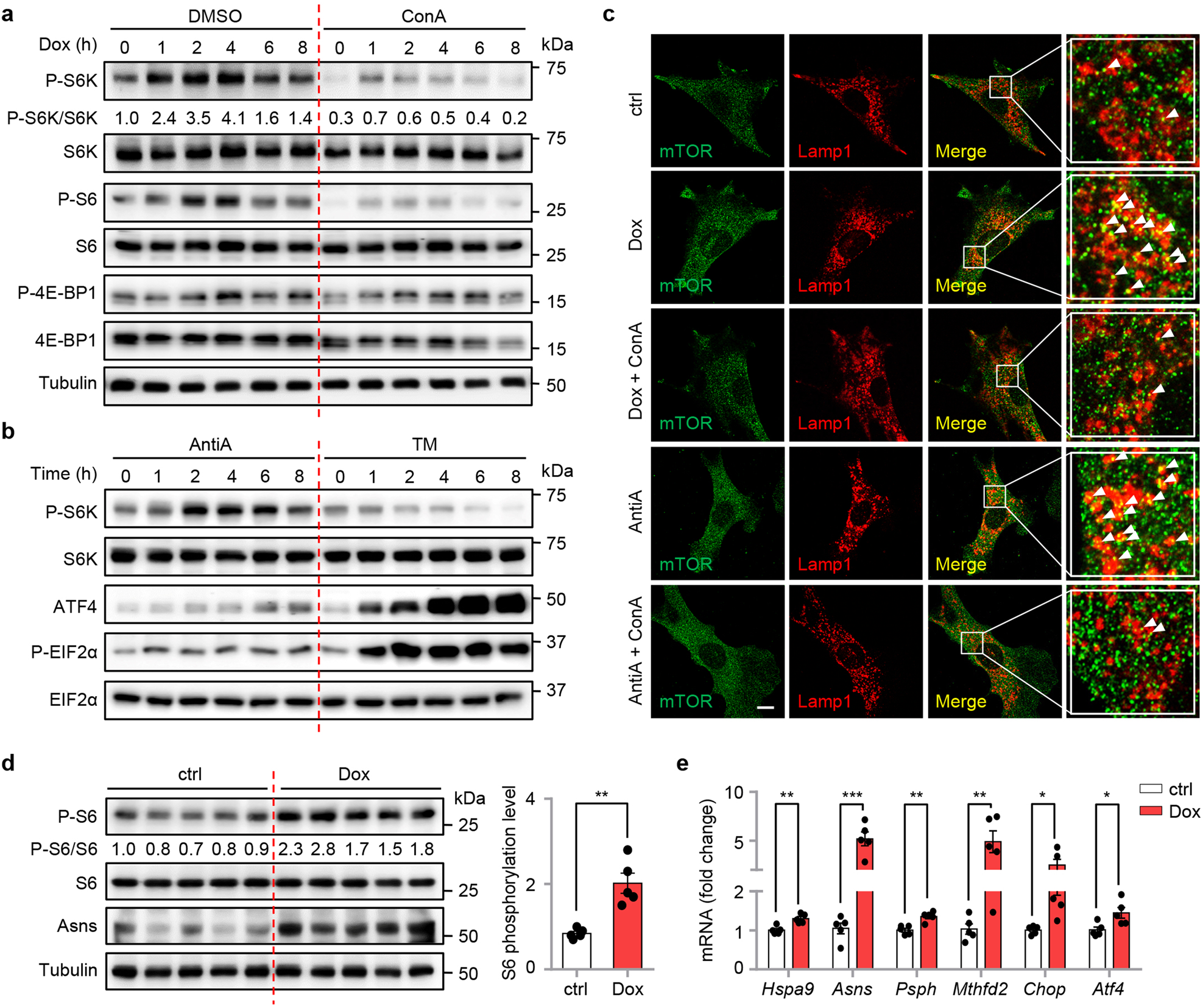
Fig. 3: Mitochondrial stress induces v-ATPase-dependent mTORC1 activation at the lysosomal surface.
From: Lysosomes mediate the mitochondrial UPR via mTORC1-dependent ATF4 phosphorylation

a Western blot analysis showing time-dependent changes of proteins in MEFs pretreated with DMSO or ConA (200 nM) for 1 h, and then co-treated with or without Dox (30 μg/mL) for 0–8 h. b Western blot analysis showing time-dependent changes of proteins in MEFs treated with Antimycin A (AntiA, 2 μM) or Tunicamycin (TM, 1.5 μg/mL) for 0–8 h. c ConA inhibits mitochondrial stress-induced lysosomal localization of mTOR in MEFs. MEFs were pretreated with DMSO control or ConA (200 nM) for 1 h, and then co-treated with or without Dox (30 μg/mL) for 3 h, cells were then fixed and co-stained with mTOR (green) and lysosome marker Lamp1 (red) antibodies. The arrows indicate the mTOR-lysosome co-localized puncta. Scale bar, 10 μm. d, e Western blot analysis (d) and qRT-PCR results (n = 5 mice for each group) (e) of kidney samples from 9–10-week-old male C57BL/6J mice treated with vehicle control (ctrl) or Dox (50 mg/kg) for 24 h. Error bars denote SEM. Statistical analysis was performed by two-tailed unpaired Student’s t test (*P < 0.05; **P < 0.01; ***P < 0.001; N.S. not significant).