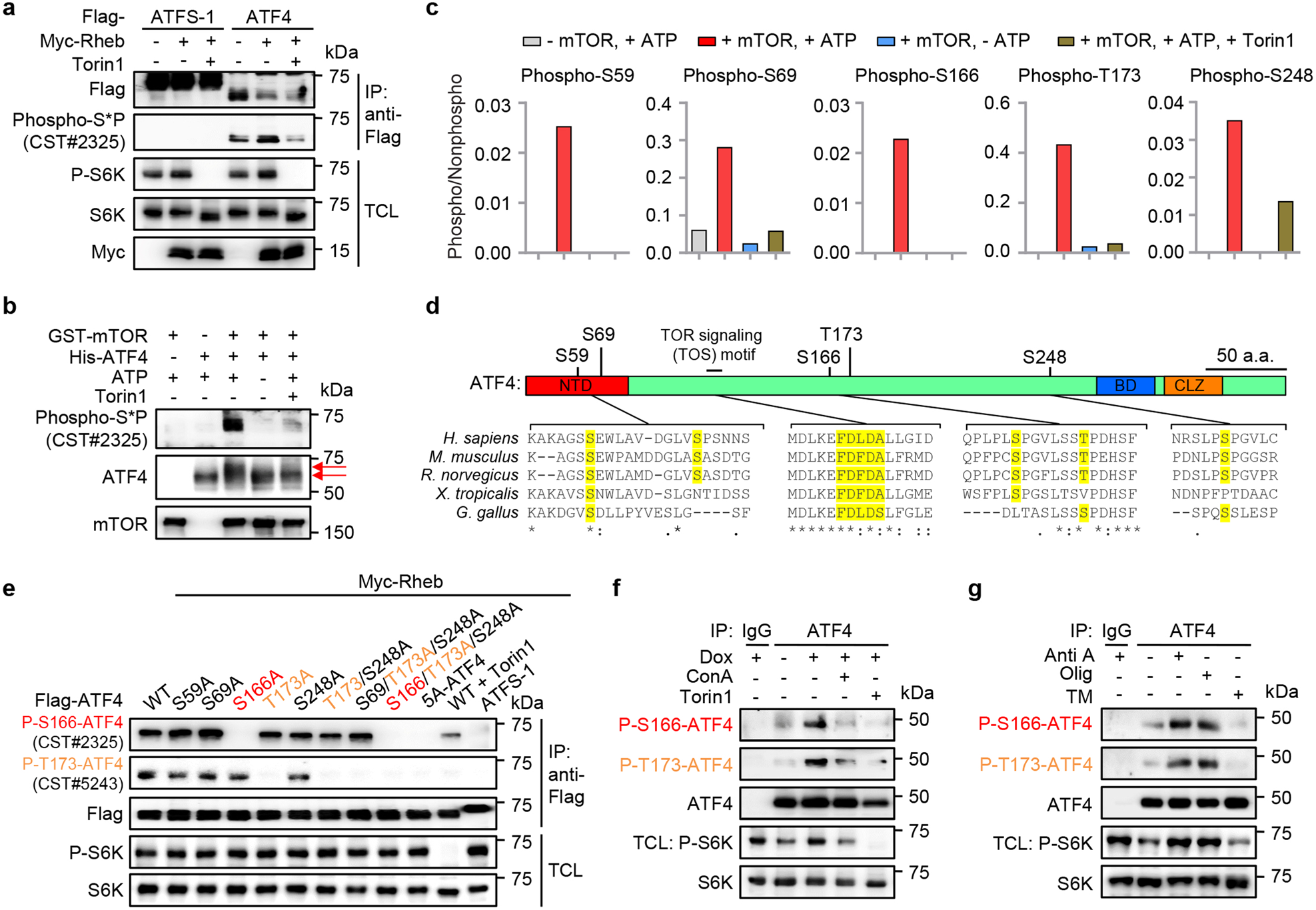
Fig. 4: ATF4 is a direct phosphorylation target of mTOR in response to mitochondrial stress.
From: Lysosomes mediate the mitochondrial UPR via mTORC1-dependent ATF4 phosphorylation

a ATF4 phosphorylation recognized by a context-dependent (S*P) phosphorylation-specific antibody is increased by Rheb co-expression and inhibited by Torin1. HEK293T cells transfected with the indicated plasmids were immunoprecipitated (IP) with anti-Flag antibody and analyzed by western blot analysis. When applicable, Torin1 (250 nM) were added 2 h before harvest. TCL total cell lysate. b mTOR directly phosphorylates ATF4 in vitro. In vitro kinase assay was performed with recombinant GST-tagged human mTOR purified from baculovirus-infected insect cells and recombinant His-tagged human ATF4 with or without Torin1 (250 nM). Arrows indicate the mobility shifts likely separating the hyperphosphorylated and nonphosphorylated ATF4. c The ratios of the phosphorylated and nonphosphorylated peptides containing the phosphorylation sites of ATF4 from a kinase assay performed similar to (b), as determined by mass spectrometry. d The identified mTOR-targeted phosphorylation sites on ATF4 with the vertebrate orthologs aligned below, with numbering according to the amino-acid sequence of human ATF4 protein. NTD N-terminal domain, BD Basic domain, CLZ C-leucine zipper. The highly conserved putative TOR signaling (TOS) motif was also highlighted. e Validation of the two commercially available antibodies that specifically recognize ATF4 phosphorylation at Ser166 and Thr173, respectively. HEK293T cells transfected with the indicated plasmids were immunoprecipitated with anti-Flag antibody and analyzed by western blot assay. Torin1 (250 nM) was added 2 h before harvest. f Increased ATF4 Ser166 and Thr173 phosphorylation upon Dox treatment, which was inhibited by ConA and Torin1. Wild-type MEFs were pretreated with DMSO, ConA (200 nM) or Torin1 (250 nM) for 1 h, and then co-treated with or without Dox (30 μg/mL) for 2 h, immunoprecipitated with anti-ATF4 antibody and analyzed by western blot assay. g Increased ATF4 phosphorylation upon mitochondrial, but not ER stress inducers. Wild-type MEFs were with treated with Antimycin A (AntiA, 2 μM), Oligomycin (Olig, 2 μM), or Tunicamycin (TM, 1.5 μg/mL) for 2 h, immunoprecipitated with anti-ATF4 antibody and analyzed by western blot assay. A similar amount of immunoprecipitated ATF4 protein was loaded for different conditions to compare phosphorylation changes in (f, g).