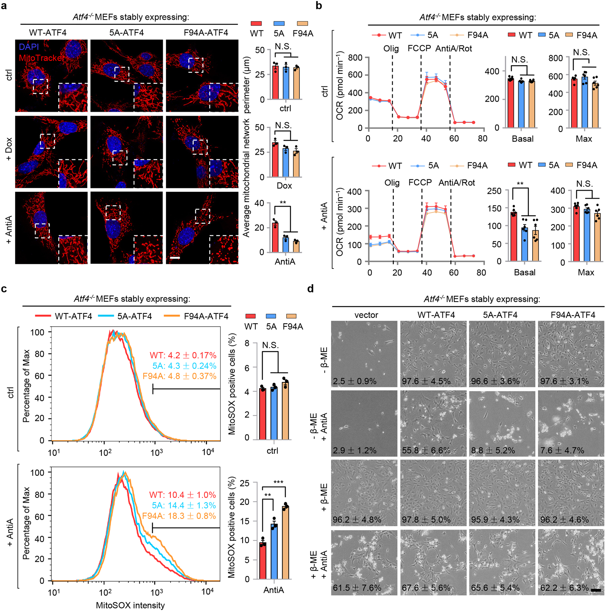
Fig. 6: mTORC1-mediated ATF4 phosphorylation sustains mitochondrial homeostasis and protects cells from ROS-associated cell death upon mitochondrial stress.
From: Lysosomes mediate the mitochondrial UPR via mTORC1-dependent ATF4 phosphorylation

a MitoTracker staining of Atf4−/− MEFs stably expressing wild-type (WT), 5A or F94A forms of ATF4, with or without Dox (30 μg/mL) or AntiA (2 μM) treatment for 24 h. The average mitochondrial network perimeter and area were analyzed by ImageJ with a Mito-Morphology macro (n = 3 independent experiments). Scale bar, 10 μm. b The OCR of Atf4−/− MEFs stably expressing WT, 5A or F94A forms of ATF4, after DMSO control (ctrl) or AntiA (2 μM) treatment for 24 h. The basal and maximum OCR was analyzed (n = 6 biologically independent samples). c Flow cytometry analysis of the mitochondrial superoxide (MitoSOX) intensity of Atf4−/− MEFs stably expressing WT, 5A or F94A forms of ATF4, after DMSO control or AntiA (2 μM) exposure for 48 h. The percentages of MitoSOX-positive cells were analyzed (n = 3 independent experiments). d Representative bright field photographs of Atf4−/− MEFs stably expressing empty vector, WT, 5A or F94A forms of ATF4, grown with or without the antioxidant β-mercaptoethanol (β-ME) or AntiA (2 μM) for 96 h. Mean percentages (±SEM) of the survival ratio of cells are indicated (n = 3 independent experiments). Error bars denote SEM. Statistical analysis was performed by ANOVA followed by Tukey post hoc test (**P < 0.01; ***P < 0.001; N.S. not significant).