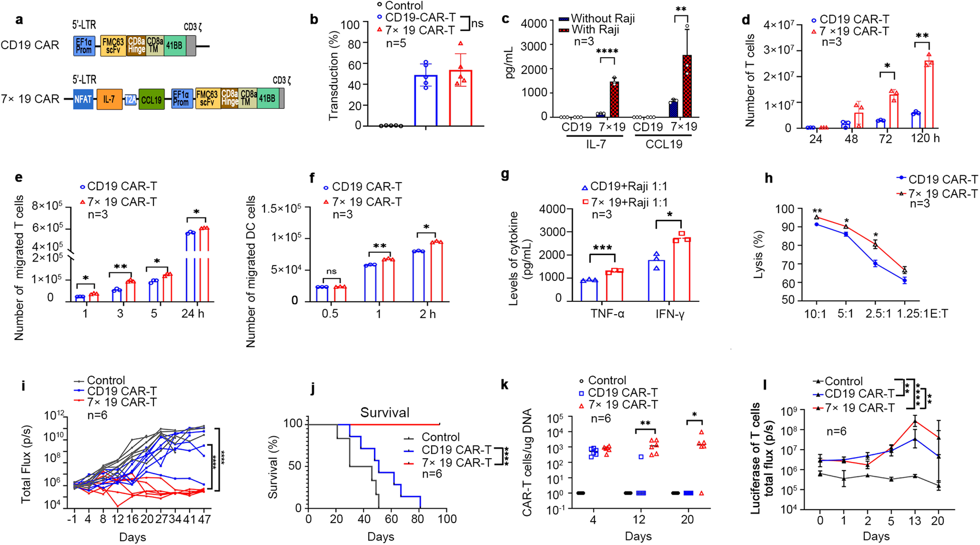
Fig. 1: Preclinical validation of 7 × 19 CAR T cells.

a Schematic diagram of 7 × 19 CAR construct. b The expression of CAR proteins in human T cells transfected with lentiviral vectors encoding anti-CD19 CAR or 7 × 19 CAR was assessed by flow cytometry after staining with anti-CD3 and anti-FMC63 scfv monoclonal antibody, respectively. c The concentrations of IL-7 and CCL19 in the supernatants of CD19 CAR T cells or 7 × 19 CAR T cells stimulated with or without mitomycin C-treated Raji cells for 5 days were determined by ELISA. d CAR T cells (1 × 105) were labeled with 1 μM CSFE dye and then co-cultured with mitomycin C-treated Raji cells at a 1:1 ratio for 24 h, 48 h, 72 h and 120 h, respectively, and the proliferation of CAR T cells was assessed by CFSE dilution gated in CD3+ T cells. CFSE-labeled human T cells (e) and DCs (f) were cocultured with the supernatants of CAR T cells in a 24-well transwell system and the migration of T and DCs in lower chamber was determined by flow cytometry. g The production of TNF-α and IFN-γ in anti-CD19 CAR T or 7 × 19 CAR T cells stimulated with Raji cells at an E/T ratio of 1:1 for 24 h was determined by flow cytometry using Cytometric Bead Array (CBA) Human Th1/Th2/Th17 cytokine kit. h The cytotoxicity of CAR T cells against CD19-positive K562 cells was measured by luciferase-based killing assay. i NSG mice were treated with a single dose of CAR T cells (5 × 106/per mice) or control T cells on day 7 post intravenous inoculation of Nalm-6 tumor cells. Tumor burden was monitored by bioluminescence on IVIS imaging system at the indicated days. j Kaplan-Meyer curve showing the survival of mice treated with anti-CD19 CAR T or 7 × 19 CAR T cells. k CAR transgene copy numbers in the blood of mice after CAR T cell infusion were assessed by qPCR. Logarithmic scale was used for y-axis. l After tumor inoculation in the left and right flanks, NSG mice were injected intravenously with GFP-luciferase-expressing CAR T cells and control GFP-luc-expressing T cells. CAR T cell proliferation (total flux) in vivo quantified by photons/s in mice at the indicated days. All data represent three or more independent experiments and are shown as mean ± SD. One-way analysis of variance ANOVA (b), two-way analysis of variance ANOVA (c–f, h, k), two-tailed Student’s t-test (g), log-rank test (j), and linear regression analysis (i and l). *P < 0.05, **P < 0.01, ***P < 0.001, ****P < 0.0001. ns not significant.