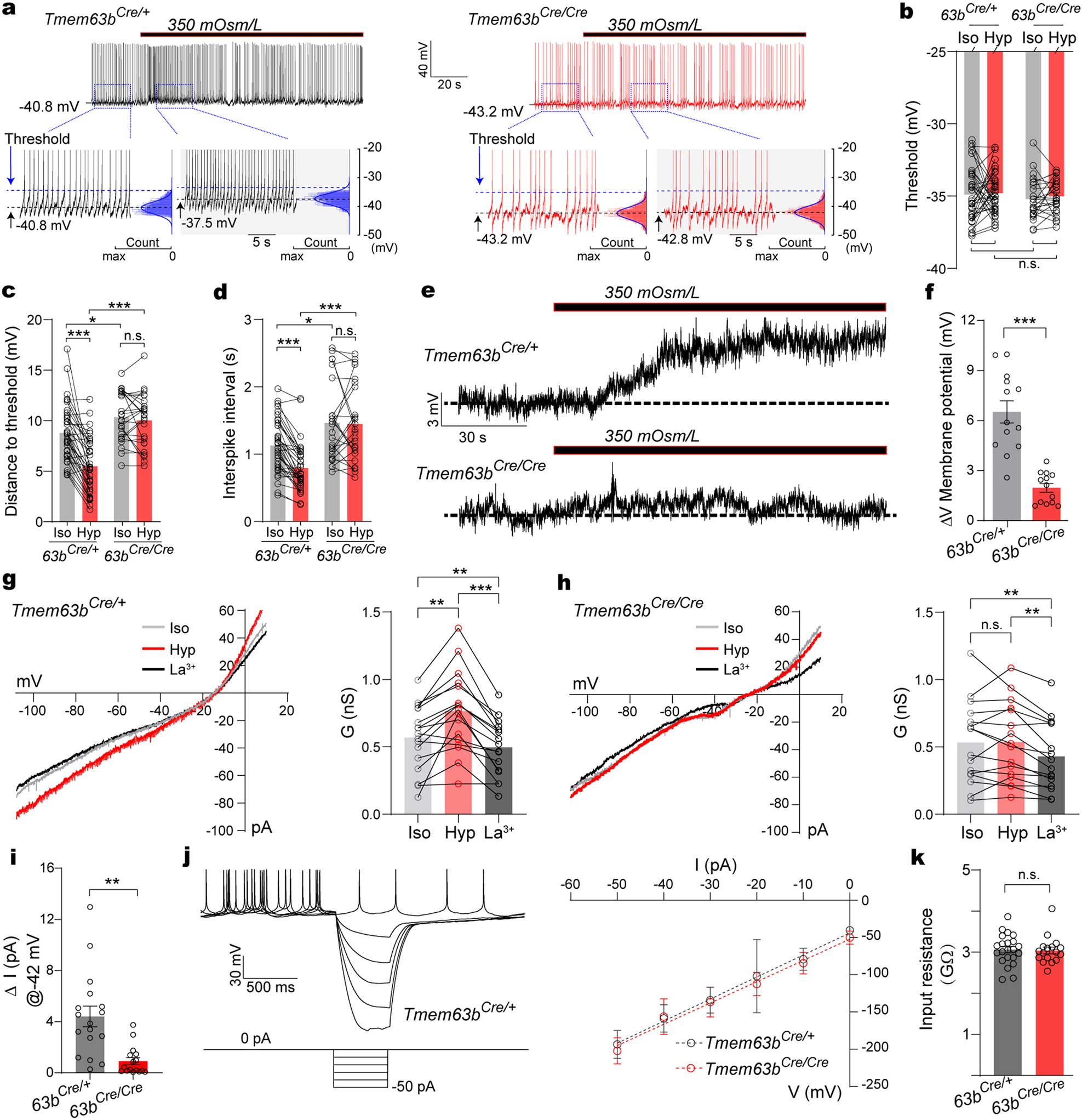
Fig. 4: TMEM63B contributes to the osmosensory transduction of SFOTMEM63B neurons in response to hyperosmolarity.
From: TMEM63B channel is the osmosensor required for thirst drive of interoceptive neurons

a Top: schema of the action potential (AP) firing pattern of SFOTMEM63B neurons from Tmem63bCre/+ (left) mice and Tmem63bCre/Cre mice (right) before and after hypertonic stimulation. Bottom: AP are clipped for clarity. Black dashed lines show membrane potential; membrane potential was obtained from voltage histograms (blue gaussian curve). Threshold (blue dashed lines), AP threshold, was determined at the point where the voltage trace reached 10 mV/ms. b Quantification of the threshold from Tmem63bCre/+ neurons (n = 37) and Tmem63bCre/Cre neurons (n = 25) before and after hypertonic stimulation. c Subthreshold depolarization (distance to threshold) before (Iso) and after hypertonic stimulation (Hyp) from Tmem63bCre/+ mice (n = 37) and Tmem63bCre/Cre mice (n = 25). d The changes of interspike interval of SFOTMEM63B neurons from Tmem63bCre/+ mice (n = 37) and Tmem63bCre/Cre mice (n = 25) before and after hypertonic stimulation. e Representative voltage depolarization of SFOTMEM63B neurons in response to hypertonic solution in the presence of TTX and synaptic blockers. f Quantification of the depolarized membrane potential from Tmem63bCre/+ neurons (n = 13) and Tmem63bCre/Cre neurons (n = 14) after hypertonic stimulation (Hyp). g Left: representative currents recorded with ramp voltage protocol from a Tmem63bCre/+ neuron. Iso, 300 mOsm/L; Hyp, 350 mOsm/L; La3+, 0.1 mM LaCl3 with hyperosmolarity. Right: quantification of slope conductance from –60 mV to –80 mV (n = 17). h Same as g but from Tmem63bCre/Cre mice (n = 16). i Increased current at RMP (–42 mV) in response to hyperosmolarity, calculated from g, h. j Left: representative voltage deflections from a Tmem63bCre/+ neuron in response to hyperpolarizing currents (top), current steps (bottom) in the trace were made in 10-pA increments from –50 pA to 0 pA. Right: averaged current-voltage (I–V) plot across all tested neurons. k Input resistance calculated from the slop of I–V plot shown in j (n = 22 neurons for Tmem63bCre/+, 17 for Tmem63bCre/Cre). Data are means ± SEM, *P < 0.05, **P < 0.01, ***P < 0.001, n.s., no significant; two-tailed unpaired t-test for f, i, k; two-tailed paired t-test for g, h and two-way repeated-measures ANOVA with Holm-Å Ãdák post-hoc analysis for b–d.