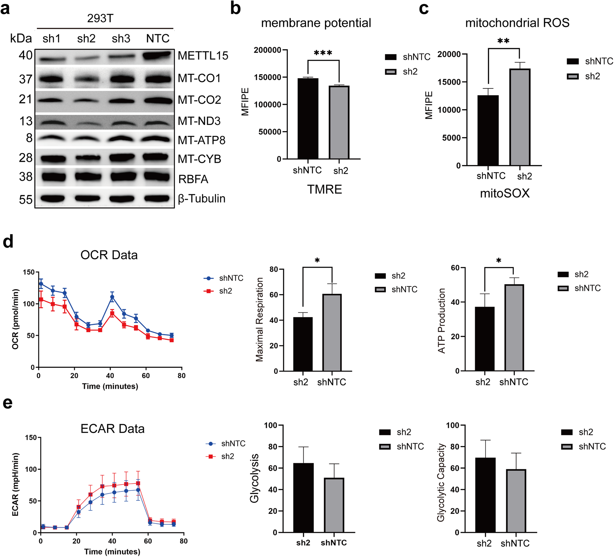
Fig. 5: Effect of METTL15 knockdown on mitochondrial functions.

a Western blot analyzing protein levels of METTL15 and mitochondrial gene-encoded proteins in OXPHOS complexes in HEK293T cells transfected with different shRNAs. β-tubulin served as a loading control. NTC, non-targeting control. b Flow cytometry analyzing mitochondrial membrane potential in HEK293T cells. The mean and standard deviation of mean fluorescence intensity (MFI) for three repetitions are shown as bars. shNTC, non-targeting control. c Flow cytometry analyzing mitochondrial reactive oxygen species. The mean and standard deviation of MFI for three repetitions are shown as bars. d Seahorse analyzing oxidative phosphorylation levels upon METTL15 knockdown. e Seahorse analyzing glycolysis upon METTL15 knockdown.