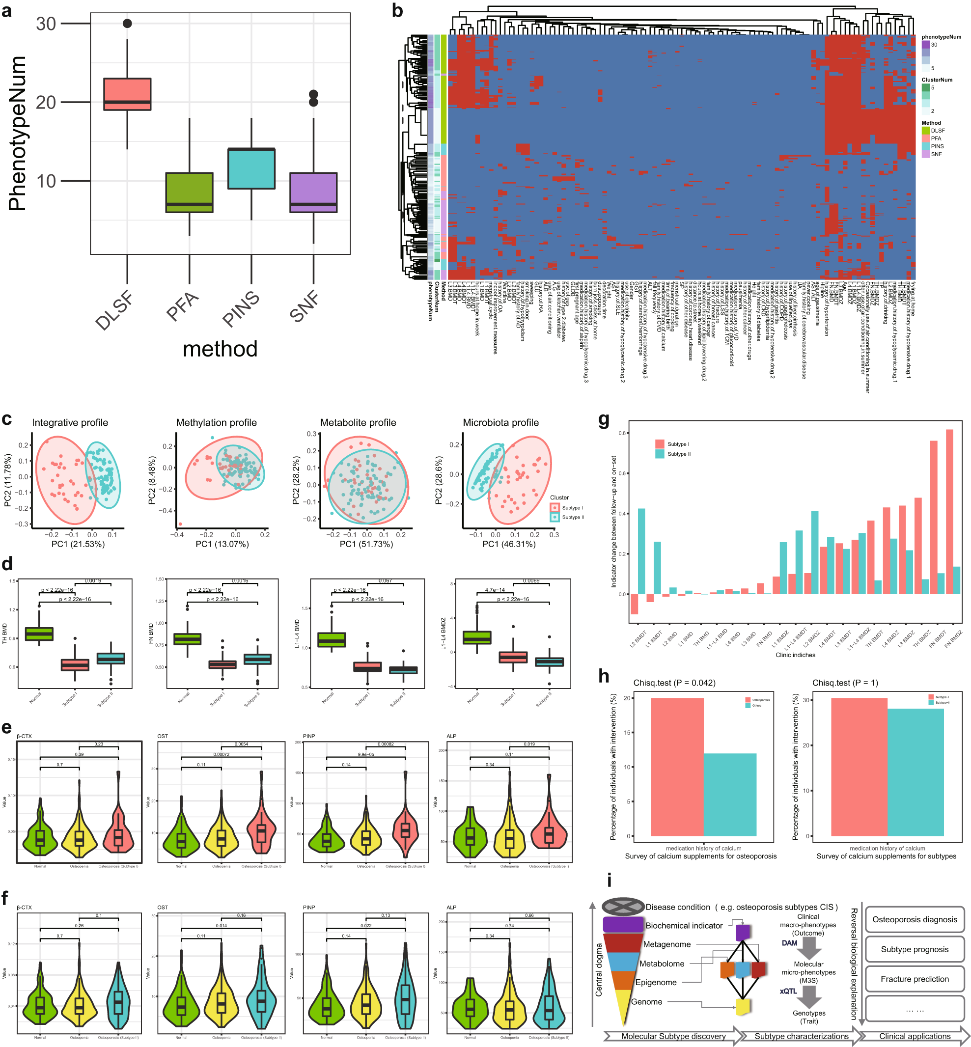
Fig. 3: Multi-modal subtypes of osteoporosis identified by deep latent space fusion model.
From: Multi-modal molecular determinants of clinically relevant osteoporosis subtypes

a Efficiency evaluation of DLSF and other models based on the number of phenotype associations. b Robustness evaluation of DLSF and other models. c Integrative osteoporosis subtypes and their discriminative spaces shown in different omics data level. d Several phenotypes relevant to osteoporosis and two identified subtypes (Subtype I and Subtype II), including several BMD related indices such as TH BMD, FN BMD, L1–L4 BMD, and L1–L4 BMDZ. Subtype I tends to have smaller TH BMD and FN BMD and larger L1–L4 BMD and L1–L4 BMDZ compared to Subtype II. e, f BTMs difference between normal, osteopenia and osteoporosis Subtype I and Subtype II respectively. g Two-year follow-up evaluation of Subtype I and Subtype II. h Survey of medical history for osteoporosis, indicating the percentage of individuals receiving particular medical intervention (e.g., calcium supplements), and their distribution differences between osteoporosis and others, or between two osteoporosis subtypes. i The analysis workflow for osteoporosis and its subtypes. After subtype discovery through efficient DLSF, DAM and xQTL can provide subtype characterizations in the manner of reversal biological explanations, based on which osteoporosis risk models and fracture risk assessment can be further established for clinical applications.