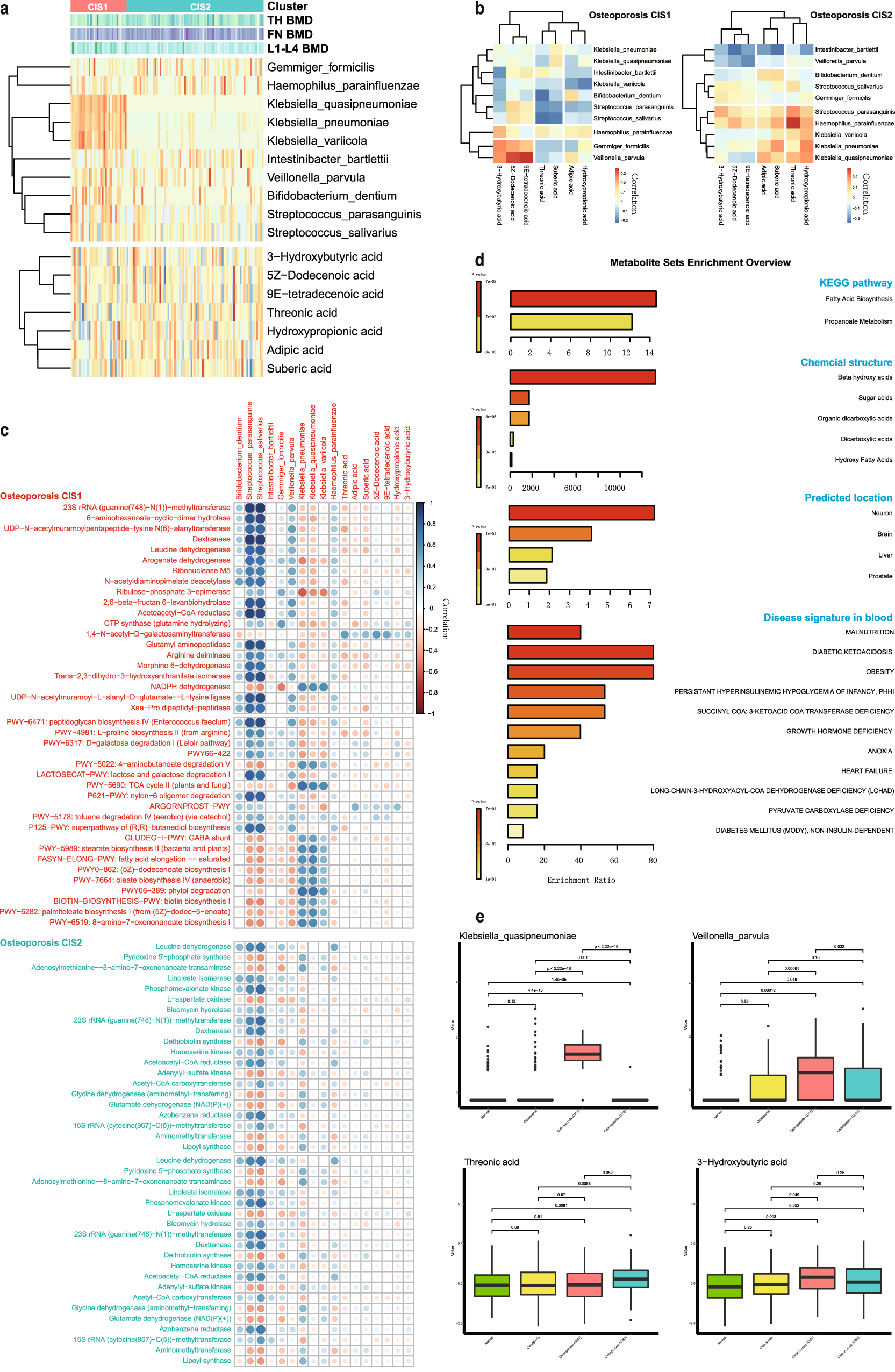
Fig. 4: Microbiota and metabolite signatures associated with osteoporosis and its subtypes.
From: Multi-modal molecular determinants of clinically relevant osteoporosis subtypes

a Expression profiles of microbiota and metabolite signatures during two osteoporosis subtypes. b Association matrix among microbiota and metabolite signatures during two osteoporosis subtypes. c Subtype-specific association matrix among microbiota/metabolite signatures and annotated functions and pathways. d Functional enrichments of metabolite signatures. e Several representative microbiota and metabolite signatures, indicating osteoporosis and its subtypes.