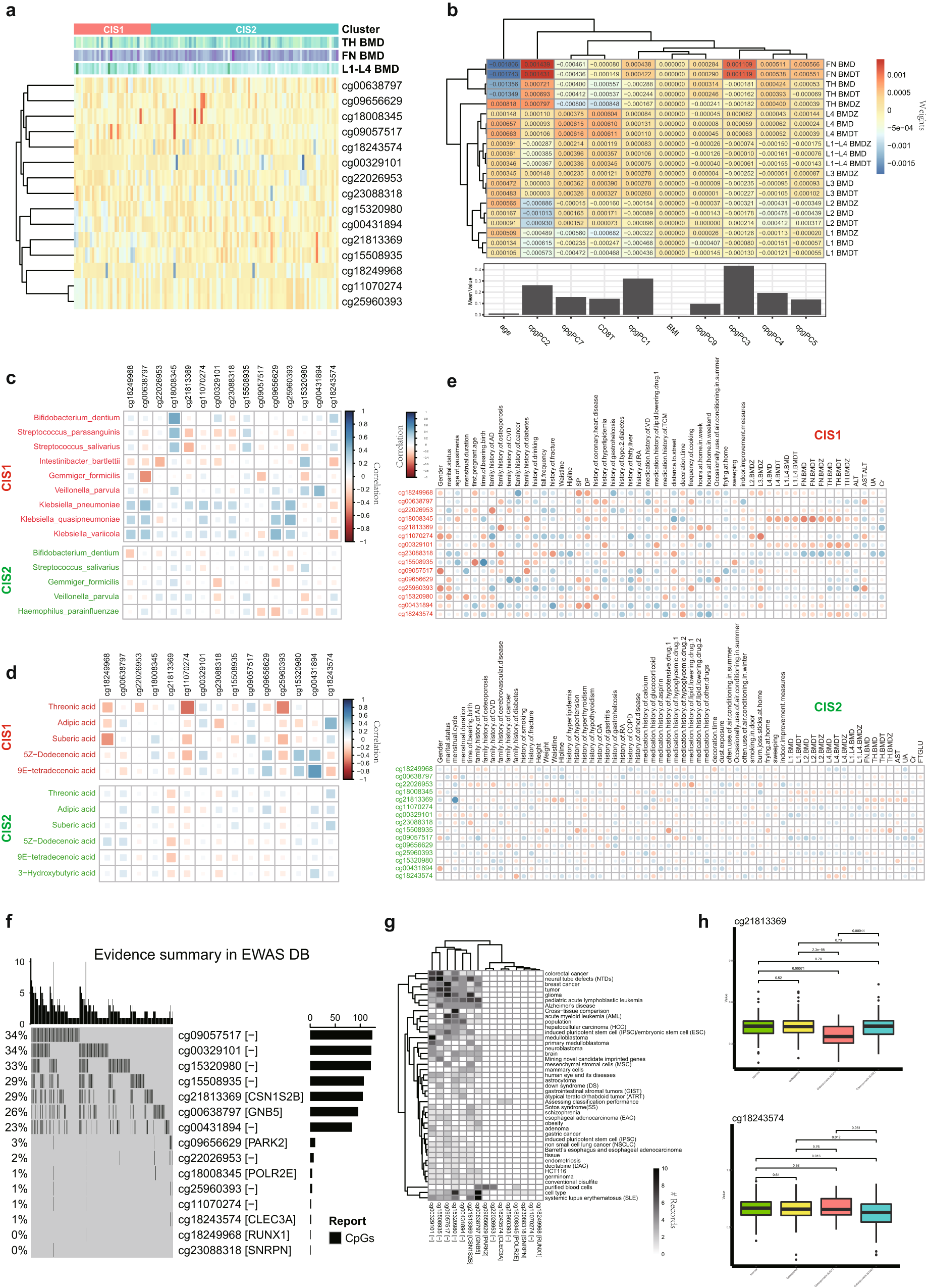
Fig. 5: Methylation signatures associated with osteoporosis and its subtypes.
From: Multi-modal molecular determinants of clinically relevant osteoporosis subtypes

a CpGs of methylation signatures. b Summary of EWAS results. c Subtype-specific association matrix among methylation and microbiota signatures. d Subtype-specific association matrix among methylation and metabolite signatures. e Subtype-specific association matrix among methylation signatures and clinical phenotypes. f Public reports about methylation signatures in EWAS DB. g Public reported phenotypes associated with methylation signatures. h Several representative methylation signatures, indicating osteoporosis and its subtypes.