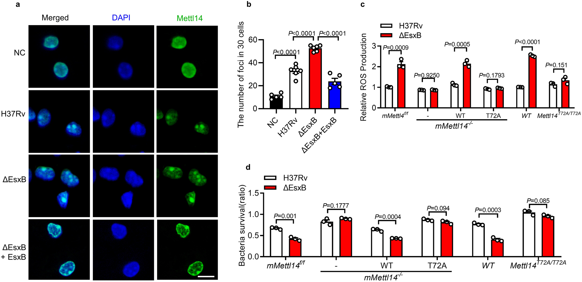
Fig. 5: EsxB inhibits LLPS of METTL14.

a, b Immunofluorescence staining for Mettl14 in mouse peritoneal macrophages infected with H37Rv, H37Rv(ΔEsxB) and H37Rv(ΔEsxB + EsxB) for 2 h (MOI = 5). Scale bar, 10 μm. Every point in b represents the number of Mettl14 foci in 30 cells. c, d The foci in the nucleus with a diameter over 200 nm were included. ROS assay (c) and bacterial survival ratio (CFU at 24 h/CFU at 2 h) (d) in mMettl14f/f or mMettl14−/− macrophages transfected with vector (-) or plasmids encoding FLAG-tagged WT or T72A mutants of Mettl14, and WT or Mettl14T72A macrophages infected with H37Rv or H37Rv(ΔEsxB) (MOI = 5) for 4 h in (c); 2 h and 24 h in (d). Results in (a) were repeated twice independently. Results in c, d reflect the mean ± SEM from at least three independent biological experiments. Two-tailed unpaired Student’s t-test were used.