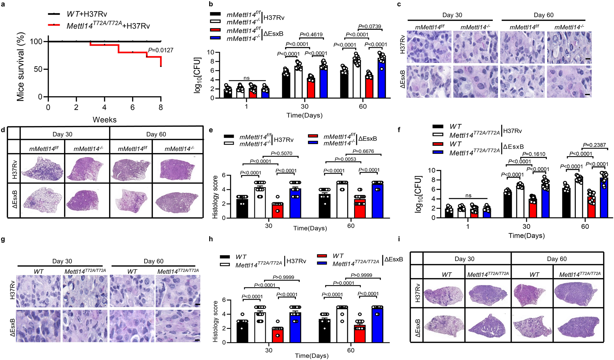
Fig. 8: EsxB inhibits host anti-TB immunity via METTL14 Thr72.

a Kaplan–Meier survival curves of mice infected with H37Rv for 8 weeks. Shown is the combined survival from two independent experiments (n = 18 mice per group). b–e 6–8-week-old female mMettl14f/f or mMettl14−/− mice were aerosol-infected with H37Rv (~ 200 CFUs per mouse). CFU of bacterial load at 1, 30 and 60 days post-infection (b); lung sections acid-fast staining (c), haematoxylin and eosin staining (d), and histology score (e). Scale bar, 1 mm. f–i 6–8-week-old female WT or Mettl14T72A/T72A mice infected with H37Rv for 1, 30 and 60 days (~200 CFUs per mouse). We assayed: CFU of bacterial load at 1, 30 and 60 days post-infection (f); lung sections acid-fast staining (g), H&E staining (h), and histology score (i). Scale bar, 1 mm. Data in b and f show cumulative data from three independent experiments (mean ± SEM of n = 18) and a two-sided Mann–Whitney-U-test (b, f).