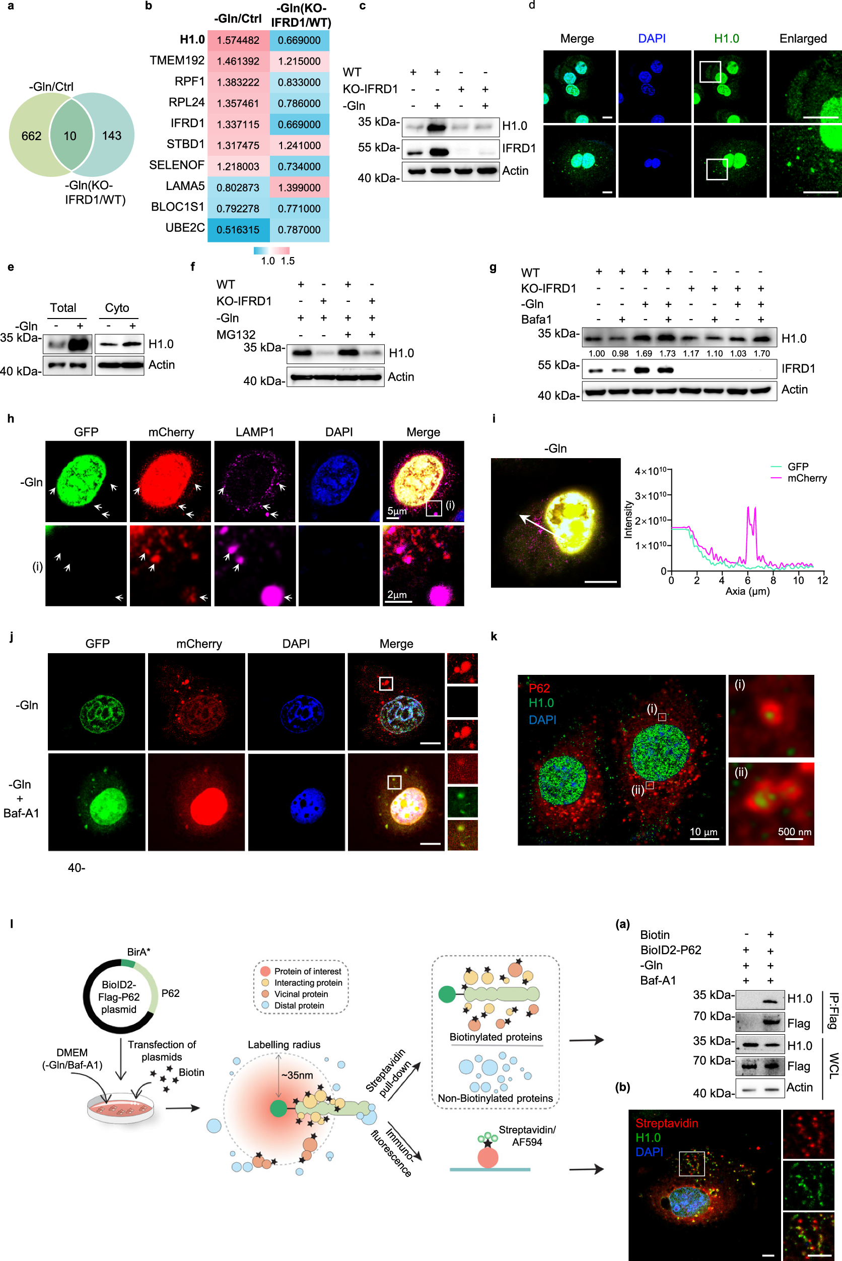
Fig. 5: IFRD1 deletion promotes nucleophagic degradation of H1.0 under glutamine starvation.

a Overlap of glutamine-starved vs normal HepG2 proteome data sets (FC ≥ 1.2, P < 0.05) and glutamine-starved IFRD1 knockout vs WT HepG2 proteome data sets (FC ≥ 1.2, P < 0.05). The FC of DEGs is provided in Supplementary Table S5. b Heatmap showing differential expression of 10 common hits between two screening systems in a. c Representative immunoblots of H1.0 in WT and KO-IFRD1 PLC/PRF/5 cells under normal or glutamine starvation conditions for 36 h. d Representative confocal images of H1.0 in WT and KO-IFRD1 PLC/PRF/5 cells cultured with normal or glutamine-free medium for 36 h. Insets: magnified views of the regions in the white boxes. Scale bars, 10 µm. e Representative immunoblots of H1.0 in the total and cytoplasm (Cyto)-enriched fractions extracted from normal or glutamine-starved PLC/PRF/5 cells. f Western blot analysis of H1.0 expression in WT and KO-IFRD1 PLC/PRF/5 cultured under glutamine starvation conditions for 36 h with the addition of MG132 for the last 10 h. g Representative immunoblots of H1.0 in WT and KO-IFRD1 PLC/PRF/5 cells under normal or glutamine starvation conditions for 36 h with or without the addition of Baf-A1 (400 nM) for the last 2 h. h Representative confocal images of PLC/PRF/5 cells transfected with mCherry-GFP-H1.0 under glutamine starvation conditions for 36 h with the addition of Baf-A1 (400 nM) for the last 2 h. i The relative intensities of the mCherry and GFP signals of a typical cell as in h. The fluorescence intensities of GFP and mCherry signals were measured at the location of the white arrow, in the direction from arrow tail to tip. Scale bars, 10 µm. j Representative confocal images of PLC/PRF/5 cells transfected with mCherry-GFP-H1.0 under glutamine starvation conditions for 36 h with or without the addition of Baf-A1 (400 nM) for the last 2 h. Insets: magnified views of the regions in the white boxes. Scale bar, 10 µm. k Representative images of PLC/PRF/5 cells cultured under glutamine starvation conditions for 36 h with the addition of Baf-A1 (400 nM) for the last 2 h. l Scheme of proximal biotinylation and Flag-BirA* tagged p62. PLC/PRF/5 cells transfected with BioID2-p62 plasmid were cultured under glutamine starvation conditions for 36 h and incubated with biotin (4 nM) for the last 24 h with the addition of Baf-A1 (400 nM) for 2 h. Cells were collected and subjected to pull-down with streptavidin-conjugated beads (a) and immunofluorescence staining (b). Scale bars, 5 µm. Data shown are representative of three independent experiments (c–l). In h, j, k, l (b) white boxes: magnified views of the regions, and the corresponding scales are shown in the figure. In h, the arrows indicate cytoplasmic H1.0 puncta with strong mCherry signals and fading GFP signals.