Fig. 1: Inhibition of PMvLepR neurons rescues emotion-induced insomnia-like behavior.
From: Leptin receptor neurons in the ventral premammillary nucleus modulate emotion-induced insomnia

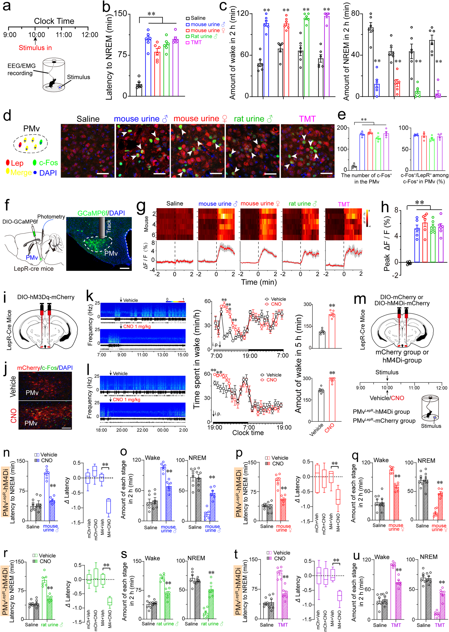
a Schematic showing experimental protocol for EEG/EMG recording and emotional stimuli. b The latency of NREM sleep onset following male mouse urine (blue), female mouse urine (red), male rat urine (green), TMT (magenta) and saline (black) (n = 6, one-way ANOVA). To maintain consistency, identical color coding for each group is applied throughout all subsequent figure panels. c Total amount of wakefulness (left), NREM sleep (right) during 2 h (10:00–12:00) following various stimuli (n = 6, paired t-test). d Representative images showing co-localization (arrowheads) of c-Fos with LepR signals in the PMv following various stimuli. Scale bars, 50 µm. e Quantification of the number of c-Fos+ cells in the PMv for each treatment (left, n = 4, one-way AVONA) and the percentage of c-Fos+/LepR+ cells in the c-Fos+ population in the PMv for each treatment (right). f Schematic of fiber-photometry recordings and an image showing GCaMP6f (green) expression in PMvLepR neurons of LepR-Cre mouse. Scale bar, 200 µm. g Heatmap (upper) of average \(\Delta\)F/F signal when animals sniffing different stimuli and saline, and average calcium transients (lower) when animals sniffing different stimuli and saline (n = 6, values of average \(\Delta\)F/F signal were averages of 3 trials for each animal). h Quantification of stimuli-induced peak \(\Delta\)F/F (%) for exposed animals (n = 6, one-way AVONA). i Schematic of viral strategy to chemogenetically activate PMvLepR neurons. j Representative image showing that CNO induced c-Fos/hM3Dq-expressing neurons of the PMv. Scale bar, 100 μm. k, l Examples of relative EEG power, time course changes in wakefulness, amount of wakefulness during the 5 h following vehicle or CNO injections at light (k) and dark period (l) (n = 6, two-way repeated measures ANOVA, paired t-test). m Schematic of virus strategy in the PMv of LepR-Cre mice, with mCherry or hM4Di virus and the experimental timeline for stimuli or CNO treatment. n, p, r, t The latency of NREM sleep following vehicle or CNO in PMvLepR-hM4Di mice, and \(\Delta\) Latency to NREM sleep of PMvLepR-mCherry and PMvLepR-hM4Di mice after male mouse urine exposure (n), female mouse urine exposure (p), male rat urine exposure (r), TMT exposure (t) or saline exposure (n = 6, ANOVA for factorial design). o, q, s, u Total amount of wakefulness and NREM sleep during 2 h (10:00–12:00) following vehicle or CNO in PMvLepR-hM4Di after male mouse urine exposure (o), female mouse urine exposure (q), male rat urine exposure (s), TMT exposure (u), or saline exposure (n = 6, paired t-test). Data represent mean ± sem, *P < 0.05, **P < 0.01.