Fig. 3: The transcriptional signature of Tfh1 and Tfh2 subsets.
From: Specialized Tfh cell subsets driving type-1 and type-2 humoral responses in lymphoid tissue

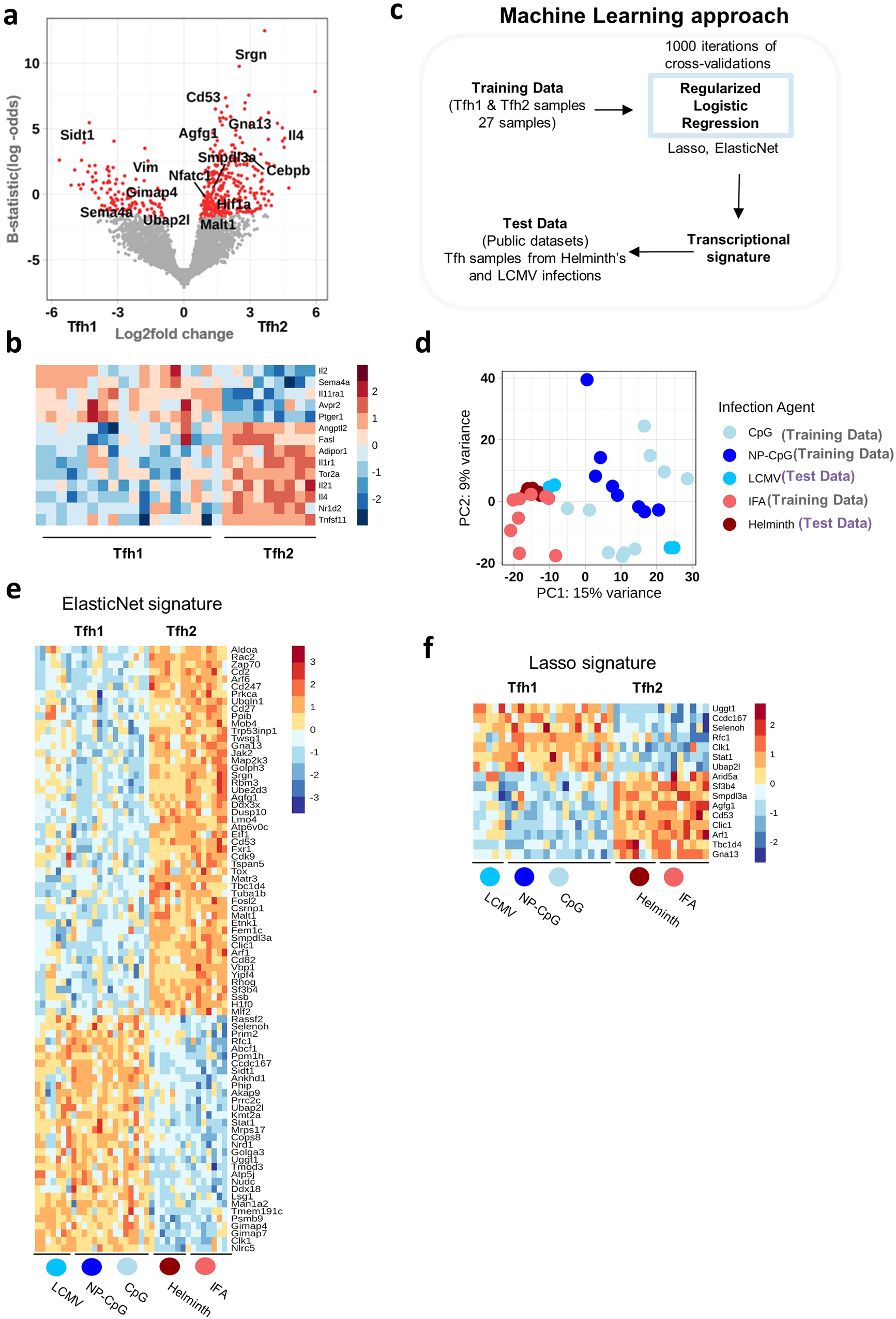
a Volcano plot of all significantly DEGs between Tfh1 and Tfh2 samples. Genes with adjusted P values of less than 0.05 were considered significant and are represented in red. b Heatmap of genes matching the ImmPort immune gene list and significantly differentially expressed between the two subpopulations. c The workflow design of the machine learning approach used to generate the transcriptional signatures of the Tfh1 and Tfh2 datasets. d PCA of all training and test datasets (GSE105808, GSE79039, GSE72568) highlighting the heterogeneity of all datasets. e Heatmap of the 82 signature genes identified using ElasticNet penalty. The heatmap shows a similar profile in the training and test datasets for Tfh1 and Tfh2 populations. f Heatmap of the more concise signature of 16 genes identified using Lasso penalty, that can accurately classify training and test datasets as Tfh1 and Tfh2. The Lasso signature is mostly a subset of the ElasticNet signature. The heatmap also shows the consistency of the signature between training and test datasets. The colored dots in e and f refers to the test and training datasets as in d.