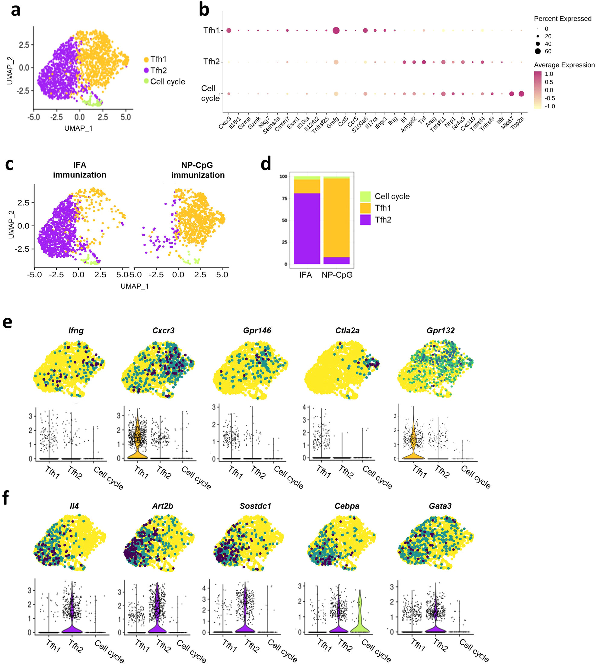
Fig. 6: Heterogeneity of Tfh cells under the two types of immunization.
From: Specialized Tfh cell subsets driving type-1 and type-2 humoral responses in lymphoid tissue

a UMAP projection of only the Tfh cells, re-analyzed without Treg cells, showing clustering as Tfh1, Tfh2, and a minor population with high expression of cell cycle genes, labeled as Cell cycle. b Expression of the immune gene list for each Tfh sub-population labeled as in a. c UMAP projection of the cells defined in a plotted based on the type of immunization. The LNs from mice immunized with a type-2 adjuvant (IFA) had a majority of Tfh cells classified as Tfh2 cells (left), while mice immunized with a type-1 adjuvant (NP-CpG) had a majority of Tfh1 cells (right). d Percentage of Tfh1 and Tfh2 cells found in each immunization. e, f Feature plots and violin plots representing the expression level of genes associated with the Tfh1 cells (e), or with the Tfh2 cells (f). All represented genes were significantly differentially expressed between the Tfh1 and Tfh2 cell subsets.