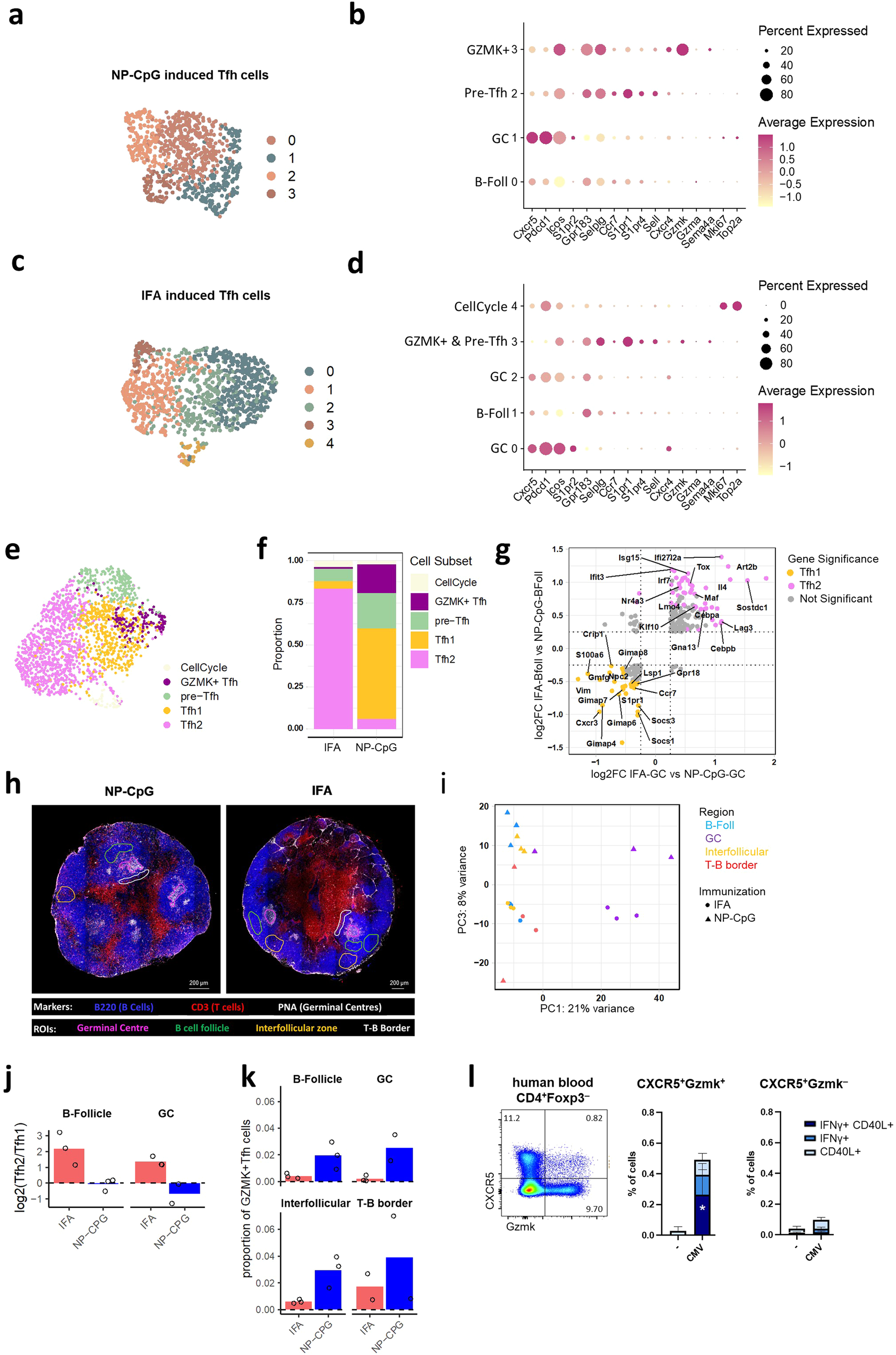
Fig. 8: Spatial distribution of Tfh subsets in type-1 and type-2 immunized mice.
From: Specialized Tfh cell subsets driving type-1 and type-2 humoral responses in lymphoid tissue

a UMAP projection of Tfh cells from type-1 immunization. b Significantly DEGs with adjusted P value < 0.05 for each cluster in a, suggesting clustering based on the spatial profile of these cells, with cells showing GC, B-follicle, Gzmk+, and extra-follicular profiles. c UMAP projection of Tfh cells from type-2 immunization. d Significantly DEGs with adjusted P value < 0.05 for each cluster in c. e UMAP projection of all Tfh cells, relabeled with the annotation described above. f Proportion of Tfh cells from each cluster, in mice subjected to type-1 or -2 immunizations. g Scatterplot of significantly DEGs in the comparison of Tfh1 and Tfh2 cells from GC and B follicle. h Representative images showing the delineation of the ROI used for spatial transcriptomics in popliteal LN of mice immunized under type-1 or -2 conditions. Scale bars, 200 μm. i PCA of the transcriptome of the different ROIs. j Log2 ratio of Tfh2/Tfh1 cells obtained by deconvolution of transcripts within different ROIs. k Frequency of Gzmk+ cells, identified by deconvolution of transcripts from different ROIs, calculated over the total nuclei within each ROI. l Representative dotplot showing the percentage of Gzmk+ Tfh cells among peripheral blood CD4+ lymphocytes (left) and percentage of virus-specific Gzmk+ and GzmK– Tfh cells that up-regulated IFN-γ and/or CD40L following stimulation with CMVpp65 (n = 8, statistical significance was calculated with 2-way ANOVA, * indicates P < 0.05 as compared to no peptide control).