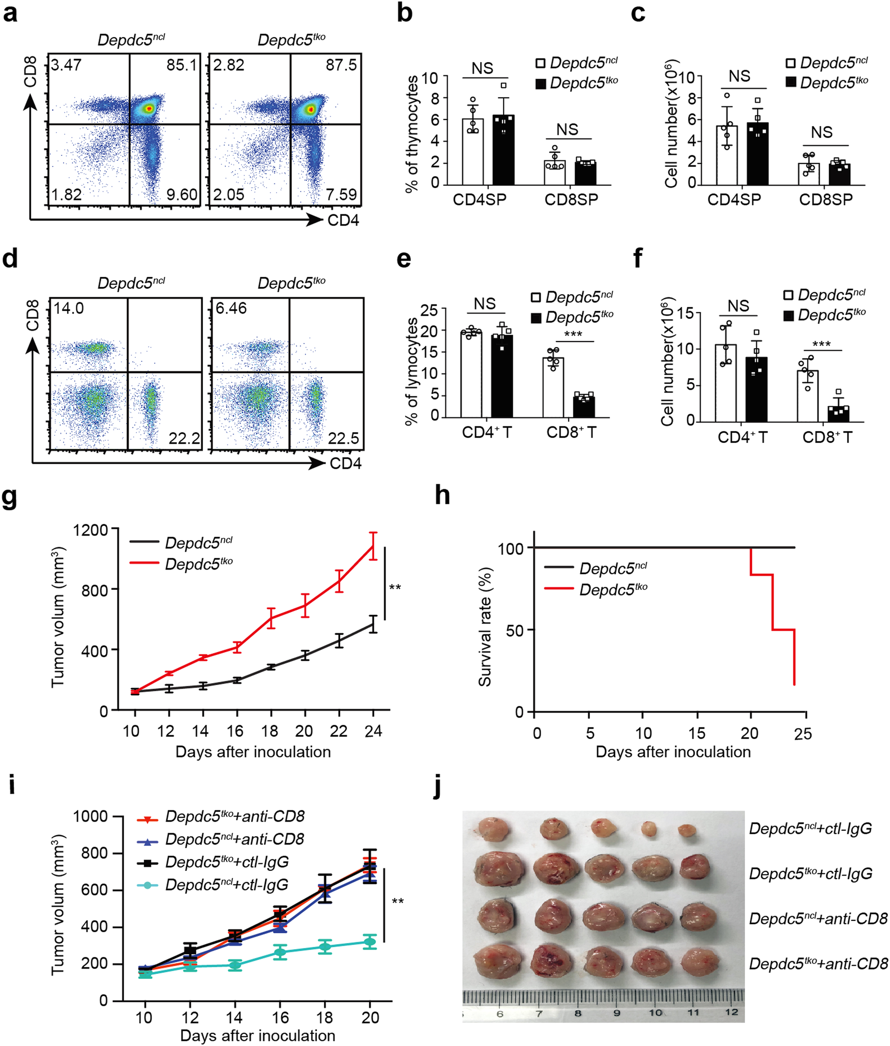
Fig. 2: DEPDC5 maintains peripheral CD8+ T cell frequency and anti-tumor immunity.
From: DEPDC5 protects CD8+ T cells from ferroptosis by limiting mTORC1-mediated purine catabolism

a Flow cytometry analysis of thymic CD4+ and CD8+ T cells from Depdc5ncl and Depdc5tko mice after staining with anti-mouse CD4 and CD8 antibodies. Numbers in each quadrant show the percentage of the gated populations. b Summary bar graph showing the average percentage of CD4SP and CD8SP cells among total thymocytes from Depdc5ncl and Depdc5tko mice (n = 5). c Summary bar graph showing the number of CD4SP and CD8SP thymocytes from Depdc5ncl and Depdc5tko mice (n = 5). d Flow cytometry analysis of splenic CD4+ and CD8+ T cells from Depdc5ncl and Depdc5tko mice after staining with anti-mouse CD4 and CD8 antibodies. Numbers in each quadrant show the percentage of the gated populations. e Summary bar graph showing the percentages of splenic CD4+ and CD8+ T cells in Depdc5ncl mice and Depdc5tko mice (n = 5). f Summary bar graph showing the number of splenic CD4+ and CD8+ T cells in Depdc5ncl mice and Depdc5tko mice (n = 5). g Depdc5ncl and Depdc5tko mice were injected subcutaneously with 5 × 105 MC38 colon cancer cells at day 0. Tumor volumes were measured at the indicated time points after inoculation (n = 6). h Survival curve of Depdc5ncl and Depdc5tko tumor-bearing mice. Animals were sacrificed after tumor volume reached 1000 mm3 (then recorded as dead at the corresponding time point). i Depdc5ncl and Depdc5tko mice were injected subcutaneously with 5 × 105 MC38 colon cancer cells at day 0. Both Depdc5ncl and Depdc5tko mice were administered 250 μg/mouse anti-CD8 monoclonal antibody or a control IgG via I.P. injection at day 3, day 6, and day 9 after inoculation. Tumor volumes were measured at the indicated time points after inoculation (n = 5). j Picture of MC38 tumors from Depdc5ncl and Depdc5tko mice that were I.P. injection treated or not with anti-mouse CD8 depletion antibody or control IgG. Mice were sacrificed at day 21 after inoculation and tumors were freshly isolated from subcutaneous tissue. Error bars indicate means ± SEM (NS, not significant, **P < 0.01, ***P < 0.001 by unpaired Student’s t-test).