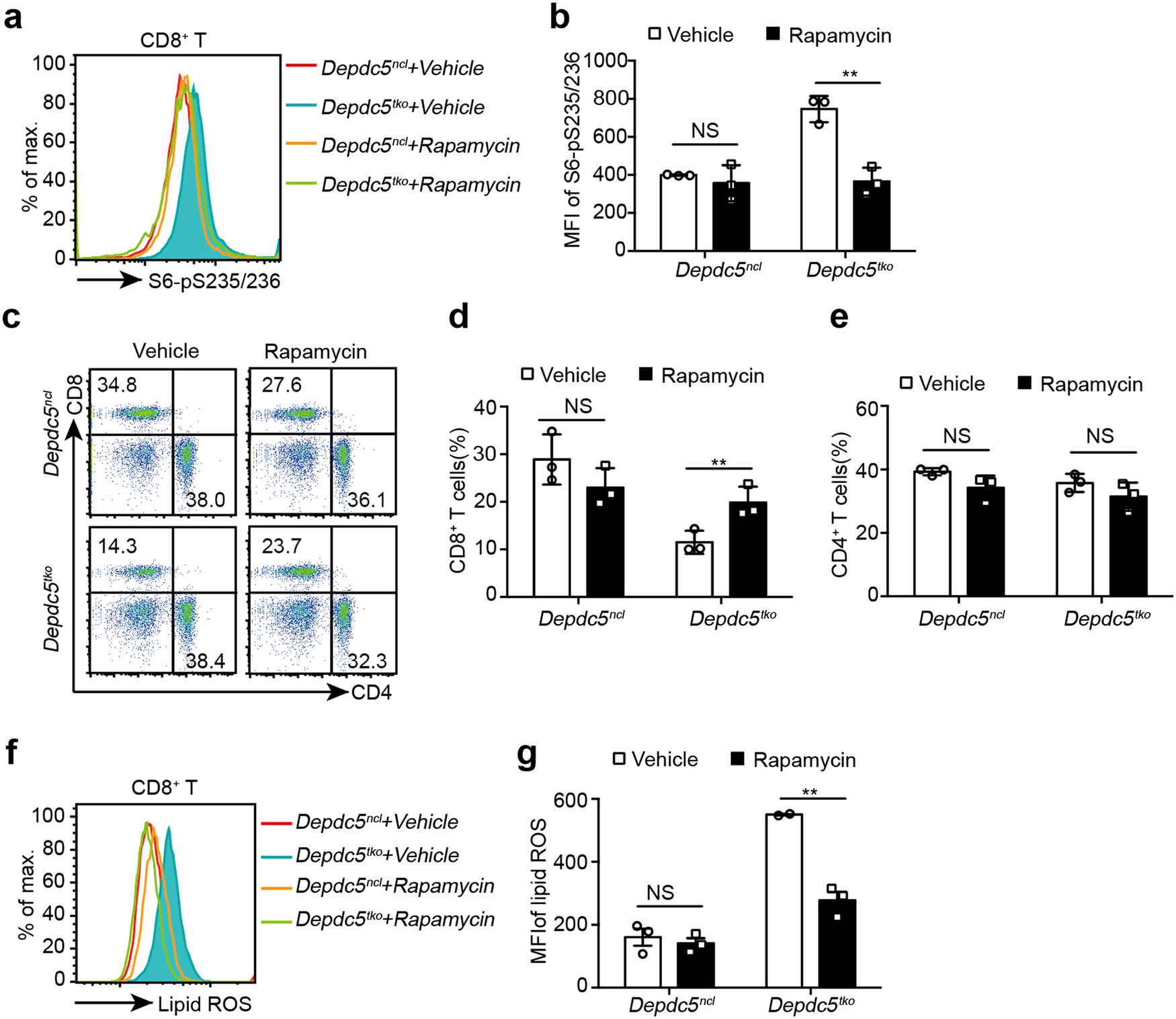
Fig. 5: Rapamycin treatment increases blood CD8+ T cell frequency in Depdc5tko mice.
From: DEPDC5 protects CD8+ T cells from ferroptosis by limiting mTORC1-mediated purine catabolism

a Representative histograms showing phosphorylated S6-S235/236 levels in splenic CD8+ T cells from Depdc5ncl and Depdc5tko mice after treatment with vehicle only or rapamycin (100 μg/kg daily for 4 weeks). After treatment, splenocytes were isolated and stained with a fixable viability dye, anti-mouse CD8 antibody, and anti-S6-S235/236 phosphorylation antibody for analysis by flow cytometry. b Summary bar graph showing MFI of phosphorylated S6-S235/236 in splenic CD8+ T cells from Depdc5ncl and Depdc5tko mice (n = 3) as described as a. c–e Representative flow cytometry plots (c) and summary bar graphs showing percentage of CD8+ T cells (d) and CD4+ T cells (e) in LN from Depdc5ncl and Depdc5tko mice treated with rapamycin or vehicle only as in a. LN single cell suspensions were prepared from Depdc5ncl and Depdc5tko mice treated daily with vehicle only or 100 μg/kg rapamycin for 4 weeks prior to staining with a fixable viability dye and antibodies against CD4 and CD8 prior to flow cytometry analysis. f, g Representative histogram (f) and a summary bar graph (g) showing relative lipid ROS levels in splenic CD8+ T cells from Depdc5ncl and Depdc5tko mice treated with vehicle only or rapamycin for 4 weeks. Splenocytes from the same mice in a were cultured in the presence of 2 μM BODIPY™ 581/591 C11 for 4 h, washed twice in PBS, then stained with a fixable viability dye and antibodies against CD4 and CD8 for flow cytometry analysis. Error bars indicate means ± SEM. (NS, not significant, **P < 0.01 by unpaired Student’s t-test).