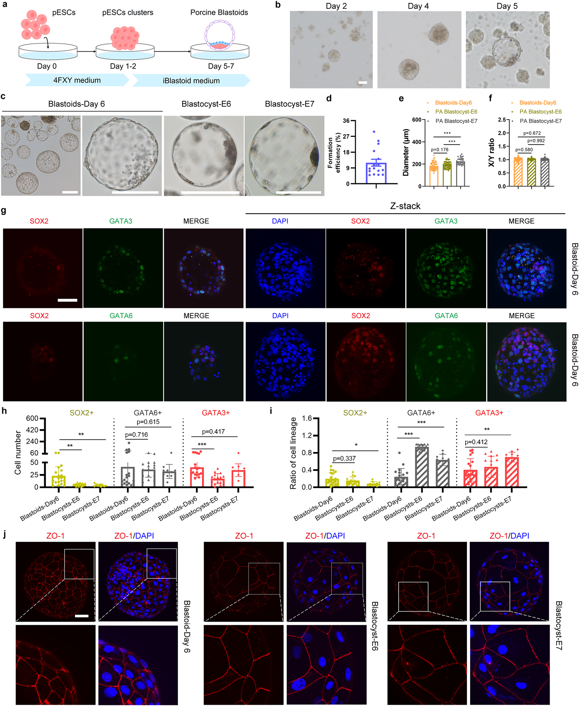
Fig. 2: Generation of porcine blastoids using a 3D two-step strategy.
From: Pig blastocyst-like structure models from embryonic stem cells

a Schematic of porcine blastoid formation from pESCs using a 3D two-step method. b Representative images of cell clusters and blastoids at the indicated time points during porcine blastoid formation. Scale bar, 50 μm. c Representative images of porcine E6 and E7 PA blastocysts and blastoids generated from pESCs on day 6 using a 3D two-step method. Scale bars, 200 μm. d Formation efficiency of pESCs-derived blastoids (n = 16). Formation efficiency indicates the ratio of blastoids over all aggregates. e The diameter of porcine blastoids (n = 53) and porcine PA blastocysts at E6 (n = 50) and E7 (n = 33). The diameter was calculated by ImageJ. f The X/Y ratio of porcine blastoids (n = 53) and porcine PA blastocysts at E6 (n = 50) and E7 (n = 33). g Representative immunofluorescent staining for EPI marker SOX2, TE marker GATA3, and HYPO marker GATA6 in pESCs-derived blastoids. Scale bars, 50 μm. h Cell numbers of the individual lineage of per porcine blastoid (n = 19) and porcine PA blastocysts at E6 (n = 16) and E7 (n = 10). i The ratio of the individual lineage of per porcine blastoid (n = 19) and porcine PA blastocyst at E6 (n = 16) and E7 (n = 10). j Representative immunofluorescent staining for tight junction marker ZO-1 in porcine blastoid and porcine PA blastocysts at E6 and E7. Scale bar, 50 μm. *P < 0.05; **P < 0.01; ***P < 0.001. The P values were calculated using unpaired t-tests.