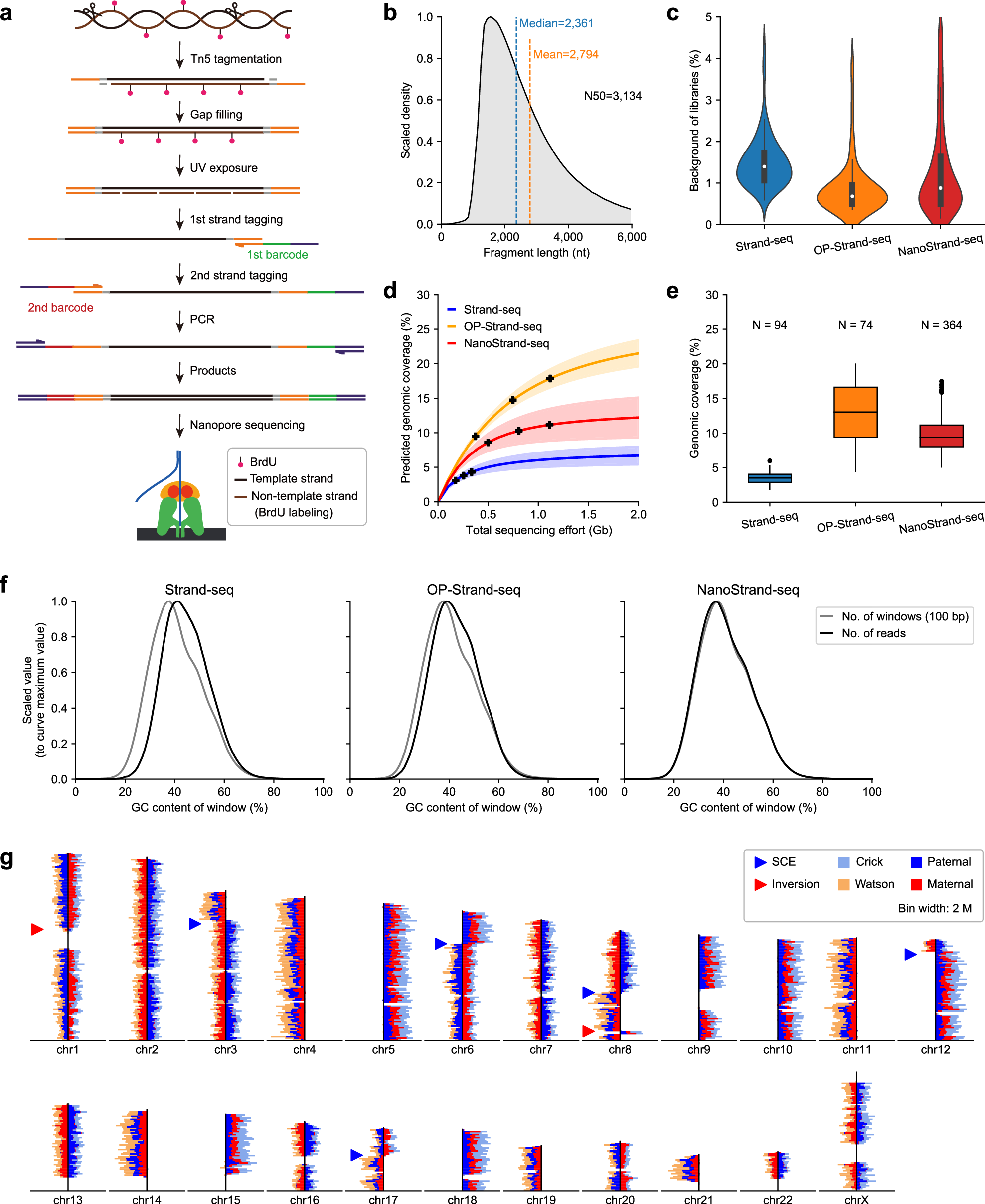
Fig. 1: Strategy and characterization of NanoStrand-seq.

a Schematic procedure of NanoStrand-seq. b Length distribution of inserted fragment of NanoStrand-seq. c Background of libraries produced by Strand-seq, OP-strand-seq, and NanoStrand-seq. d The fitted complexity (genomic coverage) curves for libraries produced by Strand-seq, OP-Strand-seq, and NanoStrand-seq. Solid lines and shaded areas indicate mean and SD, respectively. The corresponding sequencing efforts of libraries were shown as black spots (the middle black spot indicates the mean of the sequencing efforts, and the corresponding left and right black spots indicate SD). e Comparison of genomic coverage of Strand-seq, OP-Strand-seq, and NanoStrand-seq. f Plots of GC bias for different methods. The gray lines indicate the relative numbers of different GC content windows in the genome, and the black lines show the relative quantities of reads with different GC contents detected by each method. g Representative ideogram plot of a NanoStrand-seq library distinguishing three possible template strand inheritance patterns (WW, CC, CW) and visible SCEs and inversions. Directional read counts were plotted as horizontal bars for each chromosome. The parental origin of reads was annotated by GIAB hetSNPs.