Fig. 2: 40 Hz light flickering enhances glymphatic influx independently of sleep and anesthesia.
From: 40 Hz light flickering facilitates the glymphatic flow via adenosine signaling in mice

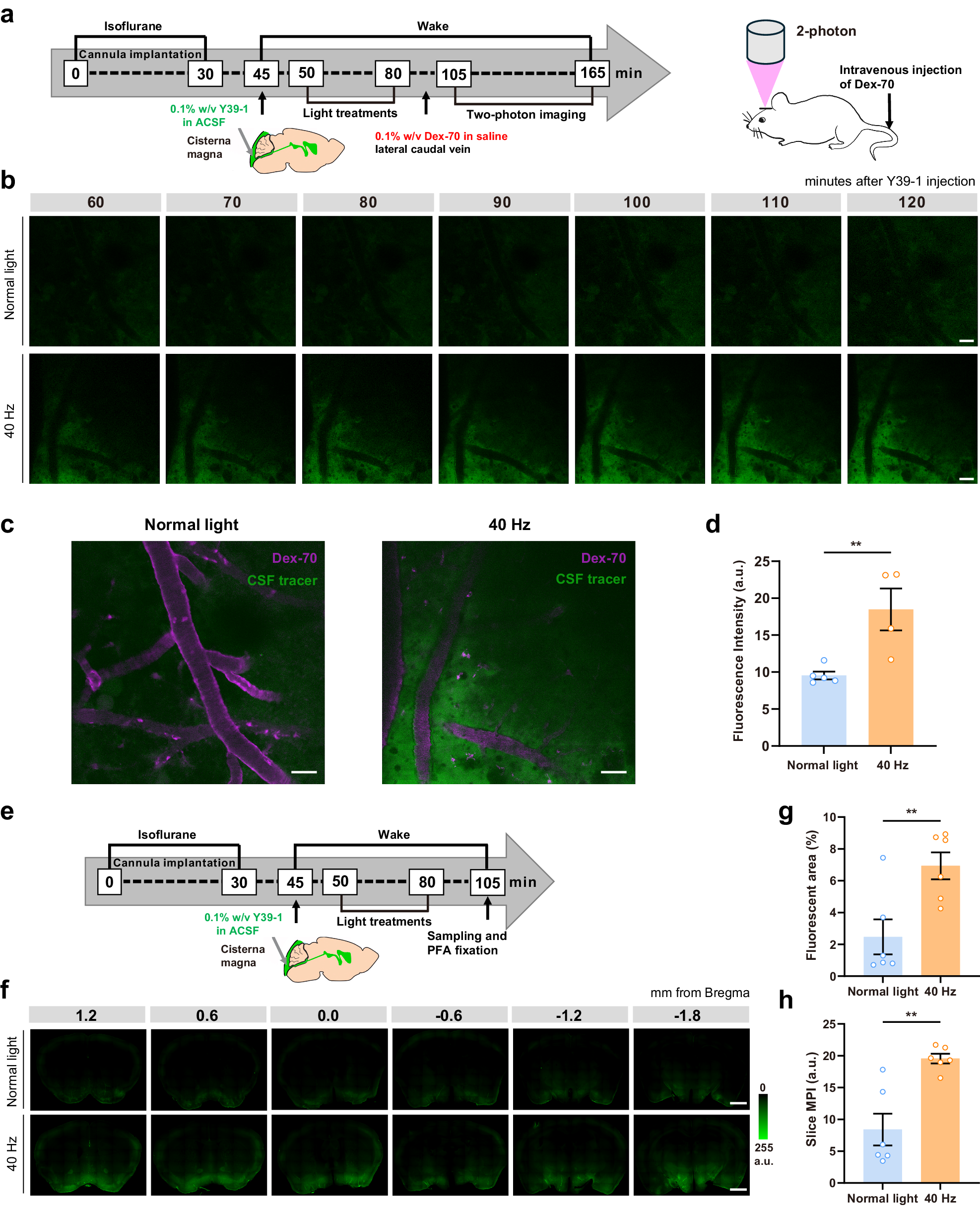
a Schematic protocol of in vivo two-photon microscopy to directly observe the impact of 40 Hz flickering on glymphatic flow in awake mice. b Representative in vivo two-photon images (100 μm below the cortical surface) repeatedly scanned at 10-min intervals showing that after 30 min of exposure to 40 Hz light flickering, the parenchymal distribution of Y39-1 (following its intracisternal injection) was significantly enhanced compared to mice exposed to normal light (scale bars, 50 μm). c Representative images (100 μm below the cortical surface, vasculature in magenta and Texas Red-conjugated dextran-70 kDa administered via the caudal vein) at 2 h after intracisternal injection showing that 40 Hz light flickering increased CSF tracer influx (scale bars, 50 μm). d Quantitative analysis of intracisternally injected Y39-1 fluorescence intensity in images 80–100 μm below the cortical surface (arbitrary units, a.u.) at 2 h after intracisternal injection (n = 4–5 mice/group, mean ± SEM in the bar graphs, **P < 0.01, unpaired Student’s t-test). e Schematic protocol of pre-implanted injection of a guide cannula into the cisterna magna before administering the glymphatic tracer Y39-1. f Representative images showing that 40 Hz light flickering increased glymphatic influx in awake mice with pre-implanted cannulas (scale bars, 1 mm). g, h Quantification of intracisternally injected Y39-1 MPI (in arbitrary units, a.u.) and fluorescent area (expressed as % of section area) in whole sections 30 min after exposure to 40 Hz light flickering or normal light during 30 min (n = 6 mice/group, mean ± SEM in the bar graphs, ** P < 0.01, unpaired Student’s t-test).