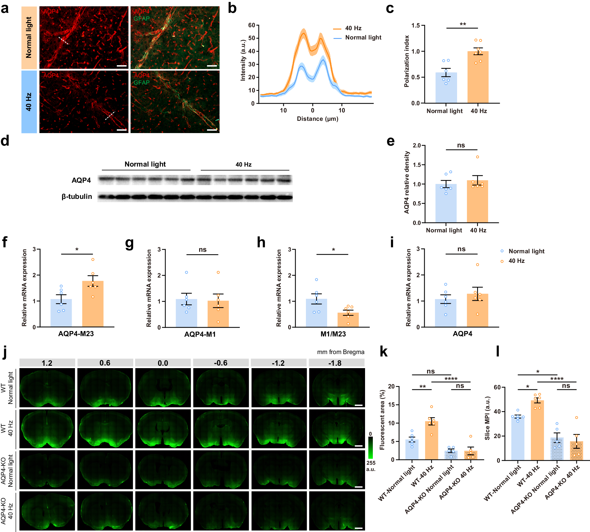
Fig. 4: 40 Hz light flickering enhances the glymphatic influx through astrocytic AQP4 polarization.
From: 40 Hz light flickering facilitates the glymphatic flow via adenosine signaling in mice

a Immunotstaining images of AQP4 (red) and of the astrocytic marker glial fibrillary acidic protein (GFAP, green) in brain sections fixed 60 min after exposure to either normal light or 40 Hz light flickering for 30 min (scale bars, 50 μm). b Average intensity of AQP4 staining centered on the vasculature in the cerebral cortex after exposure to either normal light or 40 Hz light flickering, with mean ± SEM indicated by the thick line (mean) with shading (SEM). c The average AQP4 polarization index increased after 40 Hz light flickering; the quantification of AQP4 polarization was carried out upon setting the baseline as the average intensity within a 10 μm range, from –20 μm to –10 μm relative to the point of peak fluorescence (n = 6 mice normal light, n = 7 mice 40 Hz, mean ± SEM in the bar graph, **P < 0.01, unpaired Student’s t-test). d Representative western blot image (out of 3 similar experiments) and quantification. e AQP4 and β-tubulin densities in whole brain extracts after exposure to either normal light or 40 Hz light flickering (n = 6 mice/group, mean ± SEM in bar graphs, ns, not significant, unpaired Student’s t-test). f–i Effect of 40 Hz light flickering on mRNA expression of AQP4-M23 (f), AQP4-M1 (g), on the ratio of M1/M23 (h) and AQP4 (i), assessed by reverse transcription PCR (RT-qPCR) in whole brain extracts (n = 6 mice/group, mean ± SEM in the bar graphs, *P < 0.05, ns, not significant, unpaired Student’s t-test). j Representative photographs of fluorescence in coronal brain sections collected 30 min after injection of the Y39-1 fluorescent tracer in the cisterna magna of WT mice (top two rows) or AQP4-KO mice (bottom two rows), previously exposed either to normal light or 40 Hz light flickering for 30 min; numbers indicate the anteroposterior distance from bregma in mm (scale bars, 1 mm). k, l Quantification of intracisternally injected Y39-1 MPI (in arbitrary units, a.u.) and of the fluorescent area (expressed as % of section area), showed that exposure to 40 Hz light flickering increased glymphatic influx in WT mice but not in AQP4-KO mice; analysis was performed on six sections per animal (n = 5–6 mice/group, mean ± SEM in the bar graphs, *P < 0.05, **P < 0.01, ****P < 0.0001, ns, not significant, one-way ANOVA with Tukey’s multiple comparison test).