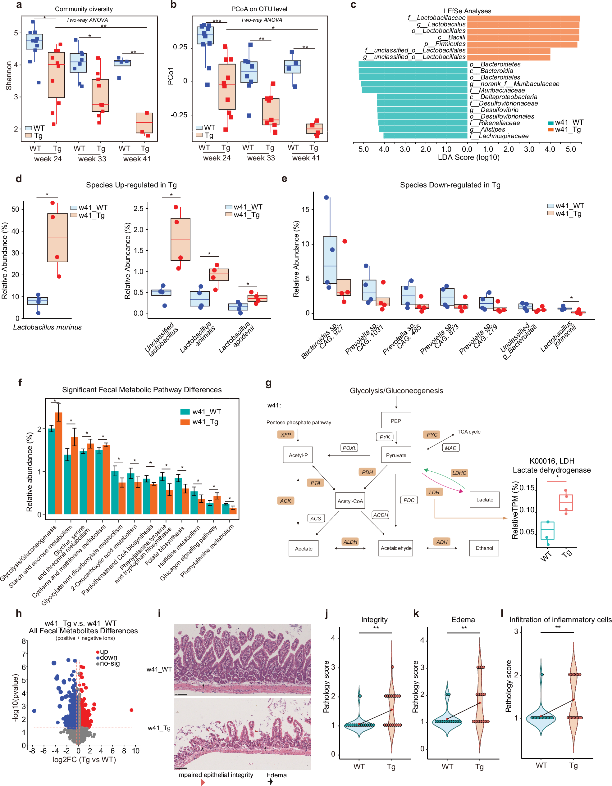
Fig. 1: Alteration of gut microbiota diversity and abundance, metabolic activity, and gut inflammatory milieu in 5XFAD Tg mice from 24, 33 to 42 weeks of age.

a Shannon diversity of the gut fecal microbiota of WT and 5XFAD Tg mice at week ages 24, 33, and 41 sequenced by 16S rRNA-seq. Statistical significance was determined using two-way ANOVA. Effects of Time and Genotype were significant (Time: P < 0.001; Genotype: P < 0.001). Post-hoc analysis for single experimental conditions using Tukey’s Honest Significant Difference (HSD) test: w24_WT vs w24_Tg: *, Padj = 0.0201389; w33_WT vs w33_Tg: *, Padj = 0.0319952; w41_WT vs w41_Tg: **, Padj = 0.0028909; w24_Tg vs w41_Tg: **, Padj = 0.0037371. Blue, WT; red, Tg. b PCoA on Operational Taxonomy Units (OTU) level of gut fecal microbiota of WT and Tg mice at week ages 24, 33 and 41 (n = 4–10) sequenced by 16S rRNA-seq. PCo1, principal coordinate 1. Statistical significance was determined using two-way ANOVA. Effects of Time and Genotype were significant (Time: P < 0.001; Genotype: P < 0.001). Post-hoc analysis for single experimental conditions using Tukey’s HSD test: w24_WT vs w24_Tg: ***, Padj = 0.0002200; w33_WT vs w33_Tg: **, Padj = 0.0060697; w41_WT vs w41_Tg: **, Padj = 0.0021552; w24_Tg vs w41_Tg: *, Padj = 0.0195302. Blue, WT; red, Tg. c Linear discriminant analysis effect size (LEfSe) and linear discriminant analysis (LDA) based on OTU were used to differentiate key bacteria between the fecal microbiota of WT and Tg mice at week age 41 (w41) from phylum to genus level sequenced by 16S rRNA-seq. The log10LDA cut-off score was set to 4.0 to indicate representative microbiota of each group that had significant differential power between WT and Tg mice at w41. p, phylum; c, class; o, order; f, family; g, genus. Green, WT; red, Tg. d, e Changes of the relative abundance of the gut fecal microbiota of WT and Tg mice that are significantly higher (d) or largely lower (e) in Tg relative to WT at w41 at species level, revealed by metagenomics. Relative abundance is calculated based on total reads per million (TPM). n = 4. *P < 0.05, two-group comparison by Student’s t-test. Blue, WT; red, Tg. f Changes of the relative abundance of functional pathways enriched in the gut fecal microbiota of WT and Tg mice at w41, revealed by metagenomics. Relative abundance is calculated based on TPM. Data are represented as mean ± standard deviation (SD) (n = 4). *P < 0.05, two-group comparison by Student’s t-test. Green, WT; red, Tg. g Mean relative abundance changes of several key enzymes of microbial pathways related to glycolysis and lactate production of WT and Tg mice feces at w41. The relative abundances of XFP (P < 0.05) and ACK (P < 0.05) and LDH (P < 0.05) were significantly more abundant in the gut microbiota of the w41 Tg mice feces (n = 4 for each group). Yellow-filled brackets: enzymes that up-regulated in w41 Tg gut feces compared to WT feces. ACDH, Acetaldehyde dehydrogenase; ACK, Acetate kinase; ACS, Acetyl-CoA synthetase; ADH, Alcohol dehydrogenase; ALDH, Aldehyde dehydrogenase; LDHC, Lactate dehydrogenase (cytochrome); LDH, Lactate dehydrogenase; MAE, Malate dehydrogenase; PDC, Pyruvate decarboxylase; PDH, Pyruvate dehydrogenase E1; POXL, Pyruvate oxidase; PTA, Phosphate acetyltransferase; PYC, Pyruvate carboxylase; PYK, Pyruvate kinase; XFP, Xylulose-5-p/f-6-p phosphoketolase. TCA cycle, tricarboxylic acid cycle. *P < 0.05, by Student’s t-test. h Volcano plot shows differential detected metabolites in the gut fecal microbiota of WT and Tg mice at w41 using untargeted metabolomics. Red dots: up-regulated in Tg mice feces; blue dots: down-regulated in Tg mice feces; gray dots: no-sig, not significantly changing metabolites. The significance level is defined as a P value less than or equal to 0.05 and the absolute value of Fold Change (FC) of metabolites abundances in Tg feces vs WT feces value greater than 1.2 or smaller than 0.83. i Representative HE staining histology sections from the ileum tissue of WT and Tg mice at w41. Red triangle, epithelial lesions reflecting impaired epithelial integrity status; black arrow, epithelial edema. The scale bar is 100 μm. WT: n = 5, 5 M; Tg: n = 6, 4 M + 2 F. M, male mice; F, female mice. j–l Statistics of pathology evaluation scores on gut integrity (j), edema (k), and infiltration of inflammatory cells (l) of ileum tissue of WT and Tg mice at w41. Higher pathology scores represent less integrity, more severe edema, and more infiltration of inflammatory cells, respectively. Blue, WT; red, Tg. The small red diamond symbol at the center of the violin plot is the mean value of all score points of each specific group. **P < 0.01, two-group comparison by Student’s t-test. Box plots represent the median (the horizontal line within boxes) and the 75th and 25th percentiles (the top and bottom of each box, respectively). The upper and lower whiskers represent 1.5× IQR from the top and bottom of the box, respectively. w24_WT: n = 10, 5 M + 5 F; w24_Tg: n = 10, 5 M + 5 F; w33_WT: n = 8, 4 M + 4 F; w33_Tg: n = 9, 5 M + 4 F; w41_WT: n = 4, 3 M + 1 F; w41_Tg: n = 4, 4 F. M, male mice; F, female mice.