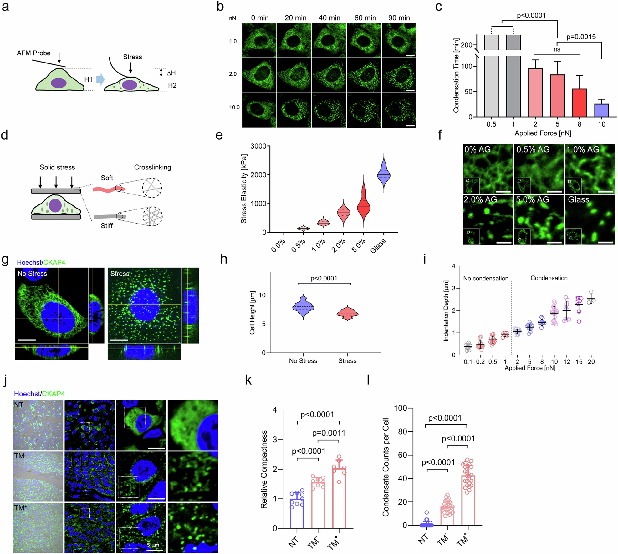
Fig. 3: Solid stress promotes CKAP4 condensation in cell lines and tumor tissues from patients.

a Schematic diagram of AFM-based strategy to investigate the force level that promotes CKAP4 condensation. b Representative images of CKAP4-GFP expressing 5637 cells compacted by AFM probes for CKAP4 condensation. CKAP4 was indicated by green color. Scale bars, 10 μm. c Average time from stress applied on cells to massive condensation of CKAP4. d Schematic diagram of stress solidity on CKAP4 condensation. AGs of various concentrations and different numbers of glass coverslips are used. Solidity is quantified by AFM-based material elasticity. e Elasticity of applied materials (AG and glass) was measured by AFM probe. For each material, three different positions were measured with three repetitions. f Representative confocal images of CKAP4 condensation under various solid stress of AGs and glass coverslips. CKAP4 was shown in green color. Scale bars, 5 μm. g Representative three views of confocal images of cells with or without stress. CKAP4 was shown in green, and Hoechst in blue. Scale bars, 10 μm. h Quantification of cell height with or without solid stress. i The association of stress level and cell height. j CKAP4 condensation in BLCA NT, TM−, and TM+ tissues. Nuclei were stained by Hoechst, and CKAP4 was stained by antibody (green color). Scale bars, 5 μm. k Quantification of relative compressive compactness in NT, TM−, TM+ tissues. l Quantification of relative CKAP4 condensation per cell in NT, TM−, and TM+ tissues. In c, e, h, k, l, data were represented as mean ± SD, and the P-values were calculated by Student’s t-test.