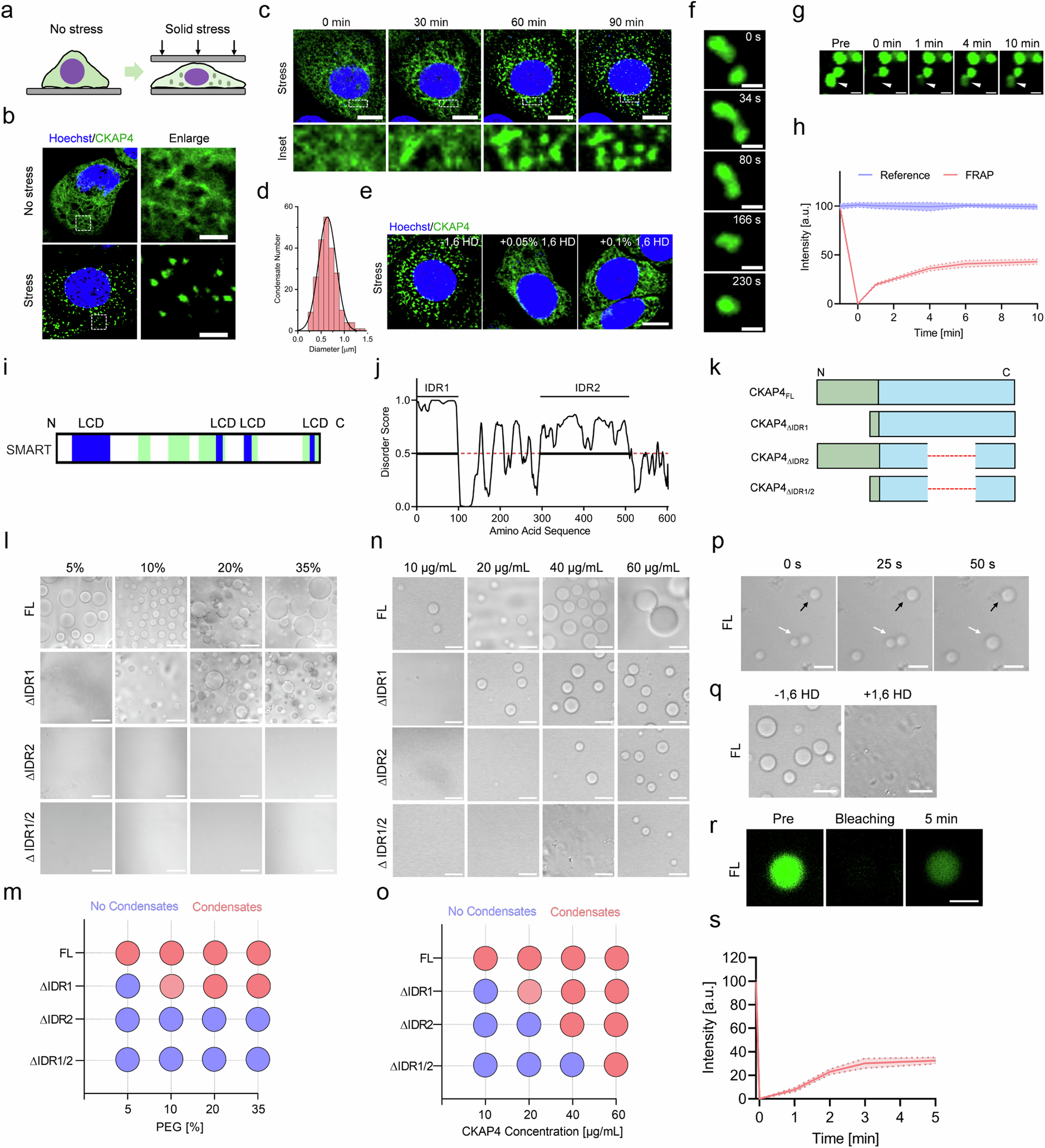
Fig. 4: CKAP4 undergoes phase separation both in vivo and in vitro.

a Schematic diagram of the mechanical model to investigate CKAP4 condensation in cancer cells. b Representative images of CKAP4-GFP-expressing 5637 cells with or without 3 h of solid stress. Cell nuclei were stained by Hoechst. Detailed CKAP4 expression in the indicated area in cells was shown in the right panel. Scale bars, 5 μm. c Time-lapse imaging of CKAP4 condensation in stressed CKAP4-GFP-expressing 5637 cells. Nuclei were stained with Hoechst. Enlarged CKAP4 condensation of the indicated areas was shown in the bottom panel. Scale bars, 10 μm. d Size distribution of CKAP4 condensates in cells. More than 100 condensates were calculated. e Inhibition of CKAP4 condensation with 0.05% and 0.1% of 1,6 HD for 2 min. Scale bar, 10 μm. f Time-lapse imaging of the fusion of CKAP4 condensates in cells under stress. Images were collected with a time interval of 30 s. Scale bars, 1 μm. g, h FRAP of CKAP4-GFP condensates in cells. Images were collected with a time interval of 1 min. Scale bars, 1 μm. i SMART analysis of LCDs in CKAP4. j PONDR analysis of IDRs in CKAP4. k Schematic of CKAP4 and truncated variants. l, m Phase separation of CKAP4 and the truncated variants in crowding reagent PEG 5000. Protein concentration was controlled at 20 μg/mL. Scale bars, 10 μm. n, o effect of protein concentration on the phase separation of CKAP4 and truncated variants. The concentration of PEG 5000 was 20% (w/v). Scale bars, 10 μm. p The fusion and growth of CKAP4 condensates. Images were collected with a time interval of 25 s. Scale bars, 10 μm. q Inhibition of CKAP4 phase separation by 1,6 HD. Scale bars,10 μm. r, s FRAP of CKAP4 condensates. CKAP4 was fluorescently labeled with a previously identified FITC aptamer. Images were collected with a time interval of 1 min. Scale bar, 10 μm.