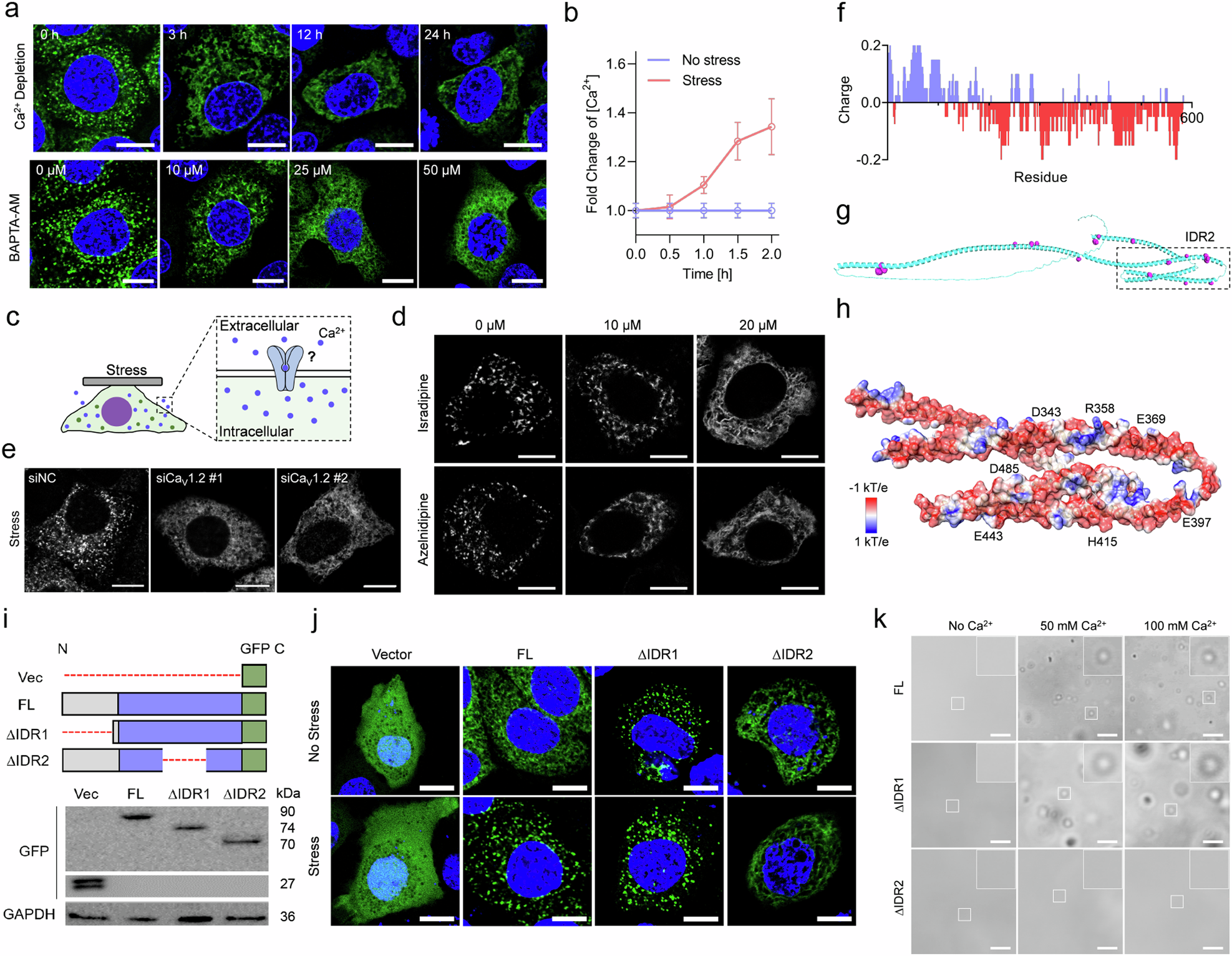
Fig. 5: CKAP4 condensation depends on Cav1.2-mediated calcium influx, and IDR2 is the main region for Ca2+ interaction.

a Cells were treated with calcium-depleted (top panel) or calcium-chelated (by MAPTA-AM) culture medium for the indicated periods, and CKAP4 condensation in stressed cells was imaged under a confocal microscope. Scale bars,10 μm. b Intracellular calcium concentration in cells with or without solid stress is determined by Inductively ICP-OES. c Schematic of calcium ion-induced CKAP4 condensation. d Isradipine and azelnidipine were used to block the calcium channel. Representative images of CKAP4 condensation were shown. Scale bars, 10 μm. e After Cav1.2 was knocked down, CKAP4 was not able to undergo phase separation under solid stress. Scale bars, 10 μm. f Charge distribution in CKAP4 was analyzed, setting the window of amino acid length as 10 amino acids. Positive charge was indicated by blue color, and negative charge by red. g Interaction between CKAP4 (green) and calcium ions (pink) was analyzed using the online program BioMetAll, and the structure of CKAP4 was simulated by AlphaFold2. Strong interaction in the IRD2 region was enlarged. h Surface charge of CKAP4 in IDR2, and potential binding sites of Ca2+. i Schematic diagram of proteins with/without IDR truncation, and western blotting analysis of GFP and GFP-fused CKAP4 and CKAP4 truncations were shown. j Representative images of 5637 cells under stress. GFP-fused proteins in (h) were expressed in cells. Scale bars, 10 μm. k Ca2+ promoted CKAP4 condensation in an IDR2-dependent manner. Scale bars, 5 μm.