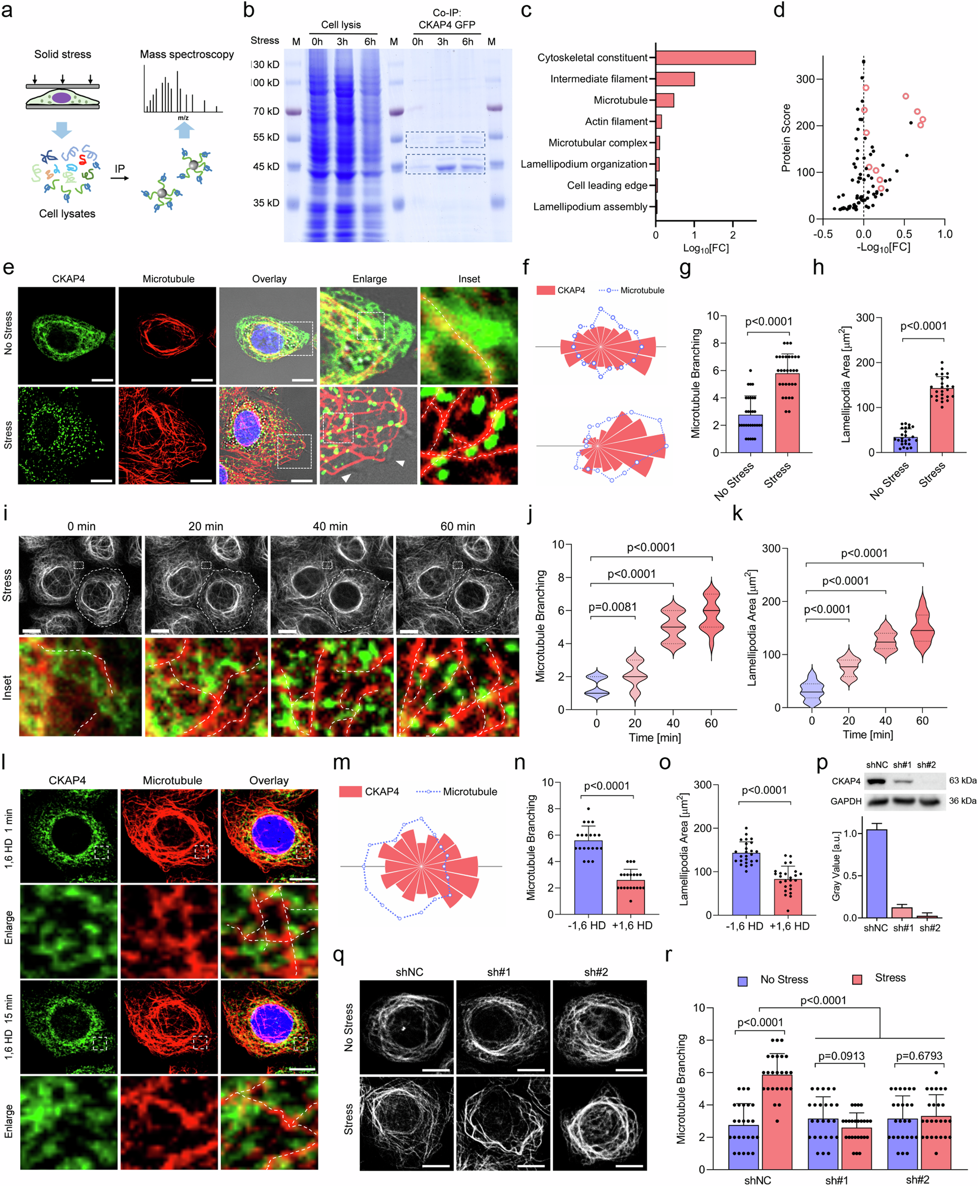
Fig. 6: CKAP4 condensation dramatically reorchestrates microtubule branching and lamellipodia formation.

a Method designed to identify the interacting proteins of CKAP4 under stress. b Coomassie blue-stained SDS-PAGE was used to analyze CKAP4-associated proteins. c GO analysis of interacting proteins in cells with or without stress. d Fold change of interacting proteins in cells with or without stress for 3 h. Cytoskeleton-associated proteins were marked as red circles. e Representative images of CKAP4-GFP-expressing 5637 cells with or without stress. Nuclei were stained with Hoechst, microtubules were shown in red. Scale bars, 10 μm. In the enlarged images, lamellipodia were indicated with white arrows. In the inset panel, microtubule branching was shown with a white dashed line. f Directional distribution of intracellular CKAP4 (red) and microtubules (blue) in (e) quantified by fluorescence intensity. g Microtubule branching analysis in cells with or without stress. More than 25 cells were calculated in each group. h Lamellipodia areas in cells with or without stress. More than 25 cells were calculated in each group. i Time-lapse imaging of CKAP4 condensation and microtubule branching in response to solid stress. The cell border was indicated with the dashed circle, and microtubules were shown in gray color. The selected area was enlarged in the bottom panel, where CKAP4 was shown in green, microtubules were shown in red, and branching was indicated with the dashed line. Scale bars, 10 μm. j Microtubule branching was calculated in a 3 × 4 μm window, within which the branching number was calculated. k Lamellipodia area was calculated according to the protrusion area on the cell border, more than 20 representative cells were included. l CKAP4 condensation and microtubule change in CKAP4-GFP expressing 5637 cells under stress after the treatment with 1,6 HD. Enlarged CKAP4-microtubule interaction and microtubule branching in the indicated areas were shown in the lower panel. Scale bars, 10 μm. m Directional distribution of intracellular CKAP4 and microtubules in cells treated with 1,6 HD in (l) quantified by fluorescence signals. n Microtubule branching analysis in cells under stress treated with or without 1,6 HD. o Lamellipodia areas in compacted cells treated with or without 1,6 HD. p Representative western blotting image of 5637 cells upon CKAP4 depletion. The bar chart was calculated by three independent experiments. NC, negative control. q Microtubule organization in 5637 NC or CKAP4 knockdown cells. Cells were treated with or without solid stress. Scale bars, 10 μm. r Microtubule branching analysis in the compacted cells upon CKAP4 depletion, and more than 20 representative cells were included. In g, h, j, k, n, o, p, r, data were represented as mean ± SD, and the P-values were calculated by Student’s t-test.