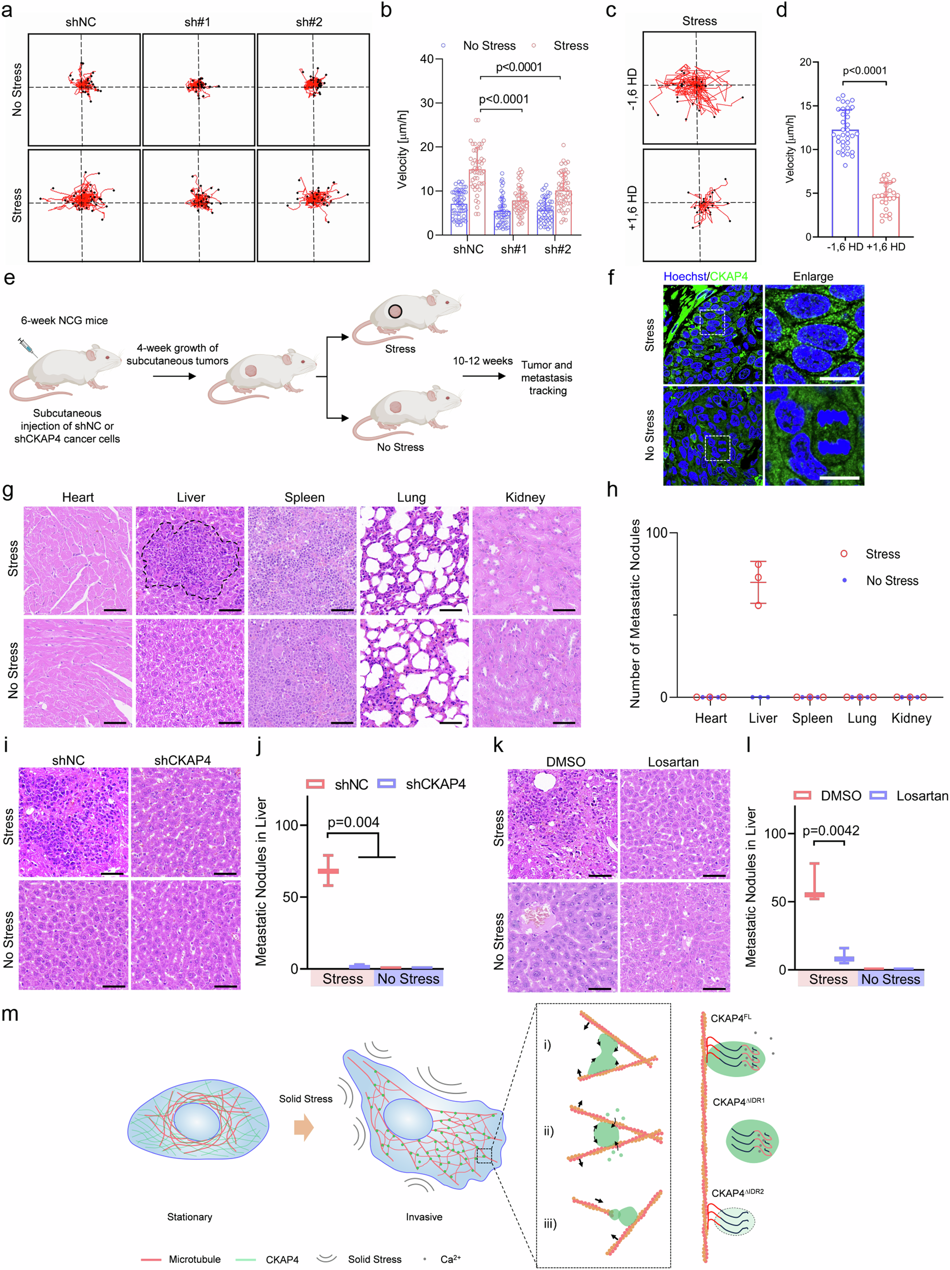
Fig. 8: CKAP4 condensation mediates solid stress-driven cancer metastasis.

a CKAP4 mediates single-cell migration of 5637 cells under stress. More than 20 individual cells were tracked for 12 h under microscopy. b Migration velocity analysis of 5637 cells in (a). c Single-cell migration of 5637 cells under stress pretreated with or without 1,6 HD for 1 min. More than 20 individual cells were tracked for 12 h under microscopy. d Migration velocity analysis of 5637 cells in (c). e Schematic and schedule of in vivo study. f Representative images of CKAP4 condensation in tumors with or without solid stress. Scale bars, 10 μm. g The metastasis of cancer cells in the indicated organs was determined by H&E staining. Representative images of three independent experiments are shown. Scale bars, 50 μm. h Quantification of metastatic nodules in (g). n = 3. i Representative images of metastatic nodules of shNC or shCKAP4 5637 cancer cells in the liver determined by H&E staining. Scale bars, 50 μm. j Quantification of metastatic nodules in (i). k Representative images of metastatic nodules of 5637 cancer cells in the liver determined by H&E staining. Losartan was intravenously injected to release the solid stress in tumor sites. Scale bars, 50 μm. l quantification of metastatic nodules in (k). Data were represented as mean ± SD, and the P-value was calculated by Student’s t-test. m Model of CKAP4 condensation in mediating microtubule organization and driving cancer metastasis. In b, d, h, j, l, data were represented as mean ± SD and the P-values were calculated by Student’s t-test.