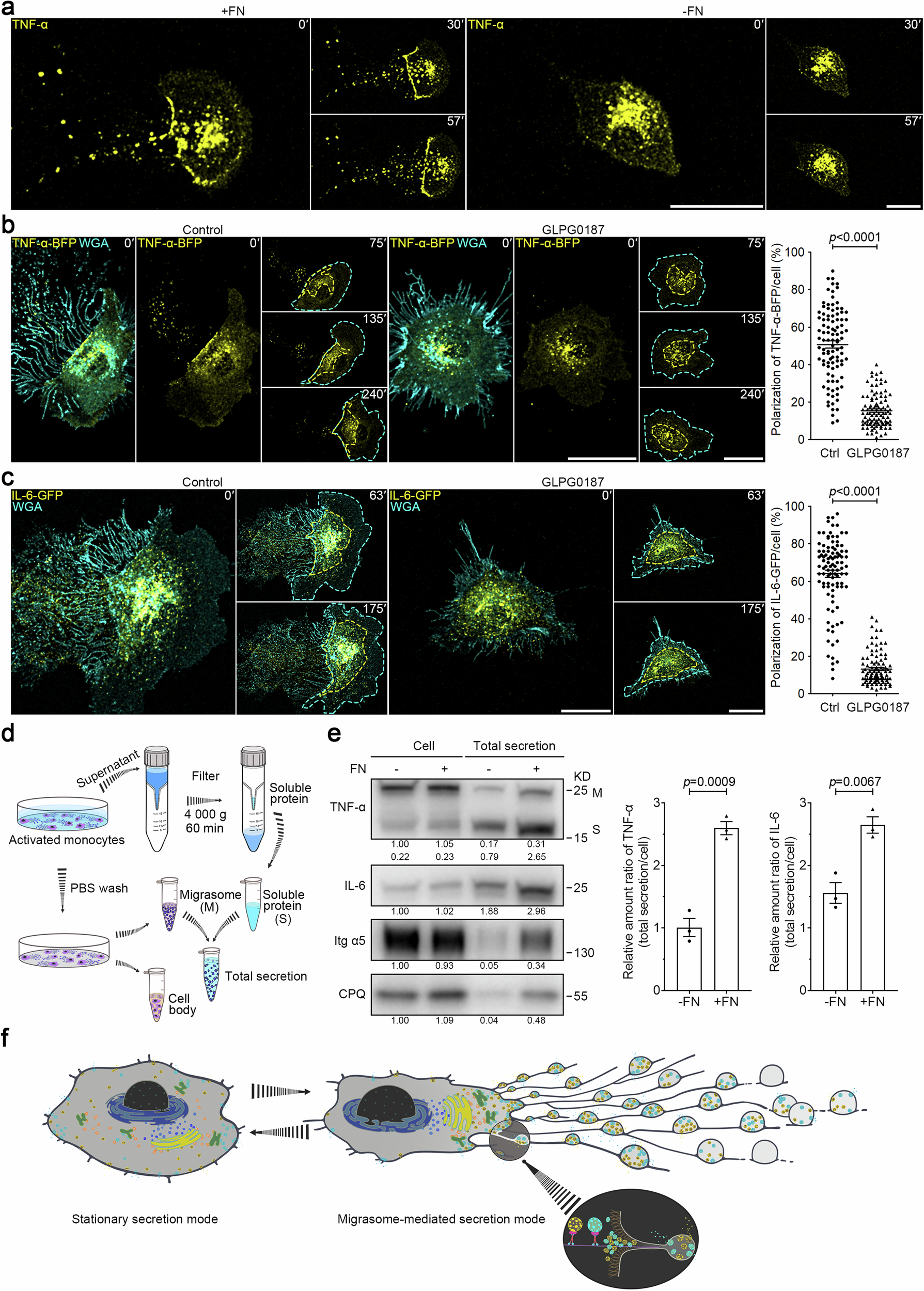
Fig. 2: Cell migration causes the polarization of secretory carriers to the rear of the cell and drives a shift to the highly efficient, migrasome-mediated secretion mode.
From: Packaged release and targeted delivery of cytokines by migrasomes in circulation

a THP-1 cells were activated in the presence of 100 ng/mL PMA for 24 h and were then plated in control or FN-precoated dishes. After TNF-α fluorescent antibody and WGA staining, time-lapse imaging was conducted. Time interval, 180 s. Scale bars, 10 μm. b, c L929 cells stably expressing TNF-α-BFP (b) or IL-6-GFP (c), treated with or without 10 μM GLPG0187, were subjected to time-lapse imaging. Time-lapse images were acquired at intervals of 15 min (b) or 7 min (c). Scale bars, 20 μm. Cyan dashed lines outline the cell body. Yellow dashed lines outline TNF-α-BFP vesicles (b) or IL-6-GFP vesicles (c), respectively. Polarization of TNF-α-BFP (b) or IL-6-GFP (c) was quantified and shown as the means ± SEM for triplicate samples of more than 50 cells. Two-tailed unpaired t-test was used for statistical analyses (right panel). d Schematic illustration of the procedure for acquiring total cellular secretion from in vitro cultured monocytes. e Equal numbers of mouse monocytes were seeded on control or FN-precoated dishes in the presence of 500 ng/mL LPS for 16 h. Soluble proteins in the medium were isolated using ultrafiltration, and migrasomes were purified respectively from the identical cell culture dish, as shown in d. Total secretion mixtures of soluble proteins and migrasomes were normalized with the numbers of cells and were then subjected to western blot analysis using the indicated antibodies. Integrin α5 (Itg α5) and CPQ are used as migrasome markers in monocytes. Both membrane-bound (M) and soluble (S) forms of TNF-α were detected by western blot analysis. Representative densitometry analysis of western blot gray values was shown. Three independent experiments were conducted. The ratio of TNF-α or IL-6 in total secretion vs cell body was quantified. Quantification is shown as the means ± SEM from three independent experiments. Two-tailed unpaired t-test was used for statistical analyses (right panel). f Model for migrating cells switching from the stationary secretion mode to the highly efficient, migrasome-mediated secretion mode.