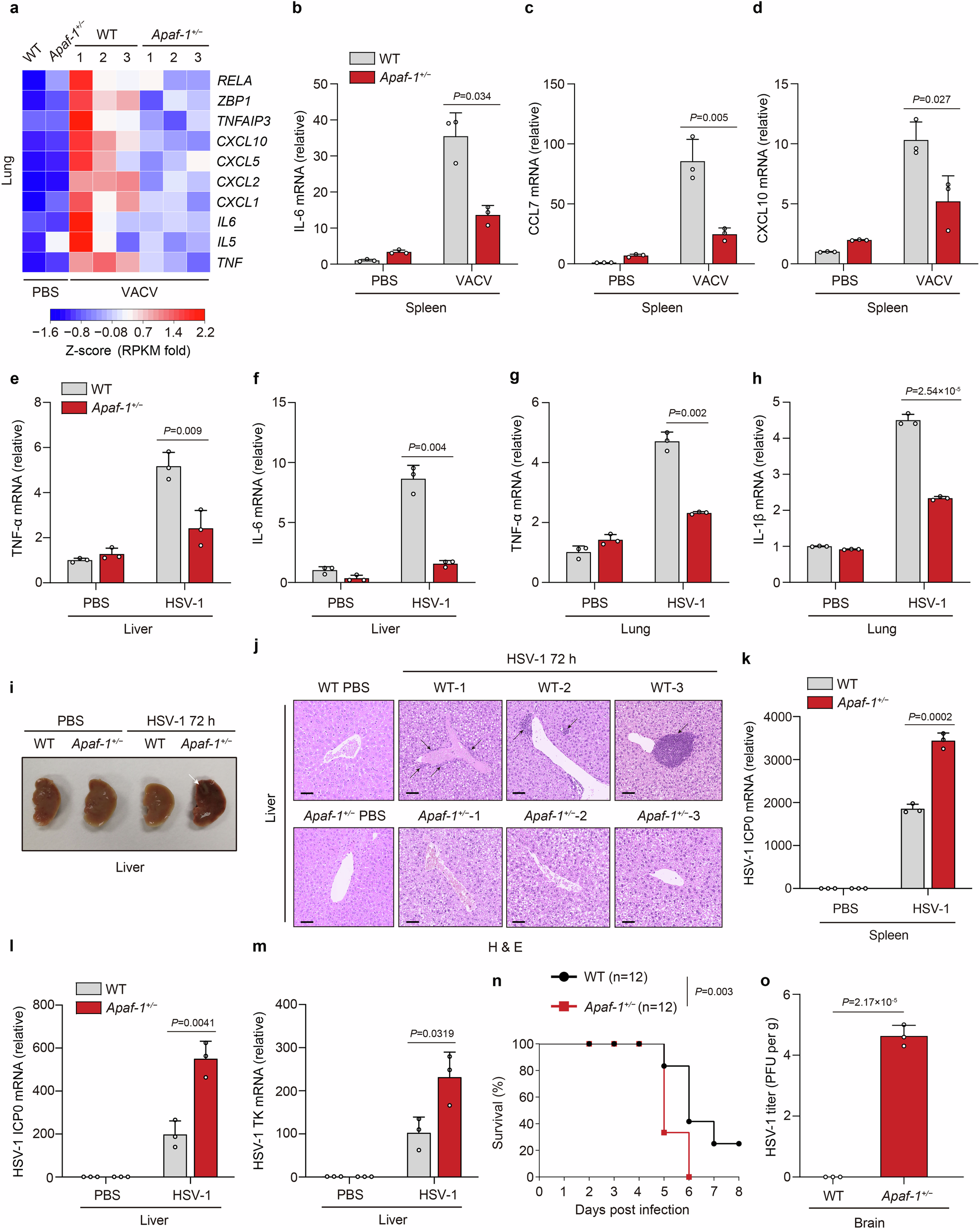
Fig. 4: Apaf-1 is required for inflammation against DNA virus infection in mice.

a Heatmap of proinflammatory cytokines, chemokines, and NF-κB target genes in the lungs of WT and Apaf-1+/− mice infected with VACV (2 × 107 PFU per mouse) for 16 h (n = 3 mice per group). b–d WT mice and their Apaf-1+/− littermates (n = 3 mice per group) were injected with VACV intraperitoneally (2 × 107 PFU per mouse) for 16 h, followed by measurement of IL-6, CCL7, and CXCL10 mRNAs in livers and lungs. e–h Apaf-1+/− mice and their WT littermates (n = 3 mice per group) were injected intravenously with HSV-1 (1 × 107 PFU per mouse) for 24 h, followed by measurement of TNF-α, IL-6, or IL-1β mRNA levels in livers and lungs. i Representative images of livers from WT and Apaf-1+/− mice uninfected and infected with HSV-1 (1 × 107 PFU per mouse) for 72 h. The white arrow indicates HSV-1-induced liver lesions or viral hepatitis. j Hematoxylin & eosin staining of liver tissues from three different WT and Apaf-1+/− mice infected with HSV-1 (1 × 107 PFU per mouse) for 72 h. Scale bars, 100 μm. Black arrows indicate inflammation marked by leukocyte infiltration. k–m The qRT‒PCR analysis of HSV-1 ICP0 or TK mRNAs in spleens and livers from WT and Apaf-1+/− (n = 3 per group) 8-week-old mice infected with HSV-1 (1 × 107 PFU per mouse) for 72 h. n Survival of WT and Apaf-1+/− mice (n = 12 per group) after intranasal infection with HSV-1 (5 × 107 PFU per mouse). o HSV-1 titers in the brains of WT and Apaf-1+/− mice (n = 3 per group) infected with HSV-1 (2 × 107 PFU per mouse) for 72 h. Viral titers were determined by the plaque assay. Mean ± SEM of triplicates, P values were calculated using two-tailed unpaired Student’s t-test in a–h and k–m and o. The log-rank (Mantel‒Cox) test was used in n.