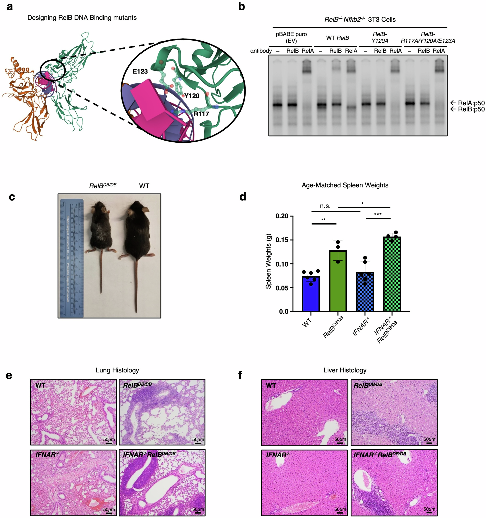
Fig. 4: RelB requires its DNA binding function to suppress autoimmune pathology.

a Crystal structure of the RelB DNA binding domain that guides the alanine substitutions at R117, Y120, and E123. b EMSA with pBABE puro (EV), RelBWT, RelBY120A, and RelBDB/DB reconstitution in Relb−/−nfkb2−/− 3T3 cells stimulated 30 min with TNF (1 ng/mL). c Representative image of RelBDB/DB mouse (left) and WT littermate (right) at 8 weeks of age; ruler for scale. d Spleen weights from age-matched WT (dark blue), RelBDB/DB (dark green), IFNAR−/− (light blue, checkered), IFNAR−/−RelBDB/DB (light green, checkered) mice. ***P < 0.001, **P < 0.01, *P < 0.05, n.s., not significant; error bars indicate SD. Statistical analysis was done using an unpaired two-tailed Student’s t-test. e, f Representative images from H&E-stained sections of WT, RelBDB/DB, IFNAR−/−, and IFNAR−/−RelBDB/DB lungs (e), and livers (f). n = 3–4.