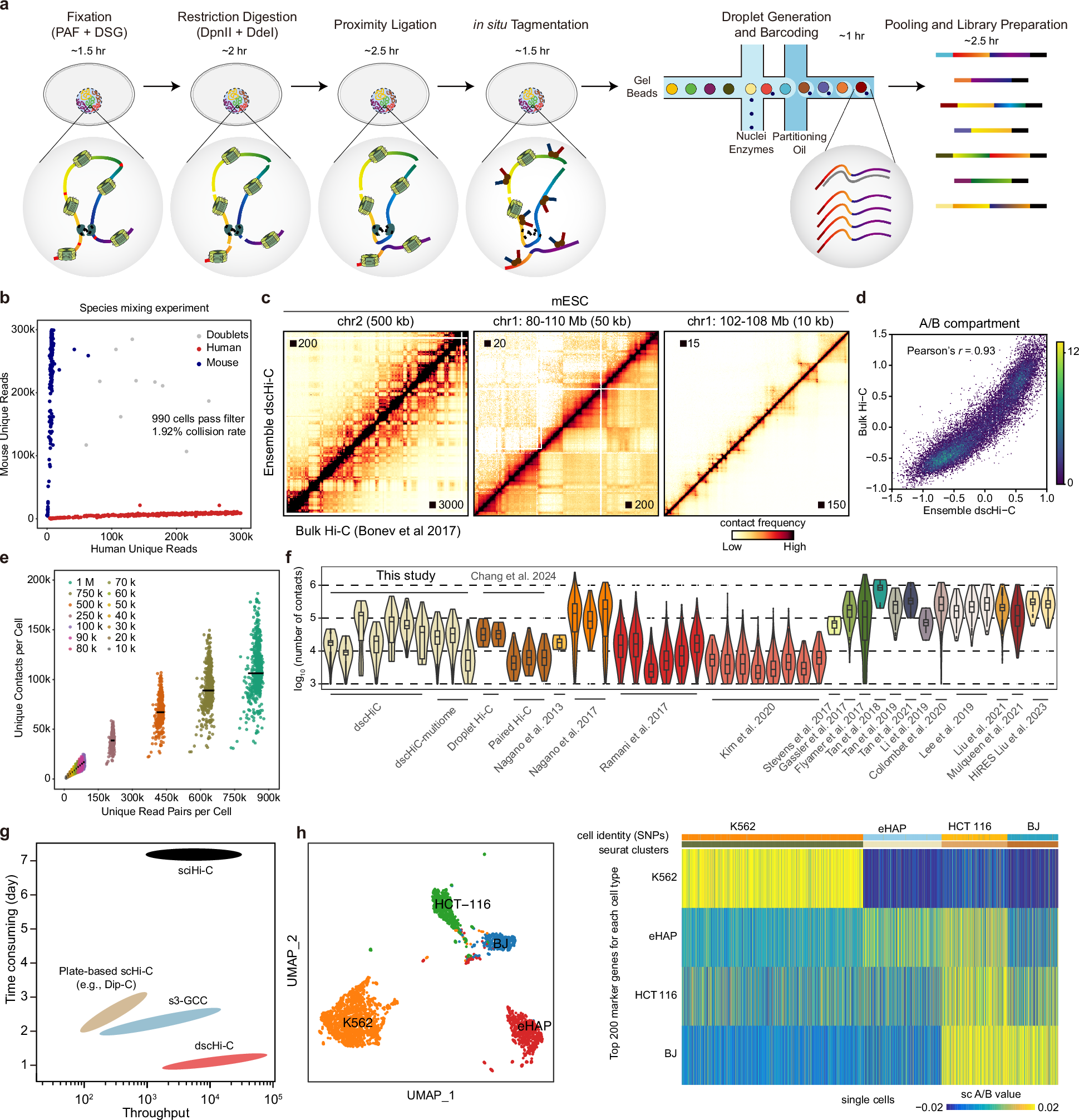
Fig. 1: Droplet-based scHi-C assay.

a Schematics of dscHi-C workflow. b Unique DNA reads mapping to the human and mouse genome. Species mixing experiment was performed using a mixture of human (GM12878) and mouse (mESC) cells to assess the collision rate. c Contact maps of ensemble dscHi-C and bulk Hi-C data for mESC at 500, 50, and 10-kb resolution, respectively. d Density plot showing the correlation of A/B compartment between ensemble dscHi-C and bulk Hi-C. e Scatter plot of downsample analysis showing the relationship between raw reads and unique contacts per cell of dscHi-C. The central line indicates the median value (n = 900). f Violin plots comparing the number of unique contacts per cell among dscHi-C datasets and published scHi-C datasets. g Schematics comparing the cell throughput and experimental duration among four high-throughput scHi-C techniques. For non-droplet techniques, the throughput was estimated between 1 and 10 plates per batch. h dscHi-C delineates cell types. Left: Uniform manifold approximation (UMAP) showing the embedding of four human cell lines of dscHi-C data. Right: Heatmap showing the scA/B values (calculated by Higashi) of cell-type-specific marker genes.