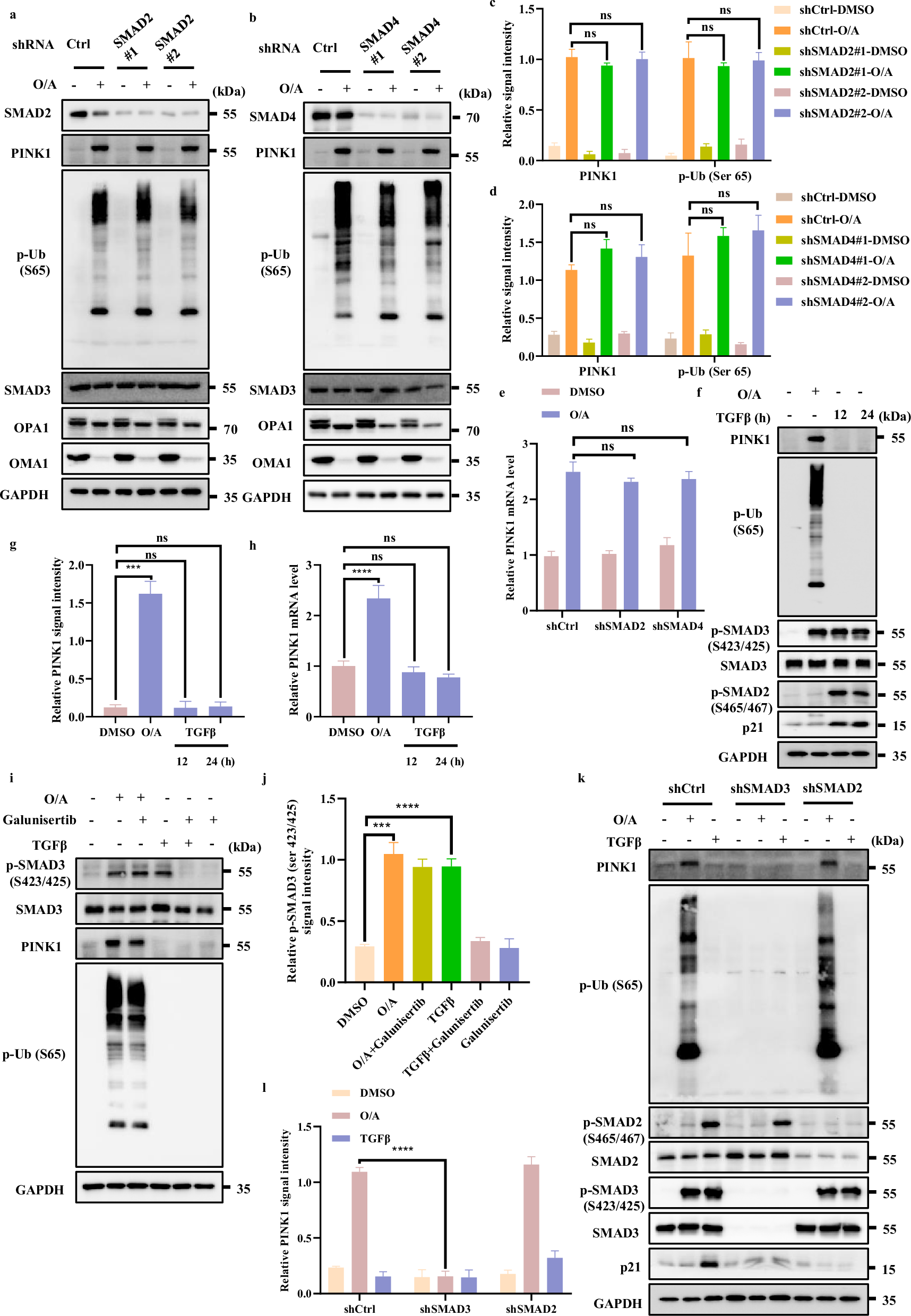
Fig. 5: SMAD3 regulates PINK1 transcription independent of TGFβ signaling.
From: A positive feedback loop between SMAD3 and PINK1 in regulation of mitophagy

a, b SMAD2 (a) or SMAD4 (b) level was detected after infection with control or shSMAD2 or shSMAD4 lentiviral particles in HeLa WT cells. Cells were then incubated with OA (1/1 μM) for western blotting analysis with the indicated antibodies. c The indicated proteins were quantified by normalizing to GAPDH as loading control in cells treated as in a. d The indicated proteins were quantified by normalizing to GAPDH as loading control in cells treated as in b. e PINK1 mRNA level was quantified using RT-PCR in HeLa WT shCtrl cells or HeLa WT shSMAD2 cells or HeLa WT shSMAD4 cells in the presence or absence of O/A (1/1 μM) for 4 h. f HeLa WT cells were treated with O/A (1/1 μM) for 4 h or TGFβ (100 ng/mL) for 12 h or 24 h and then collected for western blotting analysis with the indicated antibodies. g The indicated proteins were quantified by normalizing to GAPDH as loading control in cells treated as in f. h PINK1 mRNA were analyzed in HeLa WT cells followed by O/A (1/1 μM) for 4 h or TGFβ (100 ng/mL) for 12 h or 24 h. i HeLa WT cells were pretreated with Galunisertib (20 μM) for 1 h. Subsequently, the cells were treated with or without O/A (1/1 μM) or TGFβ (100 ng/mL) for 4 h and subjected to western blotting analysis with the indicated antibodies. j The indicated proteins were quantified by normalizing to GAPDH as loading control in cells treated as in i. k HEK293T WT cells, HEK293T SMAD3-knockdown cells or HEK293T SMAD2-knockdown cells were treated with O/A (1/1 μM) or TGFβ (100 ng/mL) for 4 h and then subjected to western blotting analysis with the indicated antibodies. l The indicated proteins were quantified by normalizing to GAPDH as loading control in cells treated as in k. Data shown represent the means ± SD of three biological replicates, ***P < 0.001, ****P < 0.0001, ns no significance; significance was determined by one-way ANOVA test followed by Tukey’s correction (c–e, g, h, j, l).