Fig. 1: scRNA-seq analysis reveals the spatial heterogeneity of pubertal mammary gland.
From: Distinct mammary stem cells orchestrate long-term homeostasis of adult mammary gland

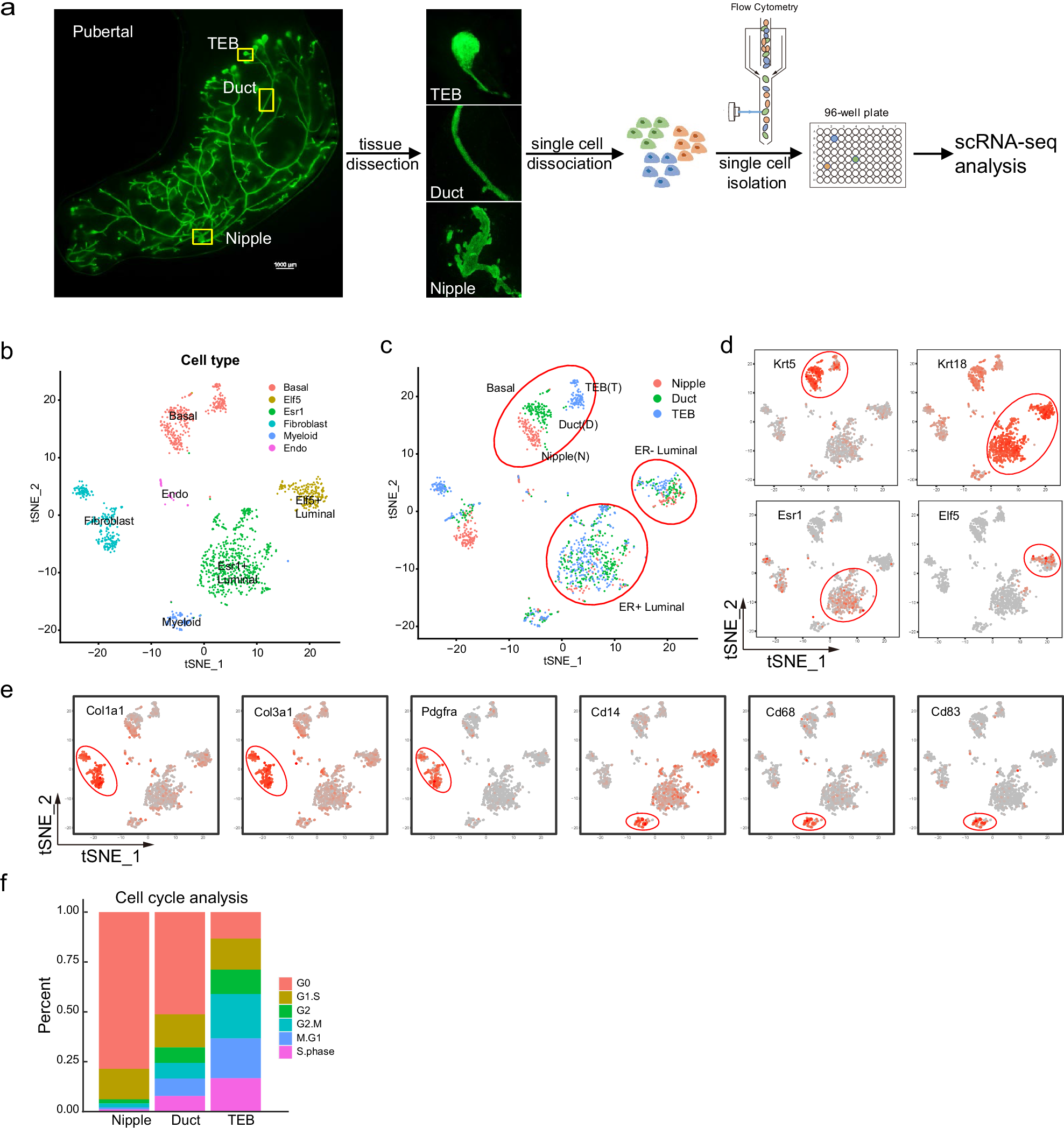
a Schematic workflow for scRNA-Seq in b−f. Various mammary tissue structures, including TEBs, ducts and nipples, from mammary glands of 5-week-old K14-Cre/R26-mTmG mice, were processed into single-cell suspensions and subjected to 3’ UTR single-cell SMART-seq. Scale bar, 1000 μm. b, c t-SNE plots show the clustering of mammary cells from various locations. Distinct mammary populations are displayed in different colors in b. The anatomical locations of cells are shown in different colors in c, indicating that mammary epithelial cells from different locations cluster well into basal, ER− luminal, and ER+ luminal populations (in red circles), while still exhibiting heterogeneity within basal and stromal cells based on spatial distribution. d Signature gene expression in mammary epithelial cells. Krt5 for basal cells, Krt18 for luminal cells, Esr1 for ER+ luminal cells, and Elf5 for ER− luminal cells. e Signature gene expression in fibroblasts (Col1a1, Col3a1 and Pdgfra) and myeloid cells (Cd14, Cd68 and Cd83). f Proportion of cells in different cell cycle phases for basal cells in TEB, duct and nipple.