Fig. 2: CD200 and CD34 identify three distinct basal subpopulations.
From: Distinct mammary stem cells orchestrate long-term homeostasis of adult mammary gland

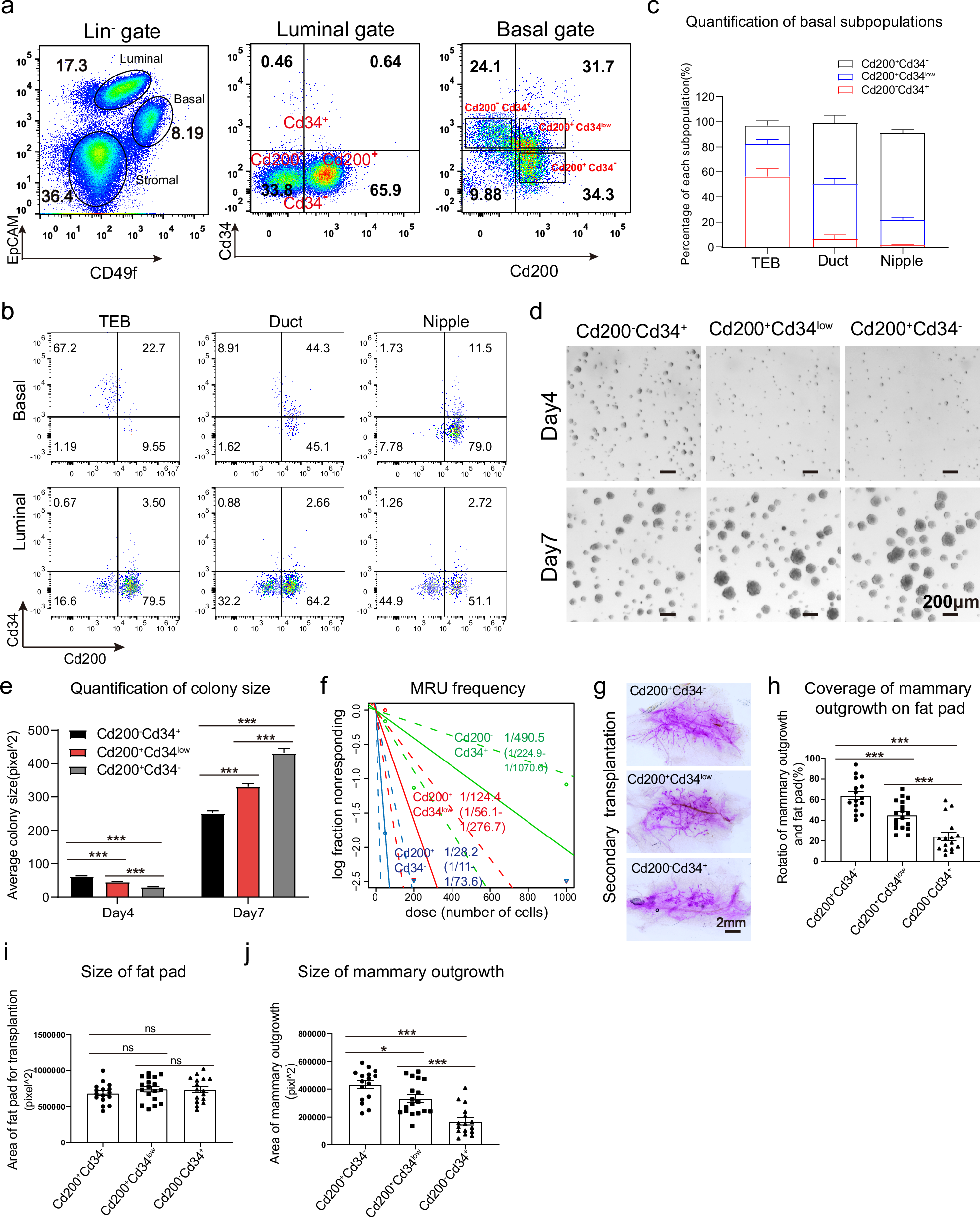
a FACS plots showing three distinct basal subpopulations characterized by surface markers CD200 and CD34 (data were collected from BD FACSAria Fusion. The negative gate of CD34 and CD200 was set according to the luminal cells). b Representative FACS plots showing the expression of CD200 and CD34 in basal or luminal cells of TEB, duct and nipple (data collected from CytoFLEX). c Statistical analysis of percentages of different basal subpopulations categorized by CD200 and CD34 FACS staining in TEB, duct, or nipple as shown in b. Statistical analysis was performed using two-tailed unpaired t-test. Data were presented as means ± SEM, n = 3. d Colony formation assay for CD200−CD34+, CD200+CD34low, CD200+CD34− basal subpopulations. Representative outgrowth images of 3 repeated wells on day 4 and day 7 for each subpopulation are shown. Scale bars, 200 μm. e Colony sizes in d were measured and plotted in the bar graph. Statistical analysis was performed using two-tailed unpaired t-test. Data were presented as means ± SEM, n = 3, ***P < 0.001. f Extreme limiting dilution analysis (ELDA) plot of the repopulating ability of FACS-sorted CD200−CD34+, CD200+CD34low or CD200+CD34− basal subpopulations under transplantation. n = 16−18. g Representative images of reconstituted mammary gland derived from the secondary transplants of CD200−CD34+, CD200+CD34low or CD200+CD34− basal subpopulations. Scale bar, 2 mm, n = 16−18. h–j Statistical analysis of the secondary transplant in g. The relative ratio of area covered by reconstituted mammary gland in the de-epithelialized fat pads are shown in h, and the absolute size of recipient fat pads and mammary outgrowths are shown respectively in i, j. Statistical analysis was performed using two-tailed unpaired t-test. Data were presented as means ± SEM, n = 16−18, *P < 0.05, ***P < 0.001, ns not significant.