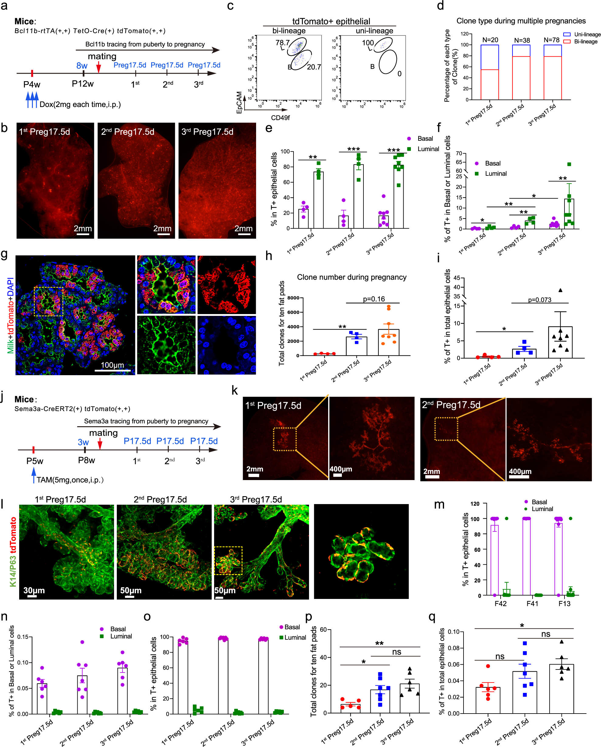
Fig. 5: Bcl11b+ bipotent and Sema3a+ unipotent mammary stem cells contribute to mammary reproductive cycles with different kinetics.
From: Distinct mammary stem cells orchestrate long-term homeostasis of adult mammary gland

a Schematic diagram showing the lineage-tracing strategy of Bcl11b+ cells from puberty for experiments in b−i. Bcl11b-rtTA (+, +) TetO-Cre (+) tdTomato (+, +) female mice were administered with 2 mg doxycycline intraperitoneally for three consecutive days at 4-week-old, and then mated during adult stage for multi-pregnancy. Mammary glands at various time points as indicated during multiple pregnancies (1st Preg17.5 d, 2nd Preg17.5 d, 3rd Preg17.5 d) were harvested for tdTomato labeling analysis. b Representative fluorescence images showing tdTomato-positive clones in mammary glands of Bcl11b-rtTA/TetO-Cre/tdTomato mice at the indicated time points during multiple pregnancies after pulsing at puberty. c Representative FACS plot showing the composition of tdTomato-positive cells in two types of individual clones (bi-lineage in the left panel and uni-lineage in the right panel) in Bcl11b-lineage tracing during multiple pregnancies (1st to 3rd pregnancy) after pulsing at puberty. The individual bright tdTomato+ Bcl11b clones in the mammary fat pads during multiple pregnancies were dissected under the fluorescence stereomicroscope, and then were digested into single cells and performed FACS analysis of the composition of basal and luminal lineages. d Bar chart showing percentage of bi-lineage and uni-lineage clones at day 17.5 of multiple pregnancies (1st to 3rd Preg17.5 d) in Bcl11b-rtTA/TetO-Cre/tdTomato mice after pulsing at puberty. As for counted clones, n = 20 for 1st Preg17.5 d, n = 38 for 2nd Preg17.5 d, n = 78 for 3rd Preg17.5 d, and the clones of each group were collected from at least 3 mice. e, f Bar charts showing the composition of tdTomato-labeled epithelial cells (e), and percentage of tdTomato-labeled cells in basal or luminal populations (f) at the indicated time points during multiple pregnancies in Bcl11b-lineage tracing after pulsing at puberty. Data were presented as means ± SEM, n = 4−8. **P < 0.01, ***P < 0.001. g Representative images showing milk production by Bcl11b+ cells derived epithelial cells at lactation day 7 in Bcl11b-lineage tracing after pulsing in puberty. The selected region by the yellow frame was enlarged in the right panel. Green, milk; red, tdTomato; blue, DAPI. Scale bars, 100 μm. h Bar chart showing the number of tdTomato-labeled clones as shown in b in all ten fat pads of each mouse at the indicated time points during multiple pregnancies in Bcl11b-lineage tracing after pulsing at puberty. Data were presented as means ± SEM, n = 4 − 8. **P < 0.01. i Bar chart showing percentage of tdTomato-labeled cells in all epithelial cells at the indicated times during multiple pregnancies in Bcl11b-lineage tracing after pulsing at puberty. Data were presented as means ± SEM, n = 4−8. *P < 0.05. j Schematic diagram showing the lineage-tracing strategy of Sema3a+ cells from puberty for experiments in k−q. Sema3a-CreERT2 (+) tdTomato (+, +) female mice were treated with single time 5 mg tamoxifen intraperitoneally at 4-week-old, and then mated during adult stage for multi-pregnancy. Mammary glands at various time points as indicated during multiple pregnancies (1st Preg17.5 d, 2nd Preg17.5 d, 3rd Preg17.5 d) were harvested for tdTomatoto labeling analysis. k Representative fluorescence images of tdTomato-positive clones in mammary gland at pregnancy day 17.5 during the 1st or 2nd pregnancies in Sema3a-lineage tracing after pulsing at puberty. The selected regions by the yellow frames were enlarged in the right panel. Scale bars, 400 μm or 2 mm. l Representative 3D immunofluorescence image of tissue cleared mammary gland showing the co-staining of tdTomato with basal cell markers Krt14 and Trp63 in mammary glands of Sema3a-CreERT2/tdTomato mice during multiple pregnancies after pulsing at puberty. The selected region by the yellow box was magnified in the right panel. Green, Krt14/Trp63; red, tdTomato. Scale bars, 30 μm or 50 μm. m Bar graph showing the composition of tdTomato-labeled epithelial cells of individual clones at day 17.5 of the 1st pregnancy from each mouse with Sema3a-lineage tracing at puberty. Each dot represents one clone from a mouse whose ear tag number was labeled below the corresponding bars. Data were presented as means ± SEM, n = 6 − 7. n, o Bar charts showing percentage of tdTomato-labeled cells in basal or luminal populations (n), and basal or luminal proportion in all tdTomato-labeled epithelial cells (o) at the indicated time points during multiple pregnancies in Sema3a-lineage tracing from puberty. Data were presented as means ± SEM, n = 6–7. p Bar chart showing the number of tdTomato-labeled clones in all ten fat pads of each mouse at the indicated time points during multiple pregnancies in Sema3a-lineage tracing after pulsing at puberty. Data were presented as means ± SEM, n = 5−7. *P < 0.05, **P < 0.01, ns, not significant. q Bar chart showing the percentage of tdTomato-labeled cells in all epithelial cells at the indicated time points during multiple pregnancies in Sema3a-lineage tracing after pulsing at puberty. Data were presented as means ± SEM, n = 6−7. *P < 0.05, ns, not significant. All above statistical analysis was performed using two-tailed unpaired t-test.