Fig. 6: Distinct contributions of Bcl11b+ bipotent and Sem3a+ unipotent stem cells to the mammary reorganization during pregnancy.
From: Distinct mammary stem cells orchestrate long-term homeostasis of adult mammary gland

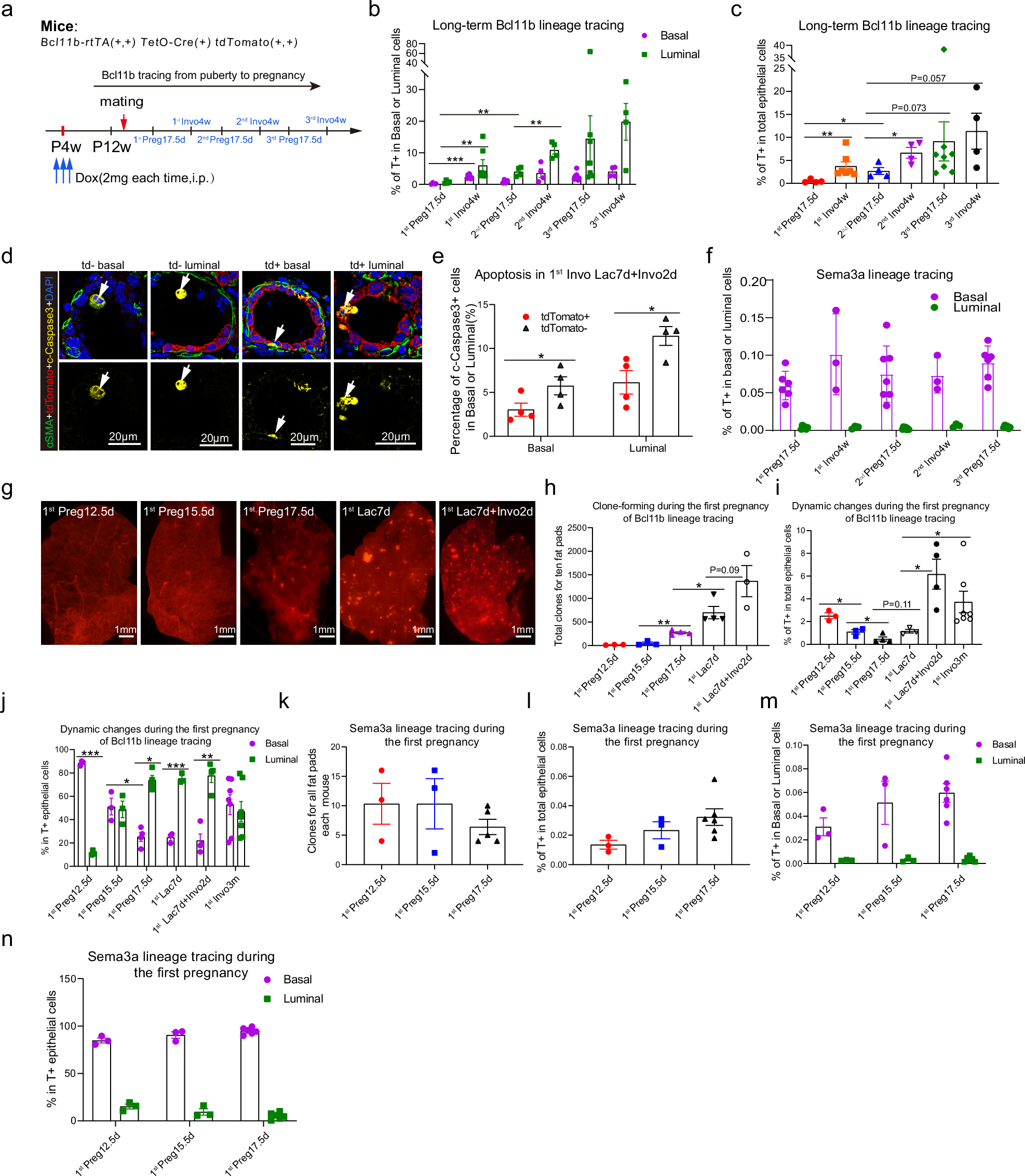
a Schematic diagram showing the tracing strategy of Bcl11b+ cells during multiple pregnancies and involutions. b, c Bar chart showing the percentage of tdTomato-labeled cells in basal or luminal populations (b), or percentage of tdTomato-labeled cells in the whole mammary epithelial population (c) at the indicated time points during multiple pregnancies and involutions in Bcl11b-lineage tracing after pulsing at puberty. Data were presented as means ± SEM, n = 4−8. **P < 0.01, ***P < 0.001. d Representative immunofluorescence images showing the apoptotic cells indicated by cleaved caspase3 staining during involutions for Bcl11b-traced (tdTomato+) and -untraced (tdTomato-) cells during mammary involution. Scale bars, 20 μm. e Bar chart showing the quantification of apoptotic cells in Bcl11b-traced (tdTomato+) and -untraced (tdTomato-) cells during mammary involution. Data were presented as means ± SEM, n = 4. *P < 0.05. f Bar chart showing percentage of tdTomato-labeled cells in basal or luminal populations at the indicated time points during multiple pregnancies and involutions in Sema3a-lineage tracing after pulsing at puberty. Data were presented as means ± SEM, n = 3–7. g Representative images of tdTomato-positive clones in mammary glands at day 12.5, 15.5 or 17.5 of the 1st pregnancy (1st Preg12.5 d, 15.5 d, 17.5 d), day 7 of the 1st lactation (Lac7d) and involution day 2 (Invo2d) in Bcl11b-lineage tracing after pulsing at puberty. Scale bars, 1 mm. h Bar chart showing the number of tdTomato-positive clones as shown in g in all ten fat pads of each mouse at the indicated time points of the 1st reproductive cycle in Bcl11b-lineage tracing after pulsing at puberty. Data were presented as means ± SEM, n = 3−4. *P < 0.05, **P < 0.01. i, j Bar charts showing percentage of tdTomato-labeled cells in total epithelial population (i) and basal and luminal proportion in all tdTomato-labeled epithelial cells (j) at the indicated time points during the 1st reproductive cycle in Bcl11b-lineage tracing after pulsing at puberty. ‘Invo 3 m’ is designated as 90 days after involution. Data were presented as means ± SEM, n = 3−7. *P < 0.05, **P < 0.01, ***P < 0.001. k Bar chart showing the tdTomato-labeled clone number in all ten fat pads of each mouse at the indicated time points during the 1st pregnancy in Sema3a-lineage tracing after pulsing at puberty. Data were presented as means ± SEM, n = 3−5. l–n Bar charts showing percentage of tdTomato-labeled cells in the whole mammary epithelial population (l), percentage of tdTomato-labeled cells in basal or luminal subpopulations (m), and basal or luminal proportion in all tdTomato-labeled epithelial cells (n) at the indicated time points during the 1st pregnancy in Sema3a-lineage tracing after pulsing at puberty. Data were presented as means ± SEM, n = 3−6. All above statistical analysis was performed using two-tailed unpaired t test.