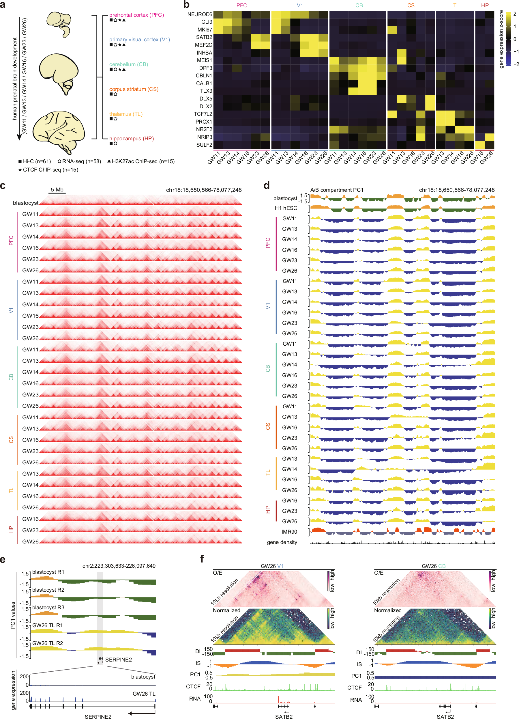
Fig. 1: 3D chromatin landscapes in multiple developing human brain regions.

a The overall study design for spatiotemporal 3D chromatin organization of multiple developing brain regions in humans. b The gene expression heatmap for representative genes of different brain regions. c Heatmaps for TADs on chromosome 18 in the blastocyst and 30 developing human brain region samples. d A/B compartment PC1 tracks for the same genomic region as (c) in 30 developing human brain region samples and the blastocyst, H1 hESC, IMR90 cells, along with gene density track below. e The snapshot showing the A/B compartment switches and gene expression patterns for the SERPINE2 gene in the blastocyst and the GW26 TL sample. f The observed/expected (O/E) heatmaps and interaction heatmaps at 10-kb resolution for the SATB2 gene in V1 and CB brain regions at the GW26, along with Directional Index (DI) tracks, Insulation Score (IS) tracks, A/B compartment PC1 tracks, CTCF ChIP-seq tracks, and gene expression tracks below.