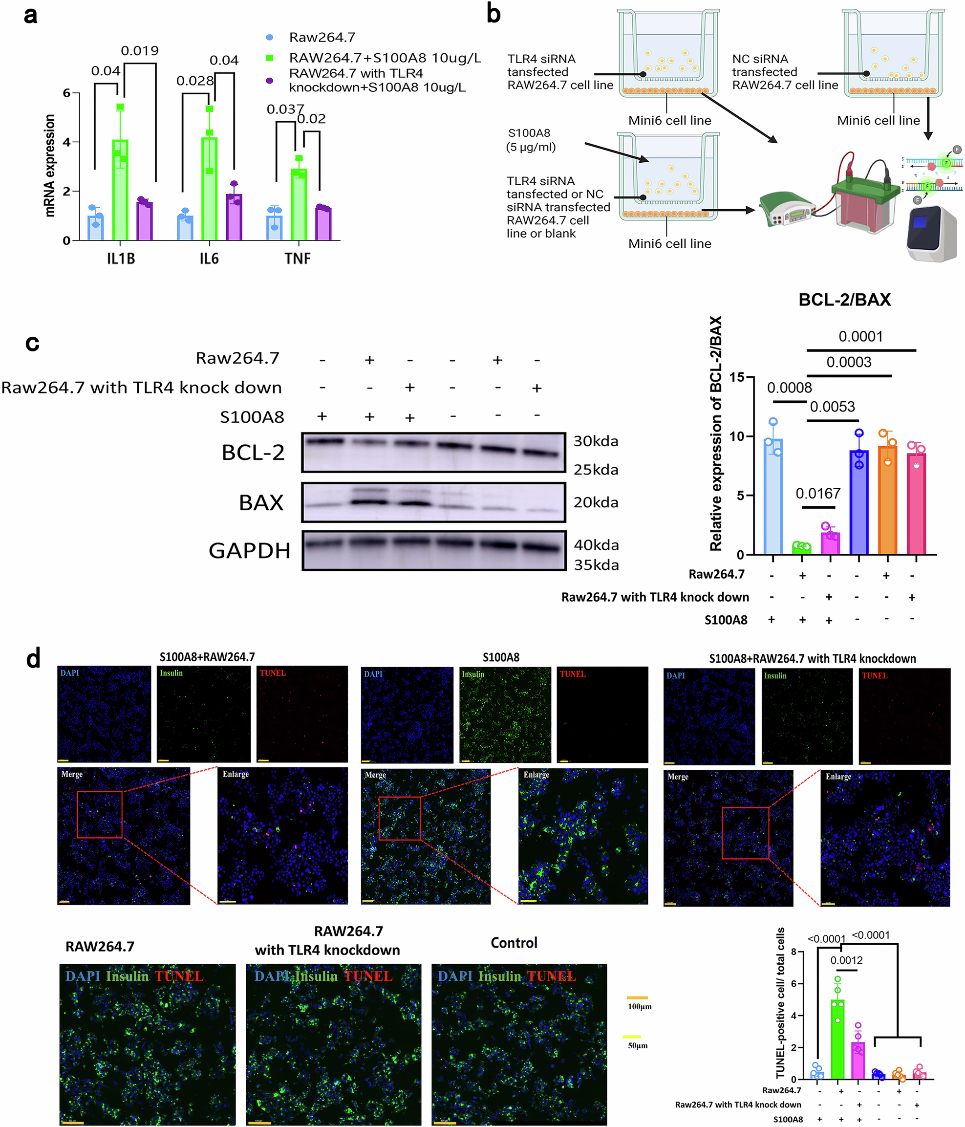
Fig. 7: S100A8 exacerbates β-cell apoptosis and islet inflammation by regulating the TLR4-mediated inflammatory response of macrophages.

a mRNA expression of IL-1B, IL6, and TNF in RAW264.7 cells after exogenous supplementation with S100A8 (1 µg/mL) and transfection with or without TLR4 siRNA. n = 3 per group. b Schematic diagram of the macrophage and pancreatic stellate cell co-culture system. c Relative protein levels of BCL-2 and Bax in MIN6 cells after culture with RAW264.7 cells, TLR4-knockdown RAW264.7 cells, and/or exogenous supplementation with S100A8 (1 µg/mL). n = 3 per group. d Representative immunofluorescence image and TUNEL-positive cell counts of MIN6 cells after co-culture with RAW264.7 cells, TLR4-knockdown RAW264.7 cells, and/or exogenous supplementation with S100A8 (1 µg/mL). n = 5 per group.