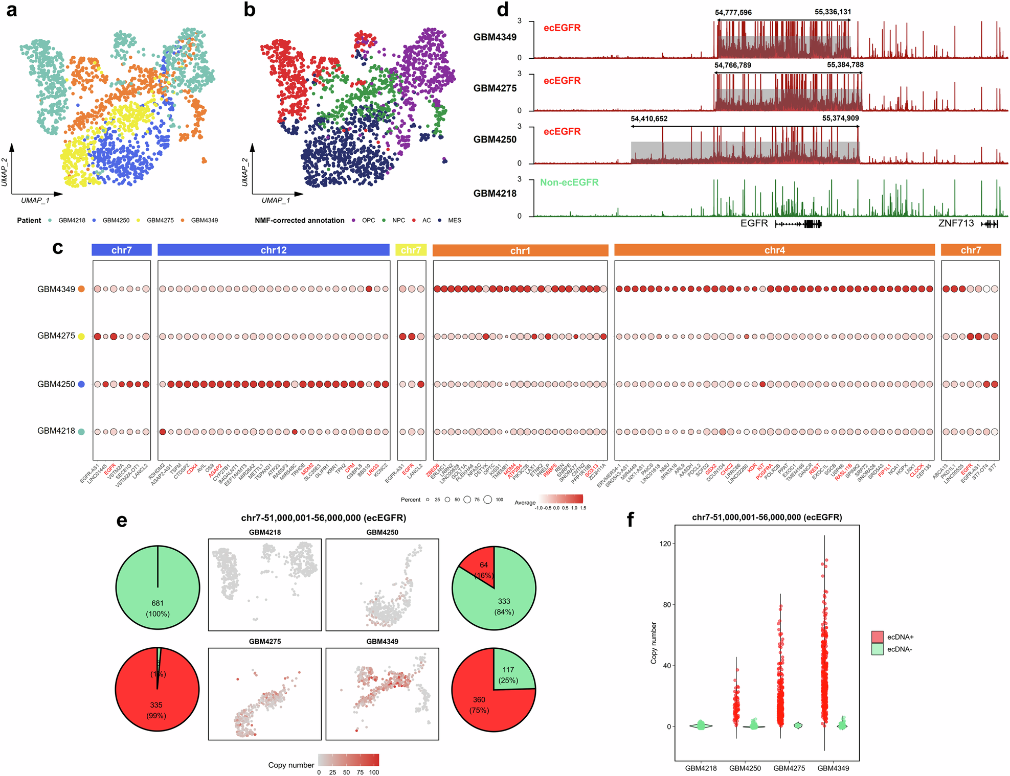
Fig. 3: Heterogeneity of ecDNAs across different GBM patients.

a, b UMAP projection of scATAC-seq data for malignant cells from four GBM patients, colored by patient (a) or cellular state (b). c Dot plot showing the GeneScore of ecDNA-carrying genes in malignant cells from the corresponding GBM patients. d Normalized accessible signals of malignant cells from four adult GBM patients in the ecEGFR region. Red tracks indicated patients carrying ecDNA, green tracks represented those without ecEGFR, and gray-shaded areas highlighted the ecEGFR regions. e UMAP plot illustrating the copy number of the ecEGFR region in malignant cells from each GBM patient. Pie chart showing the proportion of malignant cells predicted to carry ecEGFR. f Violin plot comparing the copy number of the ecEGFR region between cells with and without ecEGFR in each GBM patient. Statistical significance was assessed using a two-sided Wilcoxon test. ns, no significance; *P < 0.05; **P < 0.01; ***P < 0.001; ****P < 0.0001.