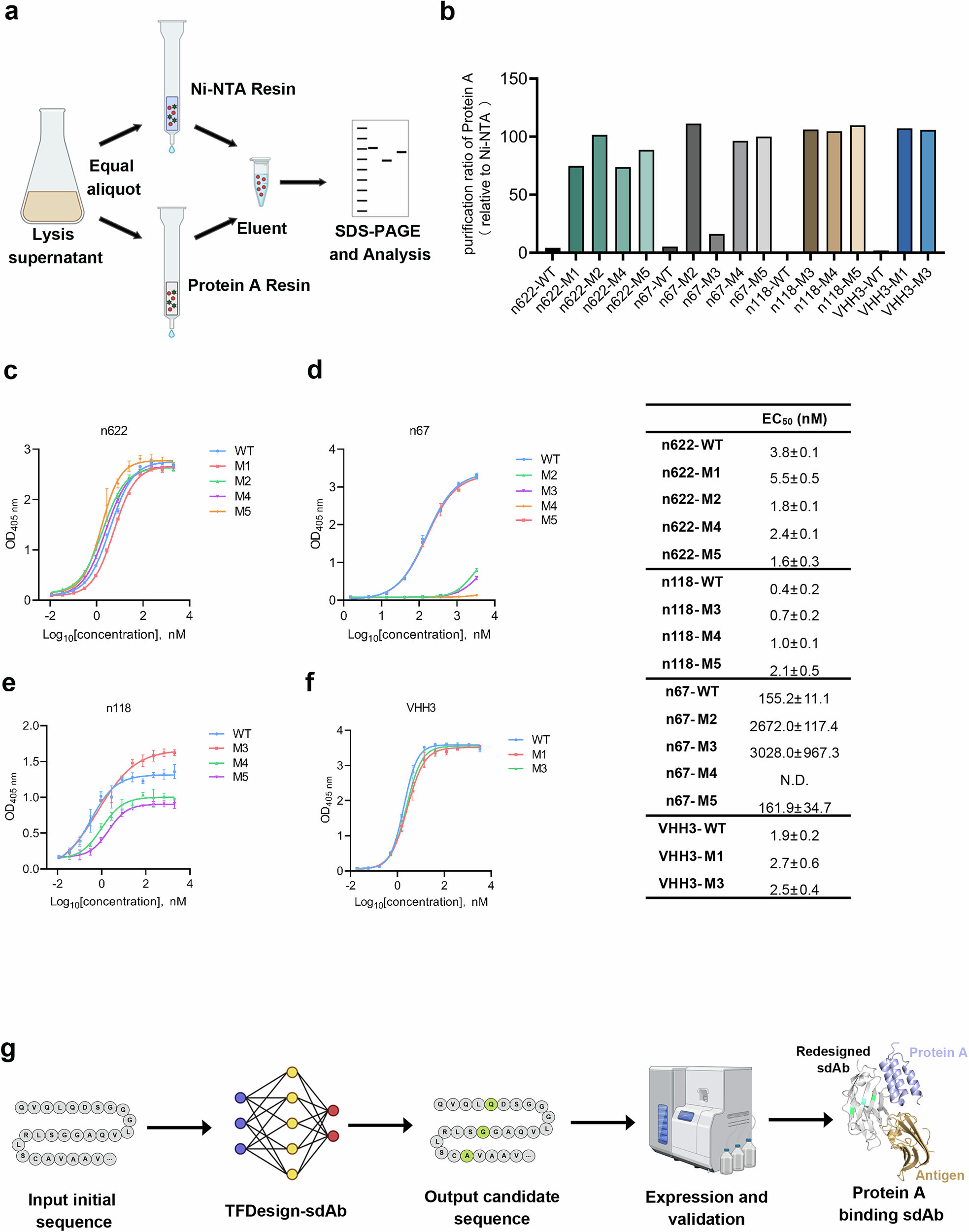
Fig. 5: Efficient purification of optimized sdAbs using Protein A resin.

a Schematic diagram of sdAb purification using Ni-NTA and Protein A resins. The purified sdAbs were analyzed by SDS-PAGE. b Recovery rates of optimized sdAb mutants purified using Protein A resin, related to Ni-NTA purification. c–f Four sdAb variants maintain high binding affinity to their cognate antigens. The concentration–response curves alongside with EC50 values evaluated from ELISA are displayed, with the center denoting the mean absorbance and error bars indicating the standard deviation (mean ± SD) from three technical duplicates. g Pipeline for sdAb design targeting Protein A with TFDesign-sdAb.