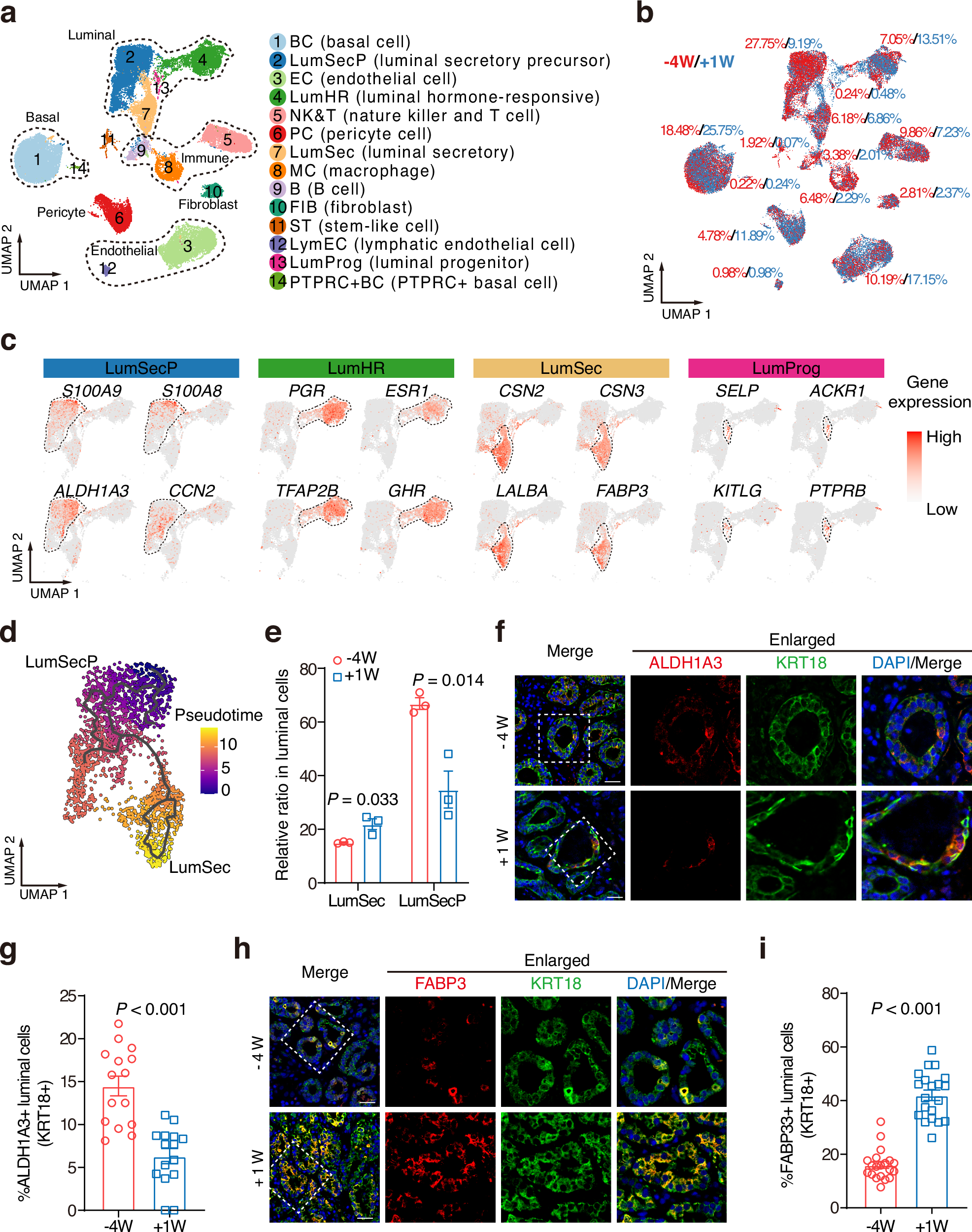
Fig. 2: Dynamic response of luminal cell populations identified by scRNA-seq during RR.
From: Luminal hormone-responsive cells tune the regenerative remodeling of mammary glands in large mammals

a UMAP plot displaying 14 identified cell types within the goat mammary glands. Cells are annotated and colored by type. Subsets of cell types including luminal, basal, fibroblast, immune, endothelial cell are labeled. b The percentages of −4W (red) and +1 W (blue) cells in each cell type are shown in a UMAP plot. c UMAP plots showing the expression of selected marker genes in four luminal subtypes. d Pseudotemporal trajectory analysis of scRNA-seq data of luminal secretory cells is shown in a UMAP plot. e Changes in the proportion of LumSecP and LumSec cells in luminal cell types were identified by scRNA-seq data at −4W and +1 W. n = 3 goats per group. f Representative images of tissue immunofluorescence staining for ALDH1A3 (red), KRT18 (green), and DAPI at −4W and +1 W. Scale bars, 50 μm. g Bar plots exhibiting the percentage of ALDH1A3-positive cells in luminal cells (labeled by KRT18) in f. n = 15 sections per group. h Representative images of tissue immunofluorescence staining for FABP3 (red), KRT18 (green), and DAPI at −4W and +1 W. Scale bars, 50 μm. i Bar plots exhibiting the percentage of FABP3-positive cells in luminal cells (labeled by KRT18) in h. n = 20 sections per group. The data are presented as the mean ± SEM. The P values of two-sided Student’s t-tests are shown in e, g, i.