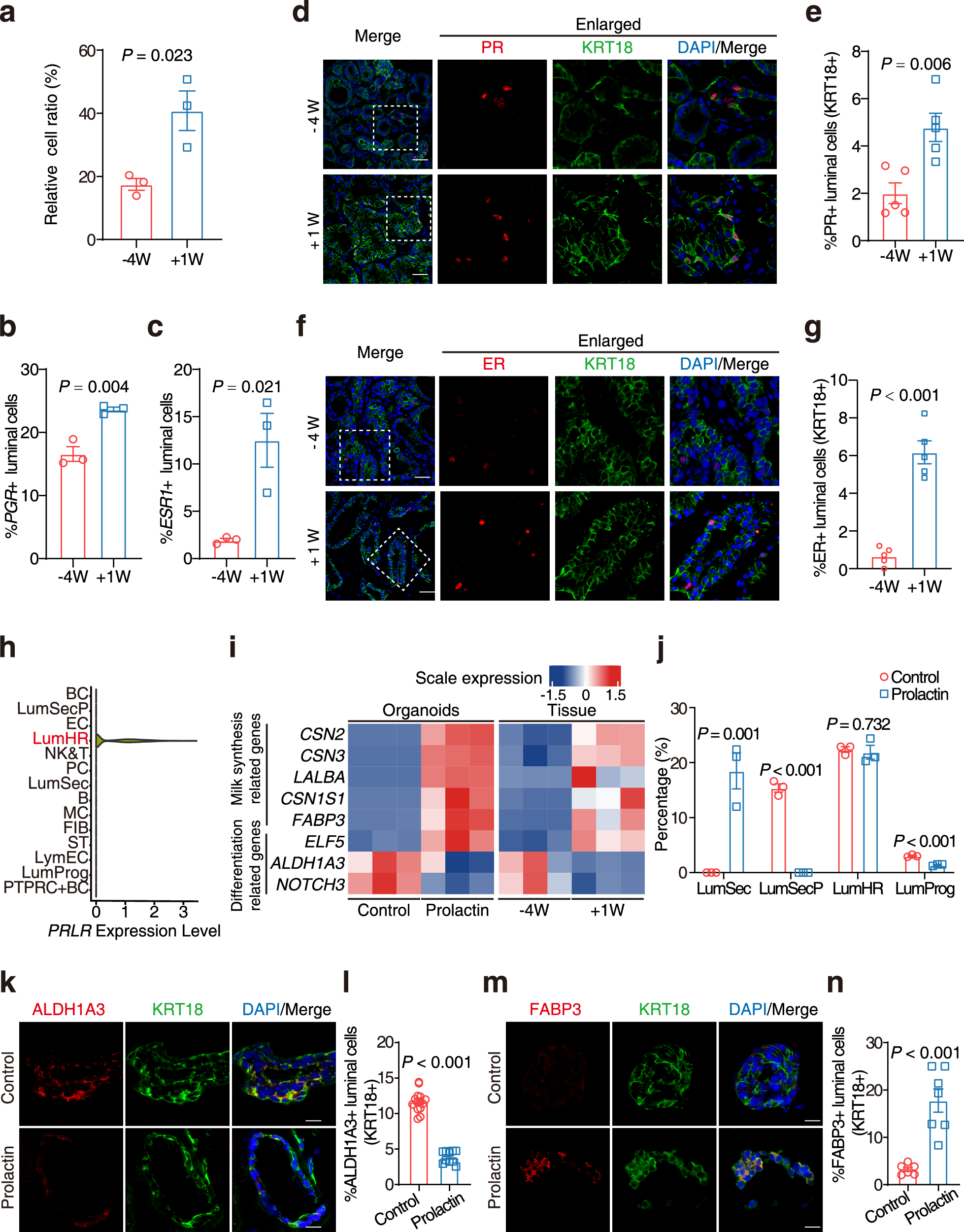
Fig. 3: LumHR cells control the differentiation of LumSecP through the PRLR pathway.
From: Luminal hormone-responsive cells tune the regenerative remodeling of mammary glands in large mammals

a Relative proportions of LumHR cells in total luminal cells identified by scRNA-seq data at −4W and +1 W. n = 3 goats per group. b, c Bar plots exhibiting the percentage of PGR- and ESR1-positive cells within luminal cells in scRNA-seq data. n = 3 goats per group. d Representative images of immunofluorescence staining for PR (red), KRT18 (green), and DAPI (blue). Scale bars, 50 μm. e Bar plots exhibiting the percentage of PR-positive cells in luminal cells (labeled by KRT18) in (d). n = 5 goats per group. f Representative images of immunofluorescence staining for ER (red), KRT18 (green), and DAPI (blue). Scale bars, 50 μm. g Bar plots exhibiting the percentage of ER-positive cells in luminal cells (labeled by KRT18) in (f). n = 5 goats. h Violin plot showing the specific expression of PRLR in LumHR cells by scRNA-seq. i Heatmap displaying the transcriptional level of indicated genes related to milk protein and luminal differentiation in the goat mammary organoids (n = 3 biological replicates) treated with or without prolactin and in the mammary tissue at −4W (non-lactation) and +1 W (lactation). n = 3 goats for tissues. j Proportions of luminal cell types in goat mammary organoids incubated with or without prolactin predicted by CIBERSORTx deconvolution. n = 3 biological replicates. k Representative images of immunofluorescence staining for ALDH1A3 (red), KRT18 (green), and DAPI in mammary organoids incubated with or without prolactin. Scale bars, 10 μm. l Bar plots exhibiting the percentage of ALDH1A3-positive cells in luminal cells (labeled by KRT18) in (k). n = 14 domes in the control group and n = 10 domes in the prolactin treated group. m Representative images of immunofluorescence staining for FABP3 (red), KRT18 (green) and DAPI in mammary organoids incubated with or without prolactin. Scale bars, 10 μm. n Bar plots exhibiting the percentage of FABP3-positive cells in luminal cells (labeled by KRT18) in (m). n = 6 domes in the control group and n = 7 domes in the prolactin-treated group. The data are presented as the mean ± SEM. The P values of two-sided Student’s t-tests are shown in (a–c, e, g, j, l, n).