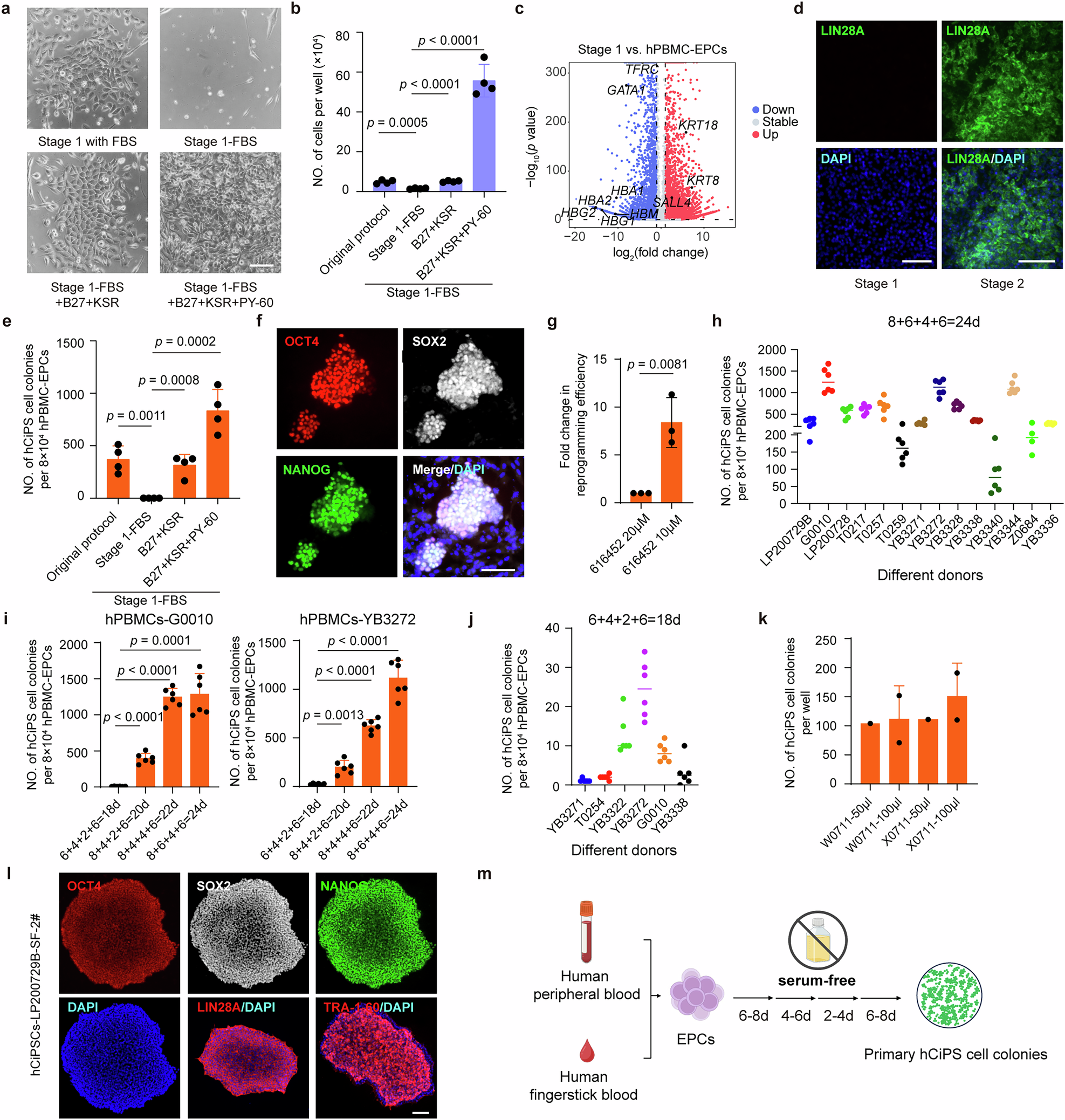
Fig. 1: Establishment of a clinically-compliant reprogramming protocol for blood cells.

a Representative brightfield images of cell morphologies under the indicated conditions. EPCs were cultured using the original stage 1 protocol with FBS, stage 1–FBS, stage 1–FBS + B27 + KSR, or stage 1–FBS + B27 + KSR + PY-60 conditions. Scale bar, 100 μm. b Quantification of cell yields across the indicated conditions. The numbers of cells harvested from cultures using the original protocol with the indicated conditions were counted (n = 4). Error bars indicate standard deviation (SD) of 4 biological replicates. c Volcano plot of gene expression changes between stage 1 and hPBMC-EPCs. Red dots represent upregulated genes, and blue dots represent downregulated genes. d Immunofluorescence staining of LIN28A (green) in cells at the end of stage 1 and stage 2. Scale bars, 100 μm. Data are representative of three independent experiments. e Numbers of hCiPS cell colonies at the end of chemical reprogramming with different stage 1 culture conditions (n = 4). Error bars indicate SD of 4 biological replicates. f Immunofluorescent staining of pluripotency markers in the primary hCiPS cell colonies. Scale bar, 100 μm. g Fold change in reprogramming efficiency under different concentrations of 616452 (20 μM and 10 μM) in stage 1 (n = 4). The baseline refers to the condition treated with 20 µM of 616452. Error bars indicate SD of 4 biological replicates. h Numbers of hCiPS cell colonies from different donors (for cell line Z0684, n = 4; for other samples, n = 6). “8 + 4 + 4 + 6” represents a sequential duration (in days) for each stage. The short line indicates the mean of the indicated biological replicates. i Reprogramming kinetics for hPBMCs-G0010 and hPBMCs-YB3272 under different durations of stages (n = 6). Error bars indicate SD of 6 biological replicates. j Numbers of hCiPS cell colonies from different donors (n = 6). “6 + 4 + 2 + 6” represents a sequential duration (in days) for each stage. The short line indicates the mean of the indicated biological replicates. k Number of hCiPS cell colonies derived from small-amount blood samples (50 μL and 100 μL venous blood samples from two different donors). l Immunofluorescence staining of pluripotency markers in hCiPS cell colonies. Scale bar, 100 μm. m Schematic diagram of the experimental workflow for deriving primary hCiPS cell colonies from human peripheral blood cells under the serum-free conditions. For b, e, g and i, the P values were calculated using two-tailed unpaired t-tests.